Suppr超能文献

新型 BH3 α-螺旋模拟物 JY-1-106 通过破坏 Bak 与 Bcl-xL 和 Mcl-1 蛋白-蛋白相互作用,诱导一部分癌细胞(肺癌、结肠癌和间皮瘤)发生凋亡。

The novel BH3 α-helix mimetic JY-1-106 induces apoptosis in a subset of cancer cells (lung cancer, colon cancer and mesothelioma) by disrupting Bcl-xL and Mcl-1 protein-protein interactions with Bak.

机构信息

Department of Surgery, Scott & White Memorial Hospital and Clinic, The Texas A&M University System, Health Science Center, College of Medicine, 702 SW HK Dodgen Loop, Temple, Texas 76504, USA.

出版信息

Mol Cancer. 2013 May 16;12(1):42. doi: 10.1186/1476-4598-12-42.

Abstract

BACKGROUND

It has been shown in many solid tumors that the overexpression of the pro-survival Bcl-2 family members Bcl-2/Bcl-xL and Mcl-1 confers resistance to a variety of chemotherapeutic agents. We designed the BH3 α-helix mimetic JY-1-106 to engage the hydrophobic BH3-binding grooves on the surfaces of both Bcl-xL and Mcl-1.

METHODS

JY-1-106-protein complexes were studied using molecular dynamics (MD) simulations and the SILCS methodology. We have evaluated the in vitro effects of JY-1-106 by using a fluorescence polarization (FP) assay, an XTT assay, apoptosis assays, and immunoprecipitation and western-blot assays. A preclinical human cancer xenograft model was used to test the efficacy of JY-1-106 in vivo.

RESULTS

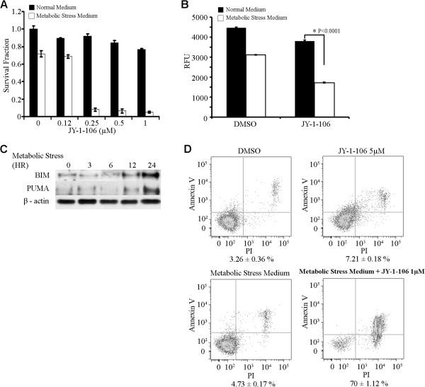
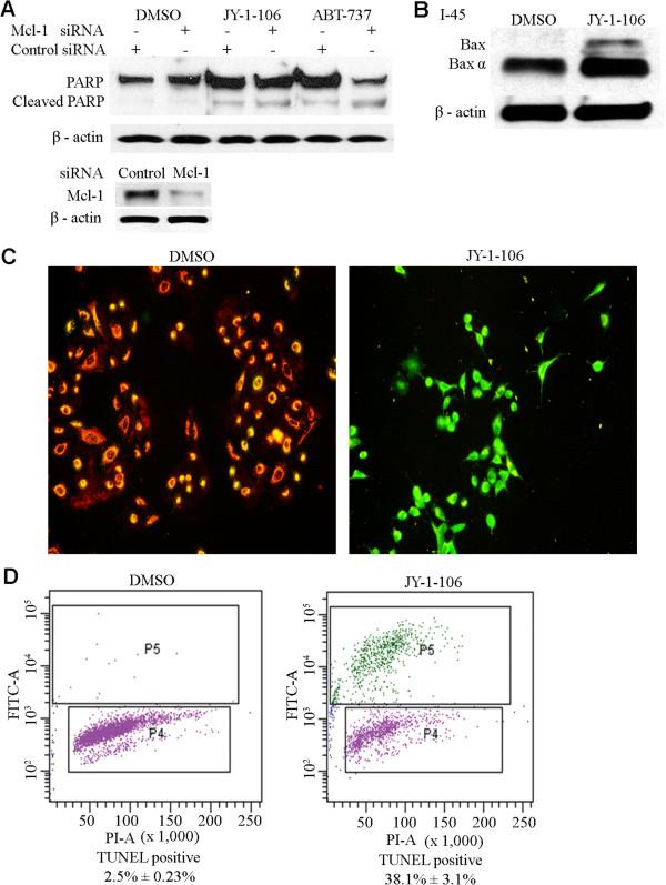
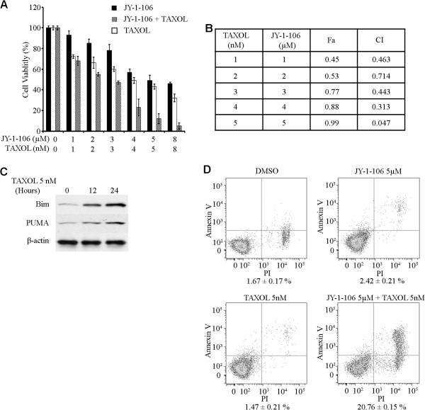
MD and SILCS simulations of the JY-1-106-protein complexes indicated the importance of the aliphatic side chains of JY-1-106 to binding and successfully predicted the improved affinity of the ligand for Bcl-xL over Mcl-1. Ligand binding affinities were measured via an FP assay using a fluorescently labeled Bak-BH3 peptide in vitro. Apoptosis induction via JY-1-106 was evidenced by TUNEL assay and PARP cleavage as well as by Bax-Bax dimerization. Release of multi-domain Bak from its inhibitory binding to Bcl-2/Bcl-xL and Mcl-1 using JY-1-106 was detected via immunoprecipitation (IP) western blotting.At the cellular level, we compared the growth proliferation IC50s of JY-1-106 and ABT-737 in multiple cancer cell lines with various Bcl-xL and Mcl-1 expression levels. JY-1-106 effectively induced cell death regardless of the Mcl-1 expression level in ABT-737 resistant solid tumor cells, whilst toxicity toward normal human endothelial cells was limited. Furthermore, synergistic effects were observed in A549 cells using a combination of JY-1-106 and multiple chemotherapeutic agents. We also observed that JY-1-106 was a very effective agent in inducing apoptosis in metabolically stressed tumors. Finally, JY-1-106 was evaluated in a tumor-bearing nude mouse model, and was found to effectively repress tumor growth. Strong TUNEL signals in the tumor cells demonstrated the effectiveness of JY-1-106 in this animal model. No significant side effects were observed in mouse organs after multiple injections.

CONCLUSIONS

Taken together, these observations demonstrate that JY-1-106 is an effective pan-Bcl-2 inhibitor with very promising clinical potential.

摘要

背景

在许多实体瘤中已经表明,促生存 Bcl-2 家族成员 Bcl-2/Bcl-xL 和 Mcl-1 的过表达赋予了对各种化疗药物的耐药性。我们设计了 BH3 α-螺旋模拟物 JY-1-106 来与 Bcl-xL 和 Mcl-1 表面的疏水性 BH3 结合槽结合。

方法

使用分子动力学 (MD) 模拟和 SILCS 方法研究 JY-1-106-蛋白复合物。我们通过荧光偏振 (FP) 测定、XTT 测定、凋亡测定和免疫沉淀和 Western blot 测定来评估 JY-1-106 的体外作用。使用预临床人癌症异种移植模型在体内测试 JY-1-106 的功效。

结果

JY-1-106-蛋白复合物的 MD 和 SILCS 模拟表明 JY-1-106 的脂肪侧链对结合的重要性,并成功预测了配体对 Bcl-xL 的结合亲和力优于 Mcl-1。通过使用荧光标记的 Bak-BH3 肽的 FP 测定体外测量配体结合亲和力。通过 TUNEL 测定、PARP 切割以及 Bax-Bax 二聚化证明了 JY-1-106 诱导的细胞凋亡。通过免疫沉淀 (IP) Western blot 检测到 JY-1-106 从其与 Bcl-2/Bcl-xL 和 Mcl-1 的抑制性结合中释放多结构域 Bak。在细胞水平上,我们比较了 JY-1-106 和 ABT-737 在具有不同 Bcl-xL 和 Mcl-1 表达水平的多种癌细胞系中的生长增殖 IC50。JY-1-106 有效地诱导细胞死亡,而与 ABT-737 耐药的实体瘤细胞中的 Mcl-1 表达水平无关,而对正常人类内皮细胞的毒性有限。此外,在 A549 细胞中观察到联合使用 JY-1-106 和多种化疗药物的协同作用。我们还观察到,JY-1-106 在诱导代谢应激肿瘤中的细胞凋亡方面非常有效。最后,在荷瘤裸鼠模型中评估了 JY-1-106,发现它能有效抑制肿瘤生长。肿瘤细胞中强烈的 TUNEL 信号表明 JY-1-106 在该动物模型中的有效性。在多次注射后,在小鼠器官中未观察到明显的副作用。

结论

综上所述,这些观察结果表明,JY-1-106 是一种有效的泛 Bcl-2 抑制剂,具有非常有前途的临床潜力。

https://cdn.ncbi.nlm.nih.gov/pmc/blobs/1a2d/3663763/9d8ee2df946e/1476-4598-12-42-1.jpg

文献AI研究员

20分钟写一篇综述,助力文献阅读效率提升50倍。

立即体验

用中文搜PubMed

大模型驱动的PubMed中文搜索引擎

马上搜索

文档翻译

学术文献翻译模型,支持多种主流文档格式。

立即体验