Suppr超能文献

昆虫基因组中孤儿基因出现的机制和动态。

Mechanisms and dynamics of orphan gene emergence in insect genomes.

机构信息

Institute for Evolution and Biodiversity, University of Muenster, Muenster, Germany.

出版信息

Genome Biol Evol. 2013;5(2):439-55. doi: 10.1093/gbe/evt009.

Abstract

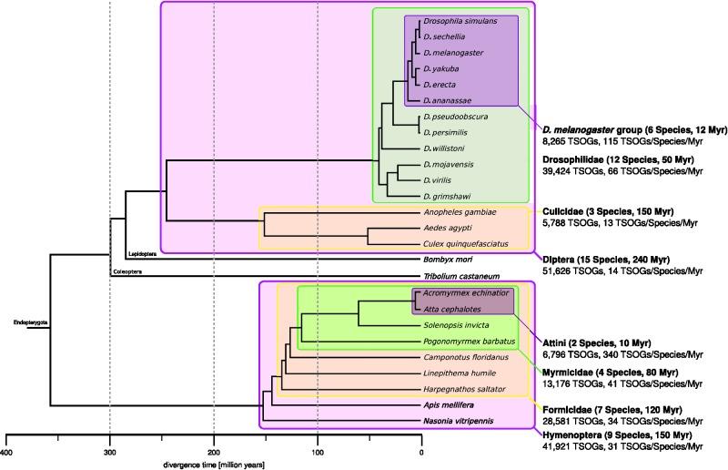
Orphan genes are defined as genes that lack detectable similarity to genes in other species and therefore no clear signals of common descent (i.e., homology) can be inferred. Orphans are an enigmatic portion of the genome because their origin and function are mostly unknown and they typically make up 10% to 30% of all genes in a genome. Several case studies demonstrated that orphans can contribute to lineage-specific adaptation. Here, we study orphan genes by comparing 30 arthropod genomes, focusing in particular on seven recently sequenced ant genomes. This setup allows analyzing a major metazoan taxon and a comparison between social Hymenoptera (ants and bees) and nonsocial Diptera (flies and mosquitoes). First, we find that recently split lineages undergo accelerated genomic reorganization, including the rapid gain of many orphan genes. Second, between the two insect orders Hymenoptera and Diptera, orphan genes are more abundant and emerge more rapidly in Hymenoptera, in particular, in leaf-cutter ants. With respect to intragenomic localization, we find that ant orphan genes show little clustering, which suggests that orphan genes in ants are scattered uniformly over the genome and between nonorphan genes. Finally, our results indicate that the genetic mechanisms creating orphan genes-such as gene duplication, frame-shift fixation, creation of overlapping genes, horizontal gene transfer, and exaptation of transposable elements-act at different rates in insects, primates, and plants. In Formicidae, the majority of orphan genes has their origin in intergenic regions, pointing to a high rate of de novo gene formation or generalized gene loss, and support a recently proposed dynamic model of frequent gene birth and death.

摘要

孤儿基因是指缺乏与其他物种基因明显相似性的基因,因此无法推断出共同祖先(即同源性)的明确信号。孤儿基因是基因组中一个神秘的部分,因为它们的起源和功能大多未知,通常占基因组中所有基因的 10%到 30%。一些案例研究表明,孤儿基因可以促进谱系特异性适应。在这里,我们通过比较 30 种节肢动物基因组来研究孤儿基因,特别关注最近测序的 7 种蚂蚁基因组。这种方法允许分析一个主要的后生动物分类群,并比较社会性膜翅目(蚂蚁和蜜蜂)和非社会性双翅目(苍蝇和蚊子)。首先,我们发现最近分裂的谱系经历了加速的基因组重组,包括许多孤儿基因的快速获得。其次,在膜翅目和双翅目这两个昆虫目中,孤儿基因更为丰富,在膜翅目,特别是在切叶蚁中,它们的出现更为迅速。就基因组内定位而言,我们发现蚂蚁的孤儿基因很少聚类,这表明蚂蚁中的孤儿基因均匀地散布在基因组中和非孤儿基因之间。最后,我们的结果表明,产生孤儿基因的遗传机制——如基因复制、移框固定、重叠基因的产生、水平基因转移和转座元件的适应——在昆虫、灵长类动物和植物中的作用速度不同。在蚁科中,大多数孤儿基因起源于基因间区,这表明新基因的形成或普遍的基因丢失速度较快,并支持最近提出的频繁基因诞生和死亡的动态模型。

https://cdn.ncbi.nlm.nih.gov/pmc/blobs/cbb9/3590893/e36943b9e259/evt009f1p.jpg

文献AI研究员

20分钟写一篇综述,助力文献阅读效率提升50倍。

立即体验

用中文搜PubMed

大模型驱动的PubMed中文搜索引擎

马上搜索

文档翻译

学术文献翻译模型,支持多种主流文档格式。

立即体验