Suppr超能文献

一个孤儿基因增强了小菜蛾的雄性生殖成功。

An Orphan Gene Enhances Male Reproductive Success in Plutella xylostella.

机构信息

State Key Laboratory for Ecological Pest Control of Fujian/Taiwan Crops and College of Life Science, Fujian Agriculture and Forestry University, Fuzhou 350002, China.

Ministerial and Provincial Joint Innovation Centre for Safety Production of Cross-Strait Crops, Fujian Agriculture and Forestry University, Fuzhou 350002, China.

出版信息

Mol Biol Evol. 2024 Jul 3;41(7). doi: 10.1093/molbev/msae142.

Abstract

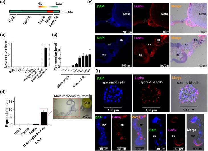
Plutella xylostella exhibits exceptional reproduction ability, yet the genetic basis underlying the high reproductive capacity remains unknown. Here, we demonstrate that an orphan gene, lushu, which encodes a sperm protein, plays a crucial role in male reproductive success. Lushu is located on the Z chromosome and is prevalent across different P. xylostella populations worldwide. We subsequently generated lushu mutants using transgenic CRISPR/Cas9 system. Knockout of Lushu results in reduced male mating efficiency and accelerated death in adult males. Furthermore, our findings highlight that the deficiency of lushu reduced the transfer of sperms from males to females, potentially resulting in hindered sperm competition. Additionally, the knockout of Lushu results in disrupted gene expression in energy-related pathways and elevated insulin levels in adult males. Our findings reveal that male reproductive performance has evolved through the birth of a newly evolved, lineage-specific gene with enormous potentiality in fecundity success. These insights hold valuable implications for identifying the target for genetic control, particularly in relation to species-specific traits that are pivotal in determining high levels of fecundity.

摘要

小菜蛾表现出非凡的繁殖能力,但高繁殖力的遗传基础尚不清楚。在这里,我们证明了一个孤儿基因 lushu,它编码一种精子蛋白,在雄性生殖成功中起着关键作用。Lushu 位于 Z 染色体上,在全球不同的小菜蛾种群中普遍存在。随后,我们使用转基因 CRISPR/Cas9 系统生成了 lushu 突变体。Lushu 的敲除导致雄性交配效率降低和成年雄性死亡加速。此外,我们的研究结果表明,lushu 的缺乏减少了精子从雄性向雌性的转移,可能导致精子竞争受阻。此外,lushu 的敲除导致与能量相关途径的基因表达紊乱和成年雄性胰岛素水平升高。我们的研究结果表明,雄性生殖性能的进化是通过一个新进化的、谱系特异性基因的诞生而实现的,该基因在生育成功方面具有巨大的潜力。这些发现对于确定遗传控制的目标具有重要意义,特别是对于决定高生育力的物种特异性特征。

https://cdn.ncbi.nlm.nih.gov/pmc/blobs/ca34/11290247/3c9a448a5dca/msae142_ga.jpg

文献AI研究员

20分钟写一篇综述,助力文献阅读效率提升50倍。

立即体验

用中文搜PubMed

大模型驱动的PubMed中文搜索引擎

马上搜索

文档翻译

学术文献翻译模型,支持多种主流文档格式。

立即体验