Suppr超能文献

线粒体 tRNA 与其核编码的 tRNA 合成酶之间的不兼容性会影响果蝇的发育和适应性。

An Incompatibility between a mitochondrial tRNA and its nuclear-encoded tRNA synthetase compromises development and fitness in Drosophila.

机构信息

Department of Ecology and Evolutionary Biology, Brown University, Providence, Rhode Island, United States of America.

出版信息

PLoS Genet. 2013;9(1):e1003238. doi: 10.1371/journal.pgen.1003238. Epub 2013 Jan 31.

Abstract

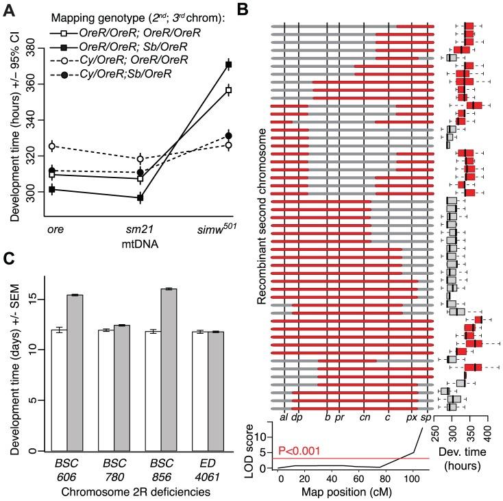
Mitochondrial transcription, translation, and respiration require interactions between genes encoded in two distinct genomes, generating the potential for mutations in nuclear and mitochondrial genomes to interact epistatically and cause incompatibilities that decrease fitness. Mitochondrial-nuclear epistasis for fitness has been documented within and between populations and species of diverse taxa, but rarely has the genetic or mechanistic basis of these mitochondrial-nuclear interactions been elucidated, limiting our understanding of which genes harbor variants causing mitochondrial-nuclear disruption and of the pathways and processes that are impacted by mitochondrial-nuclear coevolution. Here we identify an amino acid polymorphism in the Drosophila melanogaster nuclear-encoded mitochondrial tyrosyl-tRNA synthetase that interacts epistatically with a polymorphism in the D. simulans mitochondrial-encoded tRNA(Tyr) to significantly delay development, compromise bristle formation, and decrease fecundity. The incompatible genotype specifically decreases the activities of oxidative phosphorylation complexes I, III, and IV that contain mitochondrial-encoded subunits. Combined with the identity of the interacting alleles, this pattern indicates that mitochondrial protein translation is affected by this interaction. Our findings suggest that interactions between mitochondrial tRNAs and their nuclear-encoded tRNA synthetases may be targets of compensatory molecular evolution. Human mitochondrial diseases are often genetically complex and variable in penetrance, and the mitochondrial-nuclear interaction we document provides a plausible mechanism to explain this complexity.

摘要

线粒体的转录、翻译和呼吸需要两个不同基因组中编码的基因相互作用,从而产生核基因组和线粒体基因组突变相互作用并导致降低适应度的不兼容性的可能性。核-线粒体适应度的相互作用已在不同分类群的种群和物种内和之间得到证实,但这些线粒体-核相互作用的遗传或机制基础很少被阐明,限制了我们对哪些基因携带导致线粒体-核破坏的变异的理解,以及对受线粒体-核共同进化影响的途径和过程的理解。在这里,我们鉴定了黑腹果蝇核编码的线粒体酪氨酸-tRNA 合成酶中的一个氨基酸多态性,该多态性与 D. simulans 线粒体编码的 tRNA(Tyr)中的多态性相互作用,导致发育明显延迟、刚毛形成受损和生育力下降。这种不兼容的基因型特异性降低了含有线粒体编码亚基的氧化磷酸化复合物 I、III 和 IV 的活性。结合相互作用等位基因的身份,这种模式表明线粒体蛋白翻译受到这种相互作用的影响。我们的发现表明,线粒体 tRNA 与其核编码 tRNA 合成酶之间的相互作用可能是补偿性分子进化的靶点。人类线粒体疾病通常具有遗传复杂性和变异性,我们记录的线粒体-核相互作用提供了一个合理的机制来解释这种复杂性。

https://cdn.ncbi.nlm.nih.gov/pmc/blobs/e367/3561102/f89bc8ce3f7a/pgen.1003238.g001.jpg

文献AI研究员

20分钟写一篇综述,助力文献阅读效率提升50倍。

立即体验

用中文搜PubMed

大模型驱动的PubMed中文搜索引擎

马上搜索

文档翻译

学术文献翻译模型,支持多种主流文档格式。

立即体验