Suppr超能文献

AagDNA 糖苷酶可促进 Parp1 介导的烷化诱导的组织损伤。

Aag DNA glycosylase promotes alkylation-induced tissue damage mediated by Parp1.

机构信息

Department of Biological Engineering, Massachusetts Institute of Technology, Cambridge, Massachusetts, United States of America.

出版信息

PLoS Genet. 2013 Apr;9(4):e1003413. doi: 10.1371/journal.pgen.1003413. Epub 2013 Apr 4.

Abstract

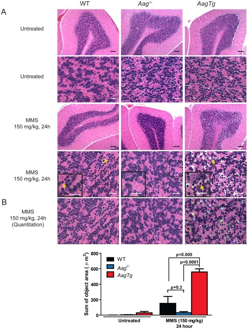
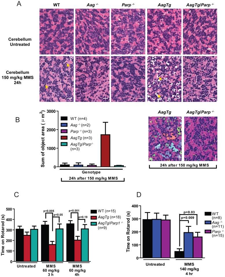
Alkylating agents comprise a major class of front-line cancer chemotherapeutic compounds, and while these agents effectively kill tumor cells, they also damage healthy tissues. Although base excision repair (BER) is essential in repairing DNA alkylation damage, under certain conditions, initiation of BER can be detrimental. Here we illustrate that the alkyladenine DNA glycosylase (AAG) mediates alkylation-induced tissue damage and whole-animal lethality following exposure to alkylating agents. Aag-dependent tissue damage, as observed in cerebellar granule cells, splenocytes, thymocytes, bone marrow cells, pancreatic β-cells, and retinal photoreceptor cells, was detected in wild-type mice, exacerbated in Aag transgenic mice, and completely suppressed in Aag⁻/⁻ mice. Additional genetic experiments dissected the effects of modulating both BER and Parp1 on alkylation sensitivity in mice and determined that Aag acts upstream of Parp1 in alkylation-induced tissue damage; in fact, cytotoxicity in WT and Aag transgenic mice was abrogated in the absence of Parp1. These results provide in vivo evidence that Aag-initiated BER may play a critical role in determining the side-effects of alkylating agent chemotherapies and that Parp1 plays a crucial role in Aag-mediated tissue damage.

摘要

烷化剂属于一线癌症化疗药物的主要类别,虽然这些药物能有效地杀死肿瘤细胞,但也会损伤健康组织。虽然碱基切除修复(BER)在修复 DNA 烷化损伤方面至关重要,但在某些情况下,BER 的启动可能会造成损害。在这里,我们表明烷基腺嘌呤 DNA 糖基化酶(AAG)介导了烷化剂暴露后引发的组织损伤和全动物致死。在野生型小鼠中观察到的小脑颗粒细胞、脾细胞、胸腺细胞、骨髓细胞、胰腺β细胞和视网膜光感受器细胞中的 Aag 依赖性组织损伤,在 Aag 转基因小鼠中加重,而在 Aag⁻/⁻ 小鼠中完全被抑制。进一步的遗传实验对调节 BER 和 Parp1 对小鼠烷化敏感性的影响进行了剖析,并确定 Aag 在烷化诱导的组织损伤中位于 Parp1 的上游;事实上,WT 和 Aag 转基因小鼠中的细胞毒性在缺乏 Parp1 的情况下被消除。这些结果为体内证据表明,AAG 引发的 BER 可能在决定烷化剂化疗的副作用方面发挥关键作用,而 Parp1 在 Aag 介导的组织损伤中发挥关键作用。

https://cdn.ncbi.nlm.nih.gov/pmc/blobs/273f/3617098/be339b714878/pgen.1003413.g001.jpg

文献AI研究员

20分钟写一篇综述,助力文献阅读效率提升50倍。

立即体验

用中文搜PubMed

大模型驱动的PubMed中文搜索引擎

马上搜索

文档翻译

学术文献翻译模型,支持多种主流文档格式。

立即体验