Suppr超能文献

组蛋白乙酰转移酶介导的组蛋白周转率抑制促进异染色质的表观遗传稳定性。

HDAC-mediated suppression of histone turnover promotes epigenetic stability of heterochromatin.

机构信息

Laboratory of Biochemistry and Molecular Biology, National Cancer Institute, National Institutes of Health, Bethesda, Maryland, USA.

出版信息

Nat Struct Mol Biol. 2013 May;20(5):547-54. doi: 10.1038/nsmb.2565. Epub 2013 Apr 21.

Abstract

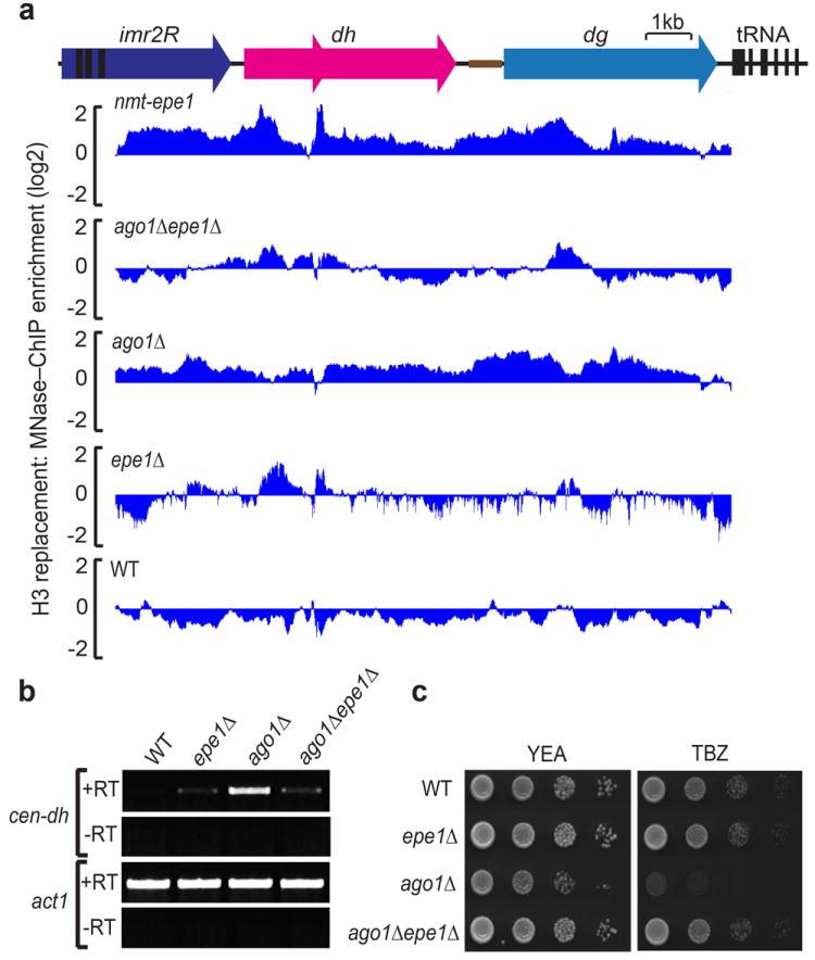
Heterochromatin causes epigenetic repression that can be transmitted through multiple cell divisions. However, the mechanisms underlying silencing and stability of heterochromatin are not fully understood. We show that heterochromatin differs from euchromatin in histone turnover and identify histone deacetylase (HDAC) Clr3 as a factor required for inhibiting histone turnover across heterochromatin domains in Schizosaccharomyces pombe. Loss of RNA-interference factors, Clr4 methyltransferase or HP1 proteins involved in HDAC localization causes increased histone turnover across pericentromeric domains. Clr3 also affects histone turnover at the silent mating-type region, where it can be recruited by alternative mechanisms acting in parallel to H3K9me-HP1. Notably, the JmjC-domain protein Epe1 promotes histone exchange, and loss of Epe1 suppresses both histone turnover and defects in heterochromatic silencing. Our results suggest that heterochromatic-silencing factors preclude histone turnover to promote silencing and inheritance of repressive chromatin.

摘要

异染色质导致表观遗传抑制,这种抑制可以通过多次细胞分裂传递。然而,异染色质沉默和稳定性的机制尚未完全了解。我们发现异染色质与常染色质在组蛋白周转方面存在差异,并确定组蛋白去乙酰化酶(HDAC)Clr3 是裂殖酵母中抑制异染色质区域组蛋白周转所必需的因子。RNA 干扰因子、参与 HDAC 定位的 Clr4 甲基转移酶或 HP1 蛋白的缺失会导致着丝粒周围区域的组蛋白周转增加。Clr3 还会影响沉默交配型区域的组蛋白周转,在该区域,它可以通过与 H3K9me-HP1 平行作用的替代机制被募集。值得注意的是,JmjC 结构域蛋白 Epe1 促进组蛋白交换,而 Epe1 的缺失会抑制组蛋白周转和异染色质沉默缺陷。我们的结果表明,异染色质沉默因子阻止组蛋白周转以促进沉默和抑制性染色质的遗传。

https://cdn.ncbi.nlm.nih.gov/pmc/blobs/efda/3661211/ea2272084e69/nihms458421f1.jpg

文献AI研究员

20分钟写一篇综述,助力文献阅读效率提升50倍。

立即体验

用中文搜PubMed

大模型驱动的PubMed中文搜索引擎

马上搜索

文档翻译

学术文献翻译模型,支持多种主流文档格式。

立即体验