Suppr超能文献

PhpC转录因子渗入异染色质以产生对小RNA产生至关重要的含隐蔽内含子的转录本。

PhpC transcription factor infiltrates heterochromatin to generate cryptic intron-containing transcripts crucial for small RNA production.

作者信息

Srivastav Manjit Kumar, Folco H Diego, Nathanailidou Patroula, Anil Anupa T, Vijayakumari Drisya, Jain Shweta, Dhakshnamoorthy Jothy, O'Neill Maura, Andresson Thorkell, Wheeler David, Grewal Shiv I S

机构信息

Laboratory of Biochemistry and Molecular Biology, National Cancer Institute, National Institutes of Health, Bethesda, MD, USA.

Cancer Research Technology Program, Frederick National Laboratory for Cancer Research, Frederick, MD, USA.

出版信息

Nat Commun. 2025 Jan 2;16(1):268. doi: 10.1038/s41467-024-55736-3.

Abstract

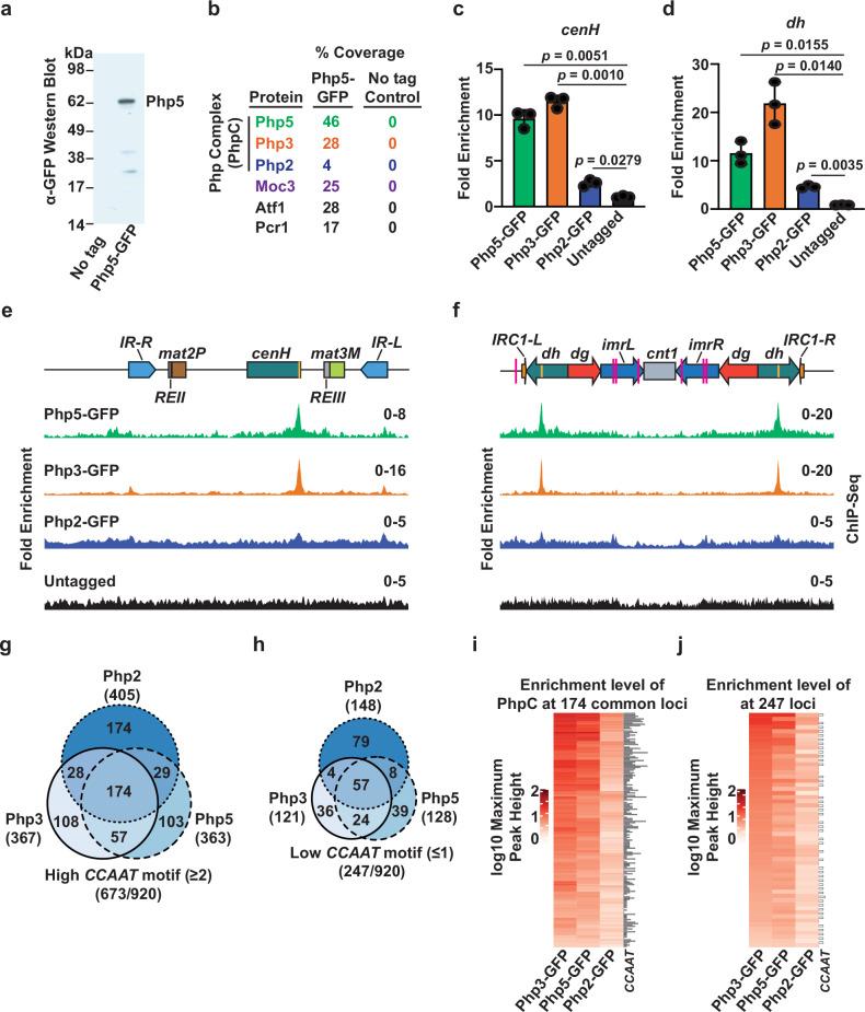
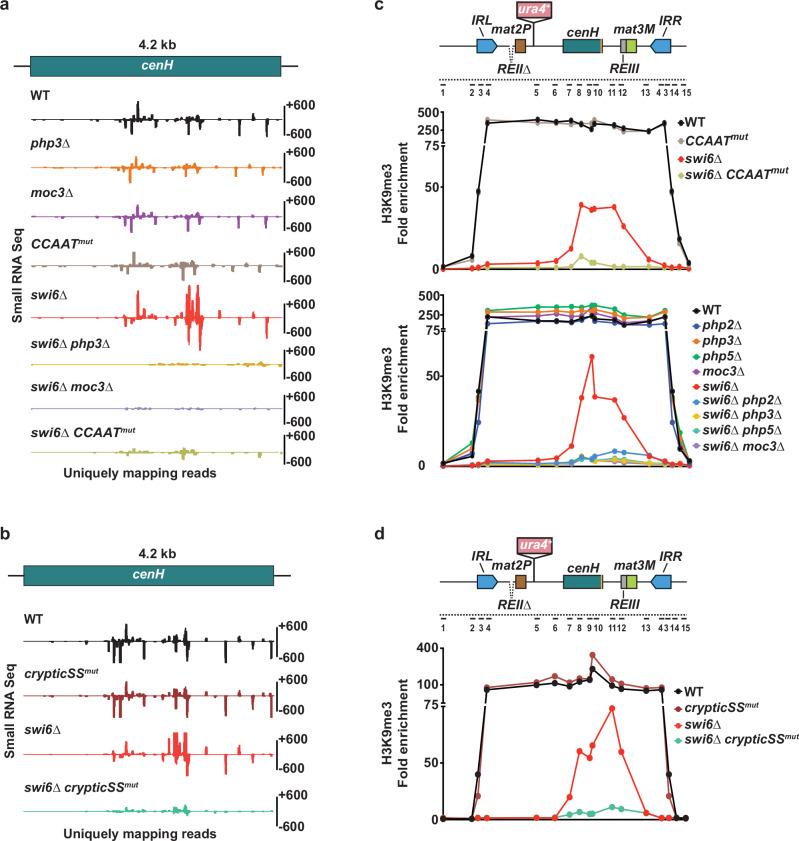
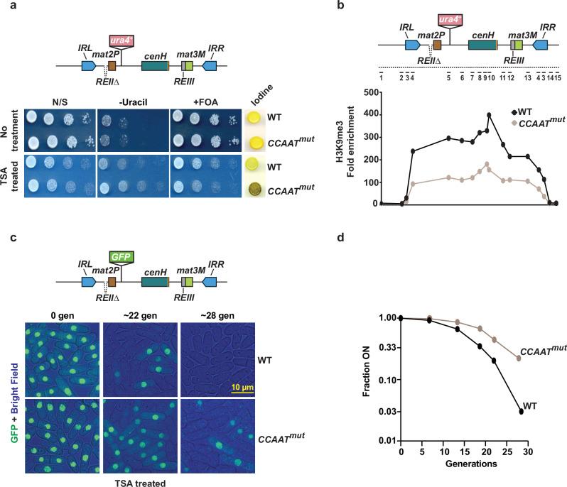
The assembly of repressive heterochromatin in eukaryotic genomes is crucial for silencing lineage-inappropriate genes and repetitive DNA elements. Paradoxically, transcription of repetitive elements within constitutive heterochromatin domains is required for RNA-based mechanisms, such as the RNAi pathway, to target heterochromatin assembly proteins. However, the mechanism by which heterochromatic repeats are transcribed has been unclear. Using fission yeast, we show that the conserved trimeric transcription factor (TF) PhpC complex can infiltrate constitutive heterochromatin via its histone-fold domains to transcribe repeat elements. PhpC collaborates with a Zn-finger containing TF to bind repeat promoter regions with CCAAT boxes. Mutating either the TFs or the CCAAT binding site disrupts the transcription of heterochromatic repeats. Although repeat elements are transcribed from both strands, PhpC-dependent transcripts originate from only one strand. These TF-driven transcripts contain multiple cryptic introns which are required for the generation of small interfering RNAs (siRNAs) via a mechanism involving the spliceosome and RNAi machinery. Our analyses show that siRNA production by this TF-mediated transcription pathway is critical for heterochromatin nucleation at target repeat loci. This study reveals a mechanism by which heterochromatic repeats are transcribed, initiating their own silencing by triggering a primary cascade that produces siRNAs necessary for heterochromatin nucleation.

摘要

真核生物基因组中抑制性异染色质的组装对于沉默谱系不适当的基因和重复DNA元件至关重要。矛盾的是,基于RNA的机制(如RNAi途径)靶向异染色质组装蛋白需要组成型异染色质结构域内重复元件的转录。然而,异染色质重复序列转录的机制尚不清楚。利用裂殖酵母,我们发现保守的三聚体转录因子(TF)PhpC复合物可以通过其组蛋白折叠结构域渗入组成型异染色质,从而转录重复元件。PhpC与一个含锌指的转录因子协作,结合含有CCAAT框的重复启动子区域。突变转录因子或CCAAT结合位点都会破坏异染色质重复序列的转录。虽然重复元件从两条链转录,但PhpC依赖性转录本仅起源于一条链。这些由转录因子驱动的转录本包含多个隐蔽内含子,这些内含子是通过一种涉及剪接体和RNAi机制的途径产生小干扰RNA(siRNA)所必需的。我们的分析表明,这种由转录因子介导的转录途径产生siRNA对于靶重复位点的异染色质成核至关重要。这项研究揭示了异染色质重复序列转录的一种机制,通过触发一个产生异染色质成核所需siRNA的初级级联反应来启动自身的沉默。

https://cdn.ncbi.nlm.nih.gov/pmc/blobs/07a4/11696164/eb7bf1e254cd/41467_2024_55736_Fig1_HTML.jpg

文献AI研究员

20分钟写一篇综述,助力文献阅读效率提升50倍。

立即体验

用中文搜PubMed

大模型驱动的PubMed中文搜索引擎

马上搜索

文档翻译

学术文献翻译模型,支持多种主流文档格式。

立即体验