Suppr超能文献

单细胞分辨率下有丝分裂染色质可及性标记的动力学和调控。

Dynamics and regulation of mitotic chromatin accessibility bookmarking at single-cell resolution.

机构信息

MOE Key Laboratory for Cellular Dynamics, School of Basic Medical Sciences, Division of Life Sciences and Medicine, University of Science and Technology of China, Hefei 230027, China.

Institute of Artificial Intelligence, Hefei Comprehensive National Science Center, Hefei 230088, China.

出版信息

Sci Adv. 2023 Jan 25;9(4):eadd2175. doi: 10.1126/sciadv.add2175.

Abstract

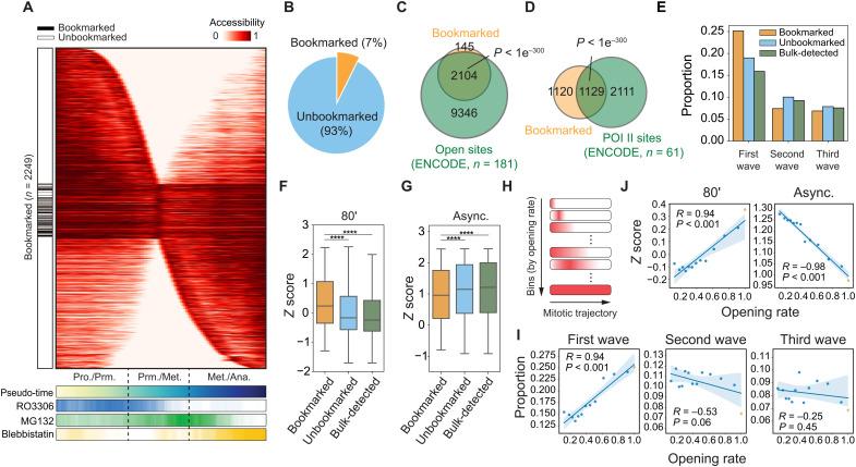
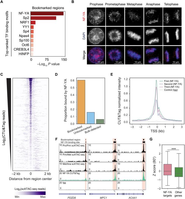
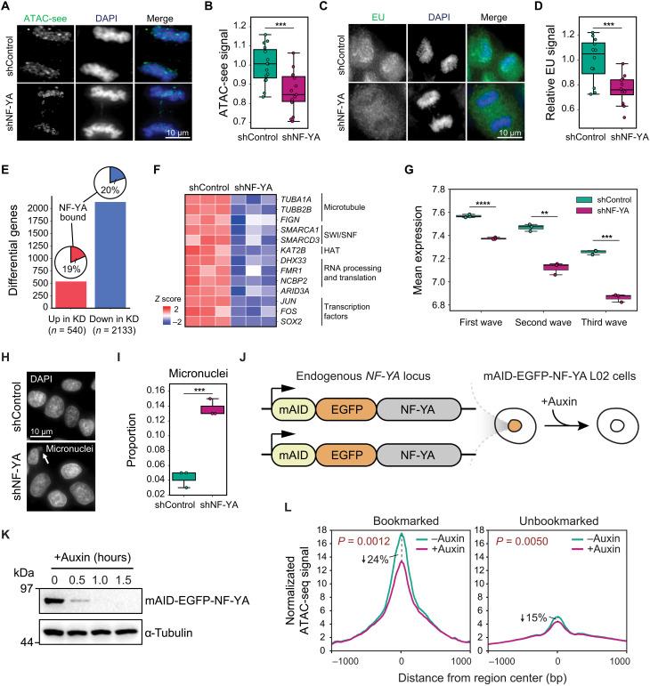
Although mitotic chromosomes are highly compacted and transcriptionally inert, some active chromatin features are retained during mitosis to ensure the proper postmitotic reestablishment of maternal transcriptional programs, a phenomenon termed "mitotic bookmarking." However, the dynamics and regulation of mitotic bookmarking have not been systemically surveyed. Using single-cell transposase-accessible chromatin sequencing (scATAC-seq), we examined 6538 mitotic L02 human liver cells of variable stages and found that chromatin accessibility remained changing throughout cell division, with a constant decrease until metaphase and a gradual increase as chromosomes segregated. In particular, a subset of chromatin regions were identified to remain open throughout mitosis, and genes associated with these bookmarked regions are primarily linked to rapid reactivation upon mitotic exit. We also demonstrated that nuclear transcription factor Y subunit α (NF-YA) preferentially occupied bookmarked regions and contributed to transcriptional reactivation after mitosis. Our study uncovers the dynamic and regulatory blueprint of mitotic bookmarking.

摘要

尽管有丝分裂染色体高度浓缩且转录失活,但在有丝分裂过程中仍保留一些活性染色质特征,以确保母本转录程序在有丝分裂后正确重建,这种现象称为“有丝分裂书签”。然而,有丝分裂书签的动态和调控尚未得到系统的研究。使用单细胞转座酶可及染色质测序(scATAC-seq),我们检查了 6538 个人类 L02 肝母细胞的不同阶段,发现染色质可及性在整个细胞分裂过程中保持变化,中期前持续下降,随着染色体分离逐渐增加。特别是,确定了一组染色质区域在整个有丝分裂过程中保持开放,与这些书签区域相关的基因主要与有丝分裂后快速再激活相关联。我们还证明了核转录因子 Y 亚基α(NF-YA)优先占据书签区域,并有助于有丝分裂后转录的再激活。我们的研究揭示了有丝分裂书签的动态和调控蓝图。

https://cdn.ncbi.nlm.nih.gov/pmc/blobs/4278/9876548/95fd60e62f93/sciadv.add2175-f1.jpg

文献AI研究员

20分钟写一篇综述,助力文献阅读效率提升50倍。

立即体验

用中文搜PubMed

大模型驱动的PubMed中文搜索引擎

马上搜索

文档翻译

学术文献翻译模型,支持多种主流文档格式。

立即体验