Suppr超能文献

Sfrp5 调节 Wnt 和 BMP 信号,并调节斑马鱼(Danio rerio)的胃肠道器官发生[已更正]。

Sfrp5 modulates both Wnt and BMP signaling and regulates gastrointestinal organogenesis [corrected] in the zebrafish, Danio rerio.

机构信息

Department of Medicine, Division of Hematology/Oncology, University of Pittsburgh Medical Center, University of Pittsburgh School of Medicine, Pittsburgh, Pennsylvania, United States of America.

出版信息

PLoS One. 2013 Apr 29;8(4):e62470. doi: 10.1371/journal.pone.0062470. Print 2013.

Abstract

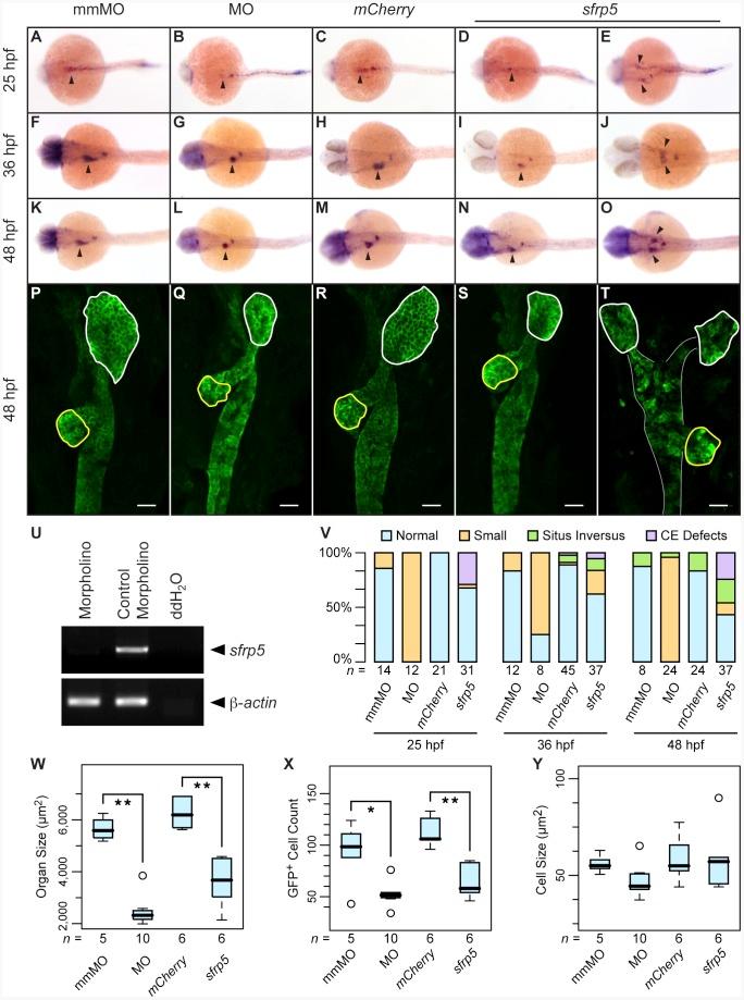
Sfrp5 belongs to the family of secreted frizzled related proteins (Sfrp), secreted inhibitors of Wingless-MMTV Integration Site (Wnt) signaling, which play an important role in cancer and development. We selected sfrp5 because of its compelling expression profile in the developing endoderm in zebrafish, Danio rerio. In this study, overexpression of sfrp5 in embryos results in defects in both convergent extension (CE) by inhibition of non-canonical Wnt signaling and defects in dorsoventral patterning by inhibition of Tolloid-mediated proteolysis of the BMP inhibitor Chordin. From 25 hours post fertilization (hpf) to 3 days post fertilization (dpf), both overexpression and knockdown of Sfrp5 decrease the size of the endoderm, significantly reducing liver cell number. At 3 dpf, insulin-positive endodermal cells fail to coalesce into a single pancreatic islet. We show that Sfrp5 inhibits both canonical and non-canonical Wnt signaling during embryonic and endodermal development, resulting in endodermal abnormalities.

摘要

Sfrp5 属于分泌型卷曲相关蛋白(Sfrp)家族,是 Wnt 信号通路的 Wingless-MMTV 整合位点(Wnt)的分泌抑制剂,在癌症和发育中发挥重要作用。我们选择 sfrp5 是因为它在斑马鱼(Danio rerio)发育中的内胚层中具有引人注目的表达谱。在这项研究中,sfrp5 的过表达导致胚胎中的会聚延伸(CE)缺陷,这是通过抑制非经典 Wnt 信号传导而引起的,并且通过抑制 Tolloid 介导的 BMP 抑制剂 Chordin 的蛋白水解而引起背腹模式形成缺陷。从受精后 25 小时(hpf)到受精后 3 天(dpf),Sfrp5 的过表达和敲低均减小内胚层的大小,显著减少肝细胞数量。在 3 dpf 时,胰岛素阳性内胚层细胞未能合并成单个胰岛。我们表明,Sfrp5 在胚胎和内胚层发育过程中抑制经典和非经典 Wnt 信号传导,导致内胚层异常。

https://cdn.ncbi.nlm.nih.gov/pmc/blobs/31f6/3639276/2ab57090ba60/pone.0062470.g001.jpg

文献AI研究员

20分钟写一篇综述,助力文献阅读效率提升50倍。

立即体验

用中文搜PubMed

大模型驱动的PubMed中文搜索引擎

马上搜索

文档翻译

学术文献翻译模型,支持多种主流文档格式。

立即体验