Suppr超能文献

EZH2在从LNCaP细胞分离出的前列腺癌干细胞生长中的作用。

Role of EZH2 in the growth of prostate cancer stem cells isolated from LNCaP cells.

作者信息

Li Kuiqing, Liu Cheng, Zhou Bangfen, Bi Liangkuan, Huang Hai, Lin Tianxin, Xu Kewei

机构信息

Department of Urology, Sun Yat-Sen Memorial Hospital, Sun Yat-Sen University, Guangzhou 510120, China.

出版信息

Int J Mol Sci. 2013 Jun 5;14(6):11981-93. doi: 10.3390/ijms140611981.

Abstract

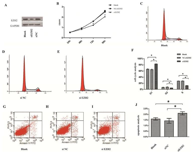
Enhancer of zeste homolog 2 (EZH2) plays a crucial role in embryonic and somatic stem cells for their proliferation and differentiation. However, the roles and underlying mechanisms of EZH2 in prostate cancer stem cells (PCSCs) remain unknown. This study aimed to investigate the effects of EZH2 on PCSCs. PCSCs were isolated from the human prostate cancer cell line LNcap by fluorescence activated cell sorting (FACS). EZH2 expression was compared between PCSCs and non-PCSCs. The association between EZH2 function and PCSC growth was investigated using siRNA-mediated knock-down of EZH2. Cell growth was investigated by MTT, cell cycle and apoptosis of PCSCs were explored by flow cytometric analysis. Finally, the upstream pathway miRNA level was determined via a luciferase reporter assay, and the downstream pathway cycle regulators were examined via reverse transcriptase-polymerase chain reaction. The results showed that LNcap cell line comprised a greater proportion of CD44+/CD133+ cells by comparison to the PC-3 cell line. EZH2 was up-regulated in PCSCs compared with non-PCSCs. Silence of EZH2 inhibited cell growth and the cell cycle and promoted the progression of apoptosis. Furthermore, EZH2 was a direct target of miR-101 in PCSCs and EZH2's mRNA levels were inversely correlated with miR-101 expression and cyclin E2 (a cell-cycle regulator) was suppressed by siEZH2. In conclusion, EZH2 is essential for PCSC growth, partly through a negative regulation by miR-101 and positively regulating cyclin E2.

摘要

zeste同源物2增强子(EZH2)在胚胎干细胞和体干细胞的增殖与分化过程中发挥着关键作用。然而,EZH2在前列腺癌干细胞(PCSCs)中的作用及潜在机制仍不清楚。本研究旨在探究EZH2对PCSCs的影响。通过荧光激活细胞分选(FACS)从人前列腺癌细胞系LNcap中分离出PCSCs。比较了PCSCs和非PCSCs中EZH2的表达情况。使用小干扰RNA(siRNA)介导的EZH2敲低来研究EZH2功能与PCSC生长之间的关联。通过MTT法检测细胞生长情况,通过流式细胞术分析PCSCs的细胞周期和凋亡情况。最后,通过荧光素酶报告基因检测确定上游通路微小RNA(miRNA)水平,并通过逆转录聚合酶链反应检测下游通路细胞周期调节因子。结果显示,与PC-3细胞系相比,LNcap细胞系中CD44+/CD133+细胞的比例更高。与非PCSCs相比,PCSCs中EZH2表达上调。EZH2沉默抑制细胞生长和细胞周期,并促进凋亡进程。此外,EZH2是PCSCs中miR-101的直接靶点,EZH2的mRNA水平与miR-101表达呈负相关,且细胞周期蛋白E2(一种细胞周期调节因子)被siEZH2抑制。总之,EZH2对PCSC生长至关重要,部分是通过miR-101的负调控和对细胞周期蛋白E2的正调控来实现的。

https://cdn.ncbi.nlm.nih.gov/pmc/blobs/1383/3709767/db9589150b1e/ijms-14-11981f1.jpg

文献AI研究员

20分钟写一篇综述,助力文献阅读效率提升50倍。

立即体验

用中文搜PubMed

大模型驱动的PubMed中文搜索引擎

马上搜索

文档翻译

学术文献翻译模型,支持多种主流文档格式。

立即体验