Suppr超能文献

微小RNA-7通过抑制KLF4/PI3K/Akt/p21信号通路来抑制前列腺癌干细胞样细胞的干性及肿瘤发生。

MicroRNA-7 inhibits the stemness of prostate cancer stem-like cells and tumorigenesis by repressing KLF4/PI3K/Akt/p21 pathway.

作者信息

Chang Yun-Li, Zhou Pei-Jie, Wei Lianzi, Li Wang, Ji Zhongzhong, Fang Yu-Xiang, Gao Wei-Qiang

机构信息

State Key Laboratory of Oncogenes and Related Genes, Renji-Med X Clinical Stem Cell Research Center, Ren Ji Hospital, School of Medicine, Shanghai Jiao Tong University, Shanghai 200127, China.

School of Biomedical Engineering & Med-X Research Institute, Shanghai Jiao Tong University, Shanghai 200030, China.

出版信息

Oncotarget. 2015 Sep 15;6(27):24017-31. doi: 10.18632/oncotarget.4447.

Abstract

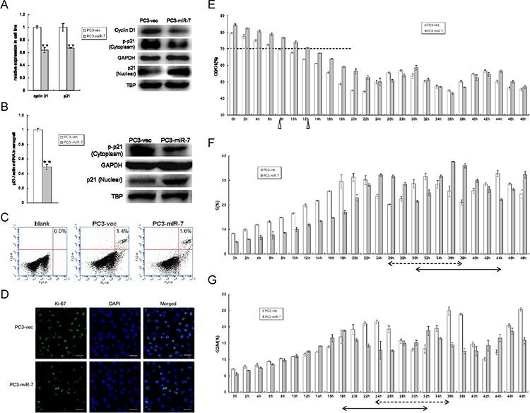
Up to now, the molecular mechanisms underlying the stemness of prostate cancer stem cells (PCSCs) are still poorly understood. In this study, we demonstrated that microRNA-7 (miR-7) appears to be a novel tumor-suppressor miRNA, which abrogates the stemness of PCSCs and inhibits prostate tumorigenesis by suppressing a key stemness factor KLF4. MicroRNA-7 is down-regulated in prostate cancer cells compared to non-tumorigenic prostate epithelial cells. Restoration of miR-7 suppresses the expression of the stemness factor KLF4 in PCSCs and inhibits prostate tumorigenesis both in vitro and in vivo. Interestingly, the suppression of the stemness of PCSCs by miR-7 is sustained for generations in xenografts. Analysis of clinical samples also revealed a negative correlation between miR-7 expression and prostate tumor progression. Mechanistically, overexpression of miR-7 may lead to a cell cycle arrest but not apoptosis, which seems achieved via suppressing the KLF4/PI3K/Akt/p21 pathway. This study identifies miR-7 as a suppressor of PCSCs' stemness and implicates its potential application for PCa therapy.

摘要

到目前为止,前列腺癌干细胞(PCSCs)干性的分子机制仍知之甚少。在本研究中,我们证明了微小RNA-7(miR-7)似乎是一种新型的肿瘤抑制性微小RNA,它通过抑制关键的干性因子KLF4消除PCSCs的干性并抑制前列腺肿瘤发生。与非致瘤性前列腺上皮细胞相比,微小RNA-7在前列腺癌细胞中表达下调。miR-7的恢复抑制了PCSCs中干性因子KLF4的表达,并在体外和体内抑制前列腺肿瘤发生。有趣的是,miR-7对PCSCs干性的抑制在异种移植中可维持几代。临床样本分析还显示miR-7表达与前列腺肿瘤进展呈负相关。从机制上讲,miR-7的过表达可能导致细胞周期停滞而非凋亡,这似乎是通过抑制KLF4/PI3K/Akt/p21途径实现的。本研究确定miR-7为PCSCs干性的抑制剂,并暗示其在前列腺癌治疗中的潜在应用。

https://cdn.ncbi.nlm.nih.gov/pmc/blobs/0d2f/4695167/bc625b2f85d2/oncotarget-06-24017-g001.jpg

文献AI研究员

20分钟写一篇综述,助力文献阅读效率提升50倍。

立即体验

用中文搜PubMed

大模型驱动的PubMed中文搜索引擎

马上搜索

文档翻译

学术文献翻译模型,支持多种主流文档格式。

立即体验