Suppr超能文献

线粒体靶向维生素 E 类似物抑制乳腺癌细胞能量代谢并促进细胞死亡。

Mitochondria-targeted vitamin E analogs inhibit breast cancer cell energy metabolism and promote cell death.

机构信息

Free Radical Research Center and Department of Biophysics, Medical College of Wisconsin, Milwaukee, WI, USA.

出版信息

BMC Cancer. 2013 Jun 13;13:285. doi: 10.1186/1471-2407-13-285.

Abstract

BACKGROUND

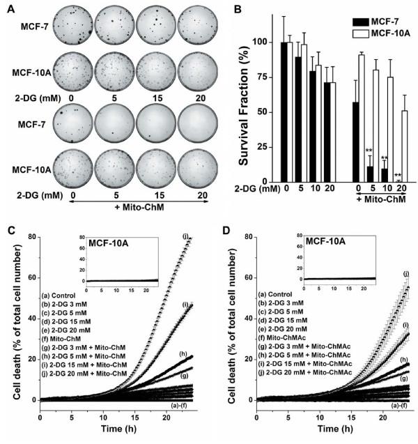
Recent research has revealed that targeting mitochondrial bioenergetic metabolism is a promising chemotherapeutic strategy. Key to successful implementation of this chemotherapeutic strategy is the use of new and improved mitochondria-targeted cationic agents that selectively inhibit energy metabolism in breast cancer cells, while exerting little or no long-term cytotoxic effect in normal cells.

METHODS

In this study, we investigated the cytotoxicity and alterations in bioenergetic metabolism induced by mitochondria-targeted vitamin E analog (Mito-chromanol, Mito-ChM) and its acetylated ester analog (Mito-ChMAc). Assays of cell death, colony formation, mitochondrial bioenergetic function, intracellular ATP levels, intracellular and tissue concentrations of tested compounds, and in vivo tumor growth were performed.

RESULTS

Both Mito-ChM and Mito-ChMAc selectively depleted intracellular ATP and caused prolonged inhibition of ATP-linked oxygen consumption rate in breast cancer cells, but not in non-cancerous cells. These effects were significantly augmented by inhibition of glycolysis. Mito-ChM and Mito-ChMAc exhibited anti-proliferative effects and cytotoxicity in several breast cancer cells with different genetic background. Furthermore, Mito-ChM selectively accumulated in tumor tissue and inhibited tumor growth in a xenograft model of human breast cancer.

CONCLUSIONS

We conclude that mitochondria-targeted small molecular weight chromanols exhibit selective anti-proliferative effects and cytotoxicity in multiple breast cancer cells, and that esterification of the hydroxyl group in mito-chromanols is not a critical requirement for its anti-proliferative and cytotoxic effect.

摘要

背景

最近的研究表明,靶向线粒体生物能代谢是一种很有前途的化疗策略。成功实施这种化疗策略的关键是使用新的和改进的靶向线粒体的阳离子剂,这些剂选择性地抑制乳腺癌细胞的能量代谢,而对正常细胞几乎没有或没有长期的细胞毒性作用。

方法

在这项研究中,我们研究了靶向维生素 E 类似物(Mito-chromanol,Mito-ChM)及其乙酰化酯类似物(Mito-ChMAc)的细胞毒性和生物能代谢改变。进行了细胞死亡、集落形成、线粒体生物能功能、细胞内 ATP 水平、测试化合物的细胞内和组织浓度以及体内肿瘤生长的测定。

结果

Mito-ChM 和 Mito-ChMAc 选择性地耗尽细胞内的 ATP,并导致乳腺癌细胞中 ATP 连接的耗氧率长时间抑制,但在非癌细胞中则没有。这些作用通过抑制糖酵解得到显著增强。Mito-ChM 和 Mito-ChMAc 在几种具有不同遗传背景的乳腺癌细胞中表现出抗增殖作用和细胞毒性。此外,Mito-ChM 选择性地在肿瘤组织中积累,并在人乳腺癌异种移植模型中抑制肿瘤生长。

结论

我们得出结论,靶向线粒体的小分子色满醇在多种乳腺癌细胞中表现出选择性的抗增殖作用和细胞毒性,而在 mito-chromanols 中羟基的酯化不是其抗增殖和细胞毒性作用的关键要求。

https://cdn.ncbi.nlm.nih.gov/pmc/blobs/eca1/3686663/cd5d3cc2971a/1471-2407-13-285-1.jpg

文献AI研究员

20分钟写一篇综述,助力文献阅读效率提升50倍。

立即体验

用中文搜PubMed

大模型驱动的PubMed中文搜索引擎

马上搜索

文档翻译

学术文献翻译模型,支持多种主流文档格式。

立即体验