Suppr超能文献

全面的卵巢肿瘤甲基化组分析揭示了 hedgehog 信号通路调节剂作为预后 DNA 甲基化生物标志物。

Comprehensive methylome analysis of ovarian tumors reveals hedgehog signaling pathway regulators as prognostic DNA methylation biomarkers.

机构信息

Department of Obstetrics and Gynecology; Tri-Service General Hospital; National Defense Medical Center; Taiwan, Republic of China; Laboratory of Epigenetics; Cancer Stem Cells; National Defense Medical Center; Taiwan, Republic of China; Institute of Biomedical Informatics of National Yang-Ming University at Taipei; Taiwan, Republic of China.

出版信息

Epigenetics. 2013 Jun;8(6):624-34. doi: 10.4161/epi.24816. Epub 2013 May 10.

Abstract

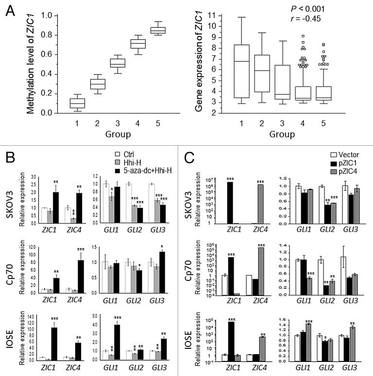
Women with advanced stage ovarian cancer (OC) have a five-year survival rate of less than 25%. OC progression is associated with accumulation of epigenetic alterations and aberrant DNA methylation in gene promoters acts as an inactivating "hit" during OC initiation and progression. Abnormal DNA methylation in OC has been used to predict disease outcome and therapy response. To globally examine DNA methylation in OC, we used next-generation sequencing technology, MethylCap-sequencing, to screen 75 malignant and 26 normal or benign ovarian tissues. Differential DNA methylation regions (DMRs) were identified, and the Kaplan-Meier method and Cox proportional hazard model were used to correlate methylation with clinical endpoints. Functional role of specific genes identified by MethylCap-sequencing was examined in in vitro assays. We identified 577 DMRs that distinguished (p < 0.001) malignant from non-malignant ovarian tissues; of these, 63 DMRs correlated (p < 0.001) with poor progression free survival (PFS). Concordant hypermethylation and corresponding gene silencing of sonic hedgehog pathway members ZIC1 and ZIC4 in OC tumors was confirmed in a panel of OC cell lines, and ZIC1 and ZIC4 repression correlated with increased proliferation, migration and invasion. ZIC1 promoter hypermethylation correlated (p < 0.01) with poor PFS. In summary, we identified functional DNA methylation biomarkers significantly associated with clinical outcome in OC and suggest our comprehensive methylome analysis has significant translational potential for guiding the design of future clinical investigations targeting the OC epigenome. Methylation of ZIC1, a putative tumor suppressor, may be a novel determinant of OC outcome.

摘要

患有晚期卵巢癌 (OC) 的女性五年生存率不足 25%。OC 的进展与表观遗传改变的积累有关,基因启动子中的异常 DNA 甲基化在 OC 的起始和进展中充当失活“打击”。OC 中的异常 DNA 甲基化已被用于预测疾病结局和治疗反应。为了全面研究 OC 中的 DNA 甲基化,我们使用下一代测序技术 MethylCap-sequencing 筛选了 75 例恶性和 26 例正常或良性卵巢组织。鉴定出差异 DNA 甲基化区域 (DMR),并使用 Kaplan-Meier 方法和 Cox 比例风险模型将甲基化与临床终点相关联。通过体外实验检查 MethylCap-sequencing 鉴定的特定基因的功能作用。我们鉴定出 577 个区分恶性和非恶性卵巢组织的 DMR(p<0.001);其中,63 个 DMR 与不良无进展生存期(PFS)相关(p<0.001)。在一系列 OC 细胞系中证实了 sonic hedgehog 通路成员 ZIC1 和 ZIC4 在 OC 肿瘤中的一致高甲基化和相应的基因沉默,并且 ZIC1 和 ZIC4 的抑制与增殖、迁移和侵袭的增加相关。ZIC1 启动子的高甲基化与不良 PFS 相关(p<0.01)。总之,我们确定了与 OC 临床结局显著相关的功能性 DNA 甲基化生物标志物,并表明我们的综合甲基组分析对指导针对 OC 表观基因组的未来临床研究设计具有重要的转化潜力。ZIC1 的甲基化,一种假定的肿瘤抑制因子,可能是 OC 结局的一个新决定因素。

https://cdn.ncbi.nlm.nih.gov/pmc/blobs/9674/3857342/0049294e4221/epi-8-624-g1.jpg

文献AI研究员

20分钟写一篇综述,助力文献阅读效率提升50倍。

立即体验

用中文搜PubMed

大模型驱动的PubMed中文搜索引擎

马上搜索

文档翻译

学术文献翻译模型,支持多种主流文档格式。

立即体验