Suppr超能文献

miRNA-375 启动子甲基化促进卵巢癌细胞恶性进展的机制。

Mechanism of MicroRNA-375 Promoter Methylation in Promoting Ovarian Cancer Cell Malignancy.

机构信息

Obstetrics and Gynecology Department, The Third Affiliated Hospital of Nanchang University, Nanchang, Jiangxi, People's Republic of China.

出版信息

Technol Cancer Res Treat. 2021 Jan-Dec;20:1533033820980115. doi: 10.1177/1533033820980115.

Abstract

OBJECTIVE

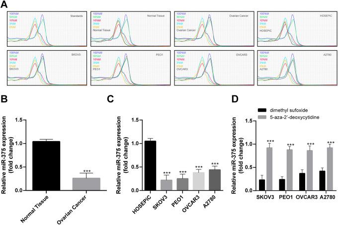
Ovarian cancer (OC) ranks one of the most prevalent fatal tumors of female genital organs. Aberrant promoter methylation triggers changes of microRNA (miR)-375 in OC. Our study aimed to evaluate the mechanism of methylated miR-375 promoter region in OC cell malignancy and to seek the possible treatment for OC.

METHODS

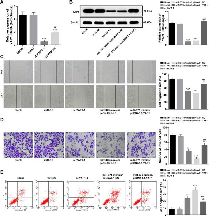
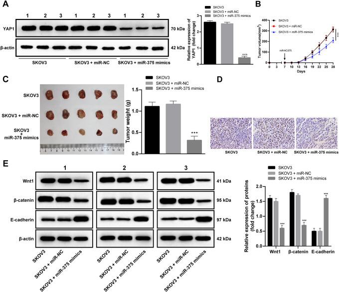
miR-375 promoter methylation level in OC tissues and cells was detected. miR-375 expression in OC tissues and cell lines was compared with that in demethylated cells. Role of miR-375 in OC progression was measured. Dual-luciferase reporter gene assay was utilized to verify the targeting relationship between miR-375 and Yes-associated protein 1 (YAP1). Then, Wnt/β-catenin pathway-related protein expression was tested. Moreover, xenograft transplantation was applied to confirm the experiments.

RESULTS

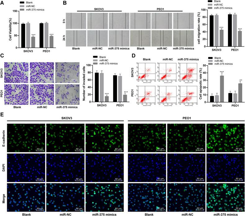
Highly methylated miR-375 was seen in OC tissues and cell lines, while its expression was decreased as the promoter methylation increased. Demethylation in OC cells brought miR-375 back to normal level, with obviously declined cell invasion, migration and viability and improved apoptosis. Additionally, miR-375 targeted YAP1 to regulate the Wnt/β-catenin pathway protein expression. Overexpressed YAP1 reversed the protein expression, promoted cell invasion, migration and viability while reduced cell apoptosis. Overexpressed miR-375 inhibited OC progression.

CONCLUSION

Our study demonstrated that demethylated miR-375 inhibited OC growth by targeting YAP1 and downregulating the Wnt/β-catenin pathway. This investigation may offer novel insight for OC treatment.

摘要

目的

卵巢癌(OC)是女性生殖器官最常见的致命肿瘤之一。异常启动子甲基化导致 miR-375 在 OC 中的变化。本研究旨在评估 OC 细胞恶性中甲基化 miR-375 启动子区域的机制,并寻求 OC 的可能治疗方法。

方法

检测 OC 组织和细胞中 miR-375 启动子甲基化水平。比较 OC 组织和细胞系中 miR-375 的表达与去甲基化细胞中的表达。测量 miR-375 在 OC 进展中的作用。利用双荧光素酶报告基因实验验证 miR-375 与 Yes 相关蛋白 1(YAP1)之间的靶向关系。然后,测试 Wnt/β-catenin 通路相关蛋白的表达。此外,应用异种移植移植来验证实验。

结果

OC 组织和细胞系中存在高度甲基化的 miR-375,随着启动子甲基化程度的增加,其表达降低。OC 细胞中的去甲基化使 miR-375 恢复正常水平,细胞侵袭、迁移和活力明显下降,凋亡增加。此外,miR-375 靶向 YAP1 调节 Wnt/β-catenin 通路蛋白表达。过表达 YAP1 逆转了蛋白表达,促进了细胞侵袭、迁移和活力,同时减少了细胞凋亡。过表达 miR-375 抑制 OC 进展。

结论

本研究表明,去甲基化 miR-375 通过靶向 YAP1 并下调 Wnt/β-catenin 通路抑制 OC 生长。这项研究可能为 OC 的治疗提供新的思路。

https://cdn.ncbi.nlm.nih.gov/pmc/blobs/f15e/8113360/330d241ed858/10.1177_1533033820980115-fig1.jpg

文献AI研究员

20分钟写一篇综述,助力文献阅读效率提升50倍。

立即体验

用中文搜PubMed

大模型驱动的PubMed中文搜索引擎

马上搜索

文档翻译

学术文献翻译模型,支持多种主流文档格式。

立即体验