Suppr超能文献

STIM1 的初始激活,是钙库操纵性钙内流的调节剂。

Initial activation of STIM1, the regulator of store-operated calcium entry.

机构信息

La Jolla Institute for Allergy & Immunology, La Jolla, California, USA.

出版信息

Nat Struct Mol Biol. 2013 Aug;20(8):973-81. doi: 10.1038/nsmb.2625. Epub 2013 Jul 14.

Abstract

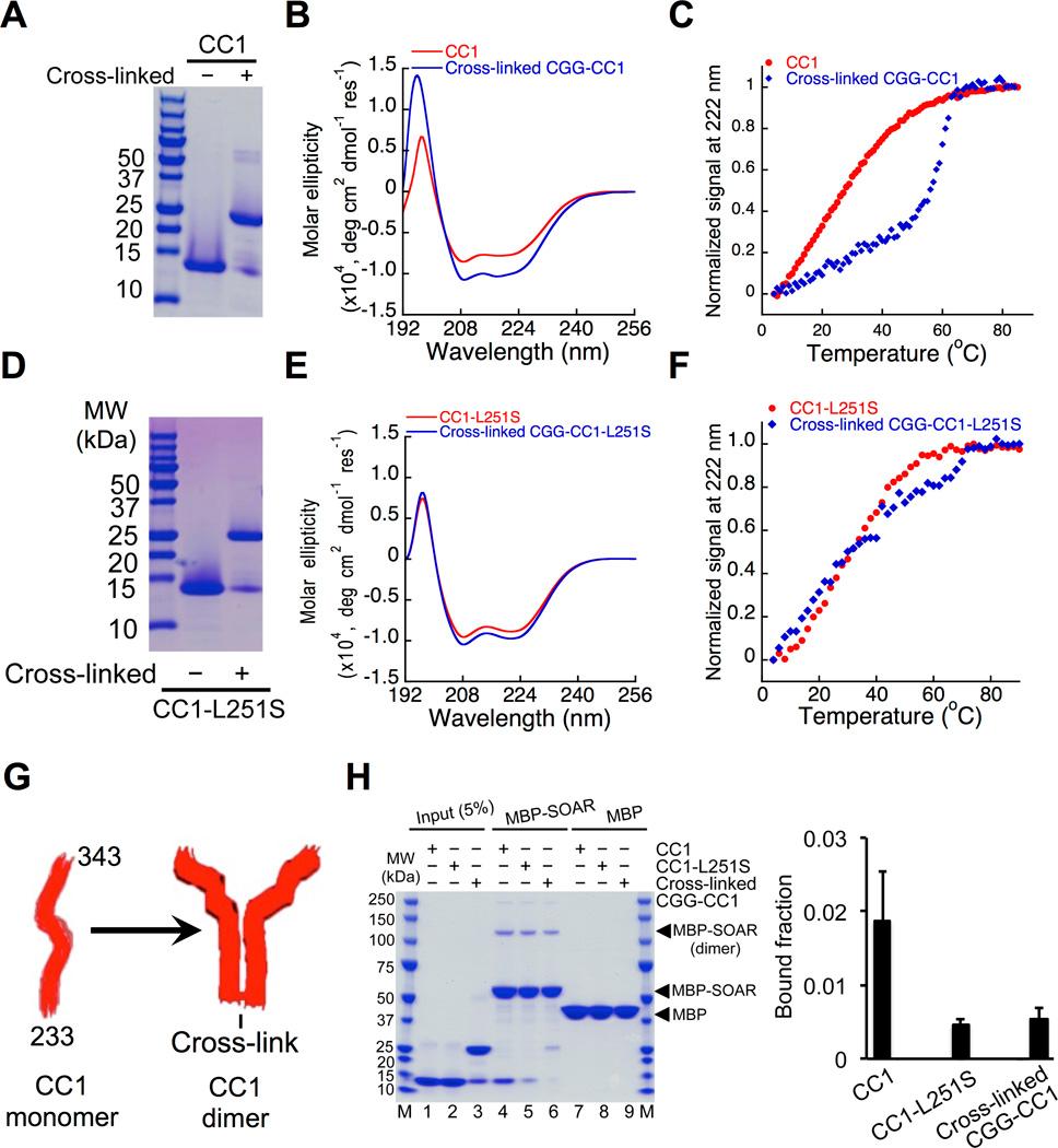
Physiological Ca(2+) signaling in T lymphocytes and other cells depends on the STIM-ORAI pathway of store-operated Ca(2+) entry. STIM1 and STIM2 are Ca(2+) sensors in the endoplasmic reticulum (ER) membrane, with ER-luminal domains that monitor cellular Ca(2+) stores and cytoplasmic domains that gate ORAI channels in the plasma membrane. The STIM ER-luminal domain dimerizes or oligomerizes upon dissociation of Ca(2+), but the mechanism transmitting activation to the STIM cytoplasmic domain was previously undefined. Using Tb(3+)-acceptor energy transfer, we show that dimerization of STIM1 ER-luminal domains causes an extensive conformational change in mouse STIM1 cytoplasmic domains. The conformational change, triggered by apposition of the predicted coiled-coil 1 (CC1) regions, releases the ORAI-activating domains from their interaction with the CC1 regions and allows physical extension of the STIM1 cytoplasmic domain across the gap between ER and plasma membrane and communication with ORAI channels.

摘要

T 淋巴细胞和其他细胞中的生理 Ca(2+)信号依赖于钙库操纵性 Ca(2+)内流的 STIM-ORAI 途径。STIM1 和 STIM2 是内质网 (ER) 膜中的 Ca(2+)传感器,其 ER 腔域监测细胞内的 Ca(2+)储存,而细胞质域则控制质膜中的 ORAI 通道。当 Ca(2+)解离时,STIM ER 腔域二聚体或寡聚体,但将激活传递到 STIM 细胞质域的机制先前尚未确定。我们使用 Tb(3+)-受体能量转移,证明了 STIM1 ER 腔域的二聚化导致小鼠 STIM1 细胞质域发生广泛的构象变化。这种构象变化由预测的卷曲螺旋 1 (CC1) 区域的贴合触发,使 ORAI 激活结构域与 CC1 区域的相互作用释放,并允许 STIM1 细胞质域在 ER 和质膜之间的间隙中进行物理延伸,并与 ORAI 通道进行通信。

https://cdn.ncbi.nlm.nih.gov/pmc/blobs/22a0/3784406/0da42da2402e/nihms483645f1.jpg

文献AI研究员

20分钟写一篇综述,助力文献阅读效率提升50倍。

立即体验

用中文搜PubMed

大模型驱动的PubMed中文搜索引擎

马上搜索

文档翻译

学术文献翻译模型,支持多种主流文档格式。

立即体验