Suppr超能文献

苦参碱诱导人非小细胞肺癌 A549 细胞凋亡及其机制的研究

Gene Expression Profile of the A549 Human Non-Small Cell Lung Carcinoma Cell Line following Treatment with the Seeds of Descurainia sophia, a Potential Anticancer Drug.

机构信息

KM-Based Herbal Drug Research Group, Herbal Medicine Research Division, Korea Institute of Oriental Medicine, Daejeon 305-811, Republic of Korea.

出版信息

Evid Based Complement Alternat Med. 2013;2013:584604. doi: 10.1155/2013/584604. Epub 2013 Jun 27.

Abstract

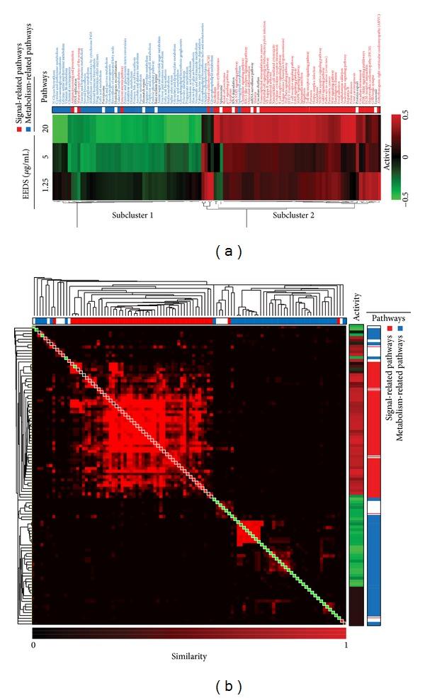
Descurainia sophia has been traditionally used in Korean medicine for treatment of diverse diseases and their symptoms, such as cough, asthma, and edema. Our previous results showed that ethanol extract of the seeds of D. sophia (EEDS) has a potent cytotoxic effect on human cancer cells. In this study, we reveal the molecular events that are induced by EEDS treatment in A549 human lung cancer cells. The dose-dependent effect of EEDS on gene expression was measured via a microarray analysis. Gene ontology and pathway analyses were performed to identify functional involvement of genes regulated by EEDS. From gene expression analyses, two major dose-dependent patterns were observed after EEDS treatment. One pattern consisted of 1,680 downregulated genes primarily involved in metabolic processes (FDR < 0.01). The second pattern consisted of 1,673 upregulated genes primarily involved in signaling processes (FDR < 0.01). Pathway activity analyses revealed that the metabolism-related pathways and signaling-related pathways were regulated by the EEDS in dose-dependent and reciprocal manners. In conclusion, the identified biphasic regulatory mechanism involving activation of signaling pathways may provide molecular evidence to explain the inhibitory effect of EEDS on A549 cell growth.

摘要

播娘蒿在韩医学中传统上用于治疗各种疾病及其症状,如咳嗽、哮喘和水肿。我们之前的研究结果表明,播娘蒿种子的乙醇提取物(EEDS)对人癌细胞具有很强的细胞毒性作用。在这项研究中,我们揭示了 EEDS 处理在 A549 人肺癌细胞中诱导的分子事件。通过微阵列分析测量了 EEDS 对基因表达的剂量依赖性影响。进行了基因本体论和途径分析,以确定受 EEDS 调节的基因的功能参与。从基因表达分析中,在 EEDS 处理后观察到两种主要的剂量依赖性模式。一种模式由 1680 个下调基因组成,主要涉及代谢过程(FDR<0.01)。第二种模式由 1673 个上调基因组成,主要涉及信号转导过程(FDR<0.01)。途径活性分析表明,EEDS 以剂量依赖性和相互的方式调节与代谢相关的途径和信号转导相关途径。总之,所确定的涉及信号通路激活的双相调节机制可能为 EEDS 对 A549 细胞生长的抑制作用提供分子证据。

https://cdn.ncbi.nlm.nih.gov/pmc/blobs/e6a3/3712200/785dd23688a5/ECAM2013-584604.001.jpg

文献AI研究员

20分钟写一篇综述,助力文献阅读效率提升50倍。

立即体验

用中文搜PubMed

大模型驱动的PubMed中文搜索引擎

马上搜索

文档翻译

学术文献翻译模型,支持多种主流文档格式。

立即体验