Suppr超能文献

转录组血液标志物可区分肺结核、肺结节病、肺炎和肺癌。

Transcriptional blood signatures distinguish pulmonary tuberculosis, pulmonary sarcoidosis, pneumonias and lung cancers.

机构信息

Division of Immunoregulation, MRC National Institute for Medical Research, London, United Kingdom.

出版信息

PLoS One. 2013 Aug 5;8(8):e70630. doi: 10.1371/journal.pone.0070630. Print 2013.

Abstract

RATIONALE

New approaches to define factors underlying the immunopathogenesis of pulmonary diseases including sarcoidosis and tuberculosis are needed to develop new treatments and biomarkers. Comparing the blood transcriptional response of tuberculosis to other similar pulmonary diseases will advance knowledge of disease pathways and help distinguish diseases with similar clinical presentations.

OBJECTIVES

To determine the factors underlying the immunopathogenesis of the granulomatous diseases, sarcoidosis and tuberculosis, by comparing the blood transcriptional responses in these and other pulmonary diseases.

METHODS

We compared whole blood genome-wide transcriptional profiles in pulmonary sarcoidosis, pulmonary tuberculosis, to community acquired pneumonia and primary lung cancer and healthy controls, before and after treatment, and in purified leucocyte populations.

MEASUREMENTS AND MAIN RESULTS

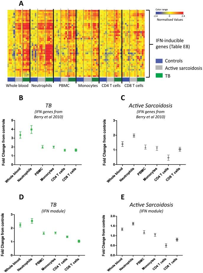
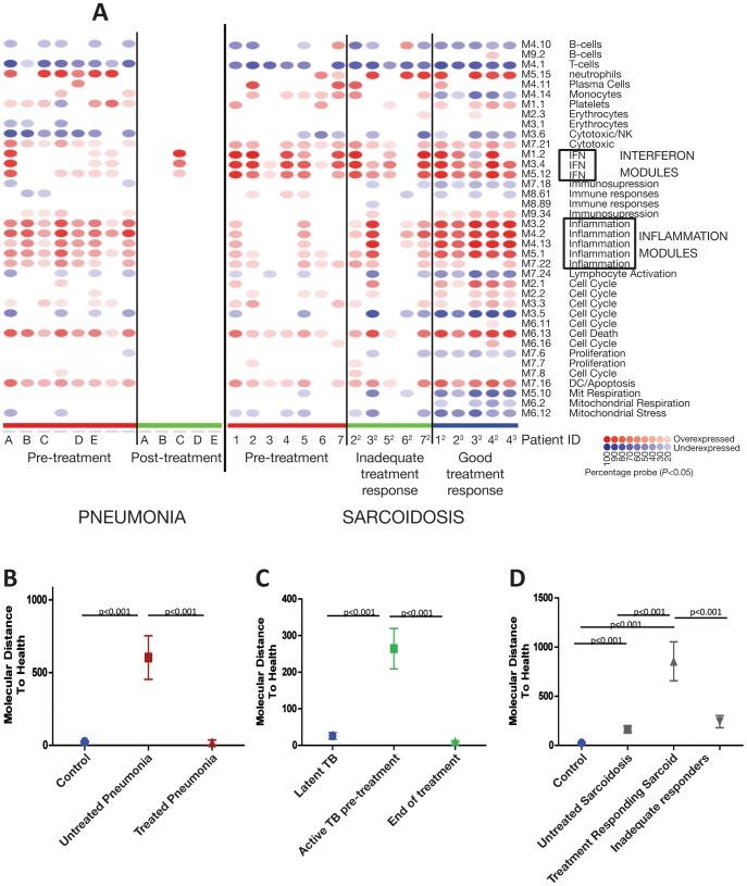
An Interferon-inducible neutrophil-driven blood transcriptional signature was present in both sarcoidosis and tuberculosis, with a higher abundance and expression in tuberculosis. Heterogeneity of the sarcoidosis signature correlated significantly with disease activity. Transcriptional profiles in pneumonia and lung cancer revealed an over-abundance of inflammatory transcripts. After successful treatment the transcriptional activity in tuberculosis and pneumonia patients was significantly reduced. However the glucocorticoid-responsive sarcoidosis patients showed a significant increase in transcriptional activity. 144-blood transcripts were able to distinguish tuberculosis from other lung diseases and controls.

CONCLUSIONS

Tuberculosis and sarcoidosis revealed similar blood transcriptional profiles, dominated by interferon-inducible transcripts, while pneumonia and lung cancer showed distinct signatures, dominated by inflammatory genes. There were also significant differences between tuberculosis and sarcoidosis in the degree of their transcriptional activity, the heterogeneity of their profiles and their transcriptional response to treatment.

摘要

背景

需要新的方法来定义包括结节病和结核病在内的肺部疾病的免疫发病机制的相关因素,以开发新的治疗方法和生物标志物。比较结核病与其他类似肺部疾病的血液转录反应将有助于深入了解疾病途径,并有助于区分具有相似临床表现的疾病。

目的

通过比较这些疾病和其他肺部疾病的血液转录反应,确定结节病和结核病等肉芽肿性疾病的免疫发病机制相关因素。

方法

我们比较了肺结节病、肺结核、社区获得性肺炎和原发性肺癌患者及健康对照者治疗前后全血全基因组转录谱,并比较了白细胞群体。

测量和主要结果

在结节病和结核病中均存在干扰素诱导的中性粒细胞驱动的血液转录特征,在结核病中更为丰富和表达。结节病特征的异质性与疾病活动显著相关。肺炎和肺癌的转录谱显示炎症转录物过度丰富。成功治疗后,结核病和肺炎患者的转录活性显著降低。然而,糖皮质激素反应性结节病患者的转录活性显著增加。144 个血液转录本能够区分结核病与其他肺部疾病和对照。

结论

结核病和结节病显示出相似的血液转录谱,主要由干扰素诱导的转录物主导,而肺炎和肺癌则显示出不同的特征,主要由炎症基因主导。结核病和结节病在转录活性、特征异质性和治疗反应方面也存在显著差异。

https://cdn.ncbi.nlm.nih.gov/pmc/blobs/0225/3734176/51dbc4bc08cb/pone.0070630.g001.jpg

文献AI研究员

20分钟写一篇综述,助力文献阅读效率提升50倍。

立即体验

用中文搜PubMed

大模型驱动的PubMed中文搜索引擎

马上搜索

文档翻译

学术文献翻译模型,支持多种主流文档格式。

立即体验