Suppr超能文献

活动性肺结核的转录特征反映肺外和肺结核的症状状态。

The Transcriptional Signature of Active Tuberculosis Reflects Symptom Status in Extra-Pulmonary and Pulmonary Tuberculosis.

作者信息

Blankley Simon, Graham Christine M, Turner Jacob, Berry Matthew P R, Bloom Chloe I, Xu Zhaohui, Pascual Virginia, Banchereau Jacques, Chaussabel Damien, Breen Ronan, Santis George, Blankenship Derek M, Lipman Marc, O'Garra Anne

机构信息

Laboratory of Immunoregulation and Infection, The Francis Crick Institute, Mill Hill Laboratory, London, United Kingdom.

Baylor Research Institute, Baylor Scott & White, Dallas, Texas, United States of America.

出版信息

PLoS One. 2016 Oct 5;11(10):e0162220. doi: 10.1371/journal.pone.0162220. eCollection 2016.

Abstract

BACKGROUND

Mycobacterium tuberculosis infection is a leading cause of infectious death worldwide. Gene-expression microarray studies profiling the blood transcriptional response of tuberculosis (TB) patients have been undertaken in order to better understand the host immune response as well as to identify potential biomarkers of disease. To date most of these studies have focused on pulmonary TB patients with gene-expression profiles of extra-pulmonary TB patients yet to be compared to those of patients with pulmonary TB or sarcoidosis.

METHODS

A novel cohort of patients with extra-pulmonary TB and sarcoidosis was recruited and the transcriptional response of these patients compared to those with pulmonary TB using a variety of transcriptomic approaches including testing a previously defined 380 gene meta-signature of active TB.

RESULTS

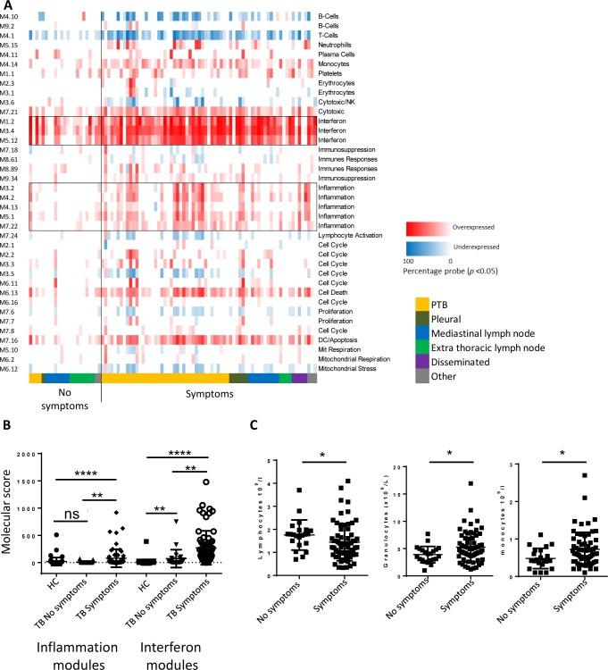
The 380 meta-signature broadly differentiated active TB from healthy controls in this new dataset consisting of pulmonary and extra-pulmonary TB. The top 15 genes from this meta-signature had a lower sensitivity for differentiating extra-pulmonary TB from healthy controls as compared to pulmonary TB. We found the blood transcriptional responses in pulmonary and extra-pulmonary TB to be heterogeneous and to reflect the extent of symptoms of disease.

CONCLUSIONS

The transcriptional signature in extra-pulmonary TB demonstrated heterogeneity of gene expression reflective of symptom status, while the signature of pulmonary TB was distinct, based on a higher proportion of symptomatic individuals. These findings are of importance for the rational design and implementation of mRNA based TB diagnostics.

摘要

背景

结核分枝杆菌感染是全球感染性死亡的主要原因。为了更好地了解宿主免疫反应并识别疾病的潜在生物标志物,已经开展了基因表达微阵列研究来分析结核病(TB)患者的血液转录反应。迄今为止,这些研究大多集中在肺结核患者身上,肺外结核患者的基因表达谱尚未与肺结核患者或结节病患者的基因表达谱进行比较。

方法

招募了一组新的肺外结核和结节病患者,并使用多种转录组学方法将这些患者的转录反应与肺结核患者的转录反应进行比较,包括测试先前定义的活动性结核病的380个基因元特征。

结果

在这个由肺结核和肺外结核组成的新数据集中,380个元特征大致区分了活动性结核病与健康对照。与肺结核相比,该元特征中的前15个基因在区分肺外结核与健康对照方面的敏感性较低。我们发现肺结核和肺外结核的血液转录反应是异质性的,并且反映了疾病症状的程度。

结论

肺外结核的转录特征显示出反映症状状态的基因表达异质性,而肺结核的特征则不同,因为有症状个体的比例更高。这些发现对于基于mRNA的结核病诊断方法的合理设计和实施具有重要意义。

https://cdn.ncbi.nlm.nih.gov/pmc/blobs/1967/5051928/d208d3e901df/pone.0162220.g001.jpg

文献AI研究员

20分钟写一篇综述,助力文献阅读效率提升50倍。

立即体验

用中文搜PubMed

大模型驱动的PubMed中文搜索引擎

马上搜索

文档翻译

学术文献翻译模型,支持多种主流文档格式。

立即体验