Suppr超能文献

真核细胞中 RING E3 泛素连接酶的分子系统发生,由同源成分主导,包括肌球蛋白/RanBPM/CTL 复合物。

Molecular phylogeny of a RING E3 ubiquitin ligase, conserved in eukaryotic cells and dominated by homologous components, the muskelin/RanBPM/CTLH complex.

机构信息

School of Biochemistry, University of Bristol, Bristol, United Kingdom.

出版信息

PLoS One. 2013 Oct 15;8(10):e75217. doi: 10.1371/journal.pone.0075217. eCollection 2013.

Abstract

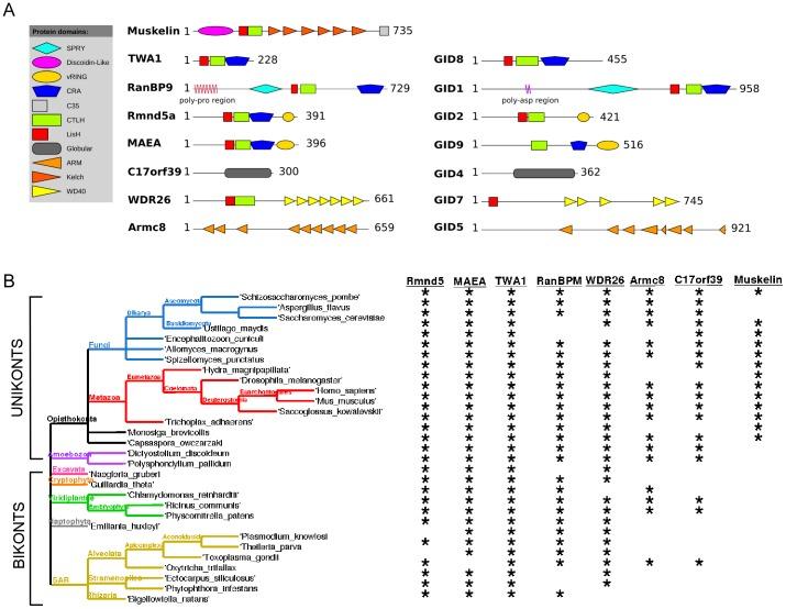
Ubiquitination is an essential post-translational modification that regulates signalling and protein turnover in eukaryotic cells. Specificity of ubiquitination is driven by ubiquitin E3 ligases, many of which remain poorly understood. One such is the mammalian muskelin/RanBP9/CTLH complex that includes eight proteins, five of which (RanBP9/RanBPM, TWA1, MAEA, Rmnd5 and muskelin), share striking similarities of domain architecture and have been implicated in regulation of cell organisation. In budding yeast, the homologous GID complex acts to down-regulate gluconeogenesis. In both complexes, Rmnd5/GID2 corresponds to a RING ubiquitin ligase. To better understand this E3 ligase system, we conducted molecular phylogenetic and sequence analyses of the related components. TWA1, Rmnd5, MAEA and WDR26 are conserved throughout all eukaryotic supergroups, albeit WDR26 was not identified in Rhizaria. RanBPM is absent from Excavates and from some sub-lineages. Armc8 and c17orf39 were represented across unikonts but in bikonts were identified only in Viridiplantae and in O. trifallax within alveolates. Muskelin is present only in Opisthokonts. Phylogenetic and sequence analyses of the shared LisH and CTLH domains of RanBPM, TWA1, MAEA and Rmnd5 revealed closer relationships and profiles of conserved residues between, respectively, Rmnd5 and MAEA, and RanBPM and TWA1. Rmnd5 and MAEA are also related by the presence of conserved, variant RING domains. Examination of how N- or C-terminal domain deletions alter the sub-cellular localisation of each protein in mammalian cells identified distinct contributions of the LisH domains to protein localisation or folding/stability. In conclusion, all components except muskelin are inferred to have been present in the last eukaryotic common ancestor. Diversification of this ligase complex in different eukaryotic lineages may result from the apparently fast evolution of RanBPM, differing requirements for WDR26, Armc8 or c17orf39, and the origin of muskelin in opisthokonts as a RanBPM-binding protein.

摘要

泛素化是真核细胞中调节信号转导和蛋白质周转的一种重要的翻译后修饰。泛素化的特异性由泛素 E3 连接酶驱动,其中许多连接酶仍知之甚少。哺乳动物的肌联蛋白/RanBP9/CTL 复合物就是其中之一,它包含 8 种蛋白质,其中 5 种(RanBP9/RanBPM、TWA1、MAEA、Rmnd5 和肌联蛋白)具有惊人的结构域相似性,并被牵连到细胞组织的调节中。在酿酒酵母中,同源的 GID 复合物作用是下调糖异生。在这两个复合物中,Rmnd5/GID2 对应于一个 RING 泛素连接酶。为了更好地理解这个 E3 连接酶系统,我们对相关成分进行了分子系统发育和序列分析。TWA1、Rmnd5、MAEA 和 WDR26 在所有真核超群中都保守,尽管 WDR26 在根足虫中没有被识别。RanBPM 不存在于原生动物和一些亚系中。Armc8 和 c17orf39 在单系生物中都有代表,但在二系生物中只在绿藻和肺泡生物中的 O. trifallax 中被识别。肌联蛋白只存在于后生动物中。对 RanBPM、TWA1、MAEA 和 Rmnd5 的共享 LisH 和 CTLH 结构域的系统发育和序列分析揭示了 Rmnd5 和 MAEA 之间、以及 RanBPM 和 TWA1 之间更密切的关系和保守残基图谱。Rmnd5 和 MAEA 还通过保守的、变体的 RING 结构域相关。检查 N 端或 C 端结构域缺失如何改变每种蛋白质在哺乳动物细胞中的亚细胞定位,确定了 LisH 结构域对蛋白质定位或折叠/稳定性的不同贡献。总之,除了肌联蛋白外,所有成分都被推断存在于最后一个真核共同祖先中。这个连接酶复合物在不同的真核谱系中的多样化可能是由于 RanBPM 的快速进化,对 WDR26、Armc8 或 c17orf39 的不同需求,以及肌联蛋白在后生动物中的起源是作为 RanBPM 结合蛋白。

https://cdn.ncbi.nlm.nih.gov/pmc/blobs/ae84/3797097/b04fd98bcbaa/pone.0075217.g001.jpg

文献AI研究员

20分钟写一篇综述,助力文献阅读效率提升50倍。

立即体验

用中文搜PubMed

大模型驱动的PubMed中文搜索引擎

马上搜索

文档翻译

学术文献翻译模型,支持多种主流文档格式。

立即体验