Suppr超能文献

螺内酯通过激活 RXRγ 调节肿瘤中 NKG2D 配体的表达和转移。

Modulation of NKG2D ligand expression and metastasis in tumors by spironolactone via RXRγ activation.

机构信息

Department of Bone Marrow Transplantation and Cellular Therapy; 2 Department of Chemical Biology & Therapeutics; and 3 Department of Pathology, St. Jude Children's Research Hospital, Memphis, Tennessee 38105.

出版信息

J Exp Med. 2013 Nov 18;210(12):2675-92. doi: 10.1084/jem.20122292. Epub 2013 Nov 4.

Abstract

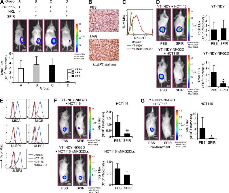
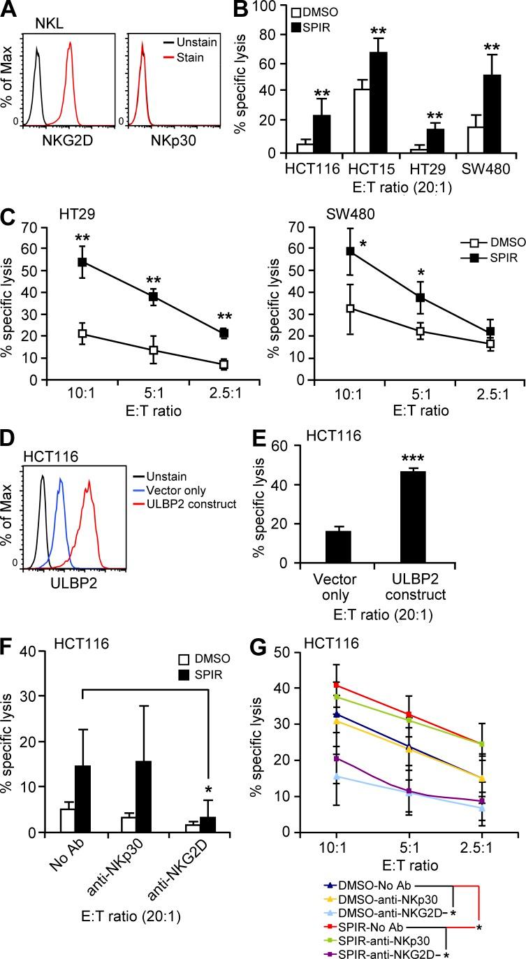
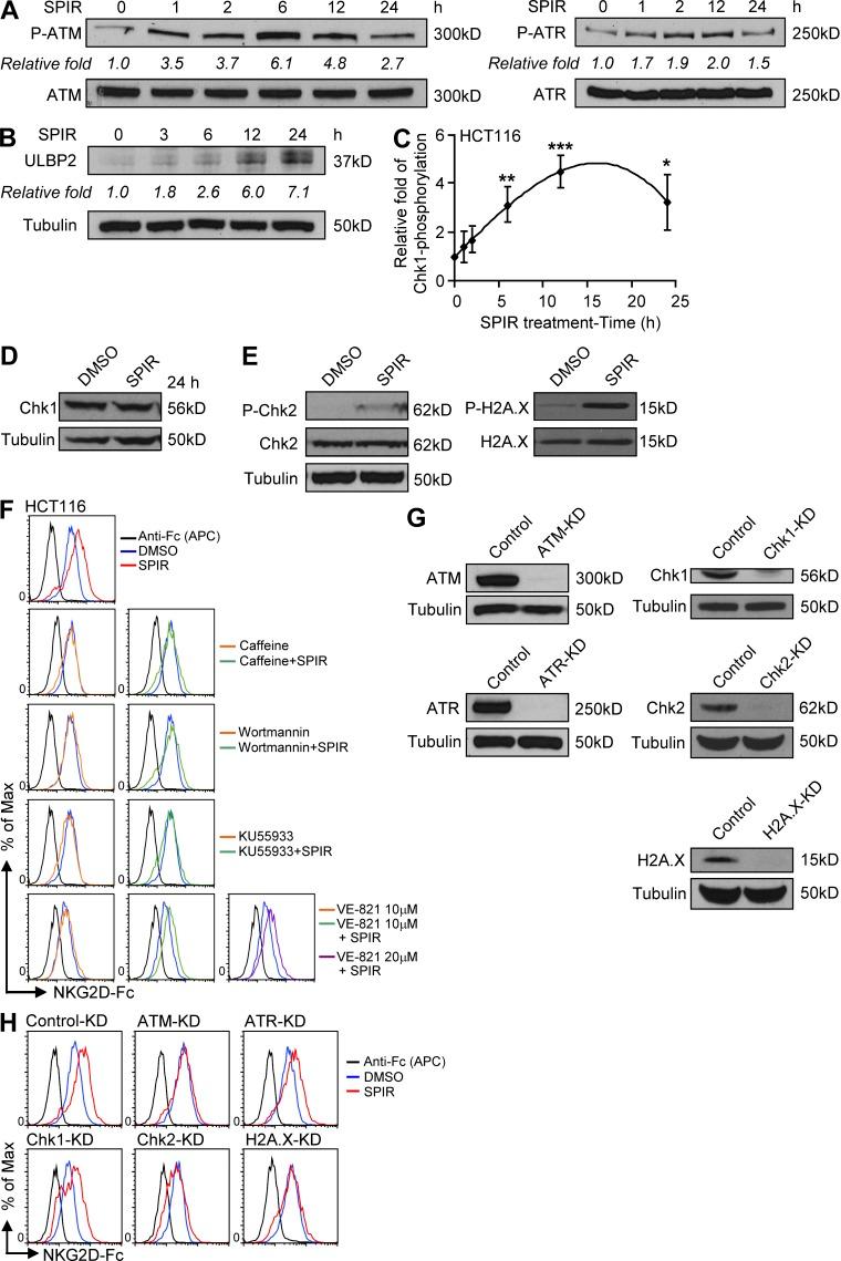
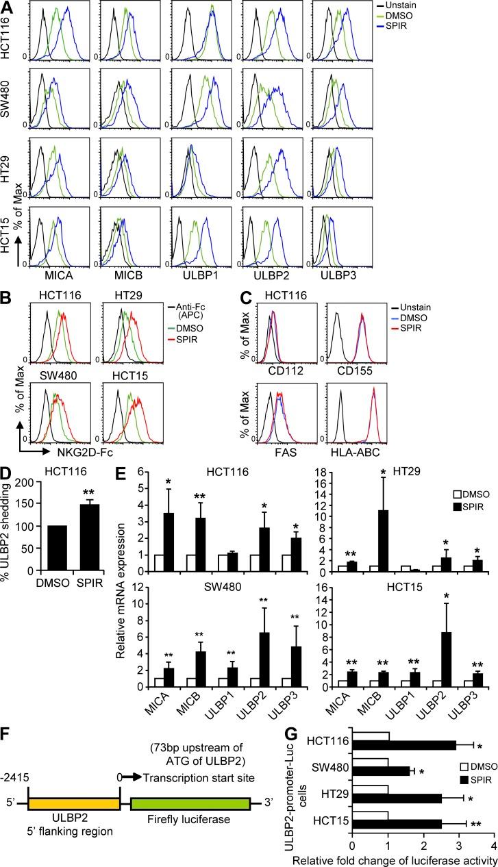
Tumor metastasis and lack of NKG2D ligand (NKG2DL) expression are associated with poor prognosis in patients with colon cancer. Here, we found that spironolactone (SPIR), an FDA-approved diuretic drug with a long-term safety profile, can up-regulate NKG2DL expression in multiple colon cancer cell lines by activating the ATM-Chk2-mediated checkpoint pathway, which in turn enhances tumor elimination by natural killer cells. SPIR can also up-regulate the expression of metastasis-suppressor genes TIMP2 and TIMP3, thereby reducing tumor cell invasiveness. Although SPIR is an aldosterone antagonist, its antitumor effects are independent of the mineralocorticoid receptor pathway. By screening the human nuclear hormone receptor siRNA library, we identified retinoid X receptor γ (RXRγ) instead as being indispensable for the antitumor functions of SPIR. Collectively, our results strongly support the use of SPIR or other RXRγ agonists with minimal side effects for colon cancer prevention and therapy.

摘要

肿瘤转移和缺乏 NKG2D 配体(NKG2DL)表达与结肠癌患者的预后不良有关。在这里,我们发现螺内酯(SPIR),一种经过 FDA 批准的具有长期安全性的利尿剂药物,可通过激活 ATM-Chk2 介导的检查点途径上调多种结肠癌细胞系中的 NKG2DL 表达,从而增强自然杀伤细胞对肿瘤的清除作用。SPIR 还可以上调转移抑制基因 TIMP2 和 TIMP3 的表达,从而降低肿瘤细胞的侵袭性。尽管 SPIR 是一种醛固酮拮抗剂,但它的抗肿瘤作用与盐皮质激素受体途径无关。通过筛选人核激素受体 siRNA 文库,我们确定视黄醇 X 受体 γ(RXRγ)而不是必不可少的 SPIR 的抗肿瘤功能。总之,我们的研究结果强烈支持使用 SPIR 或其他具有最小副作用的 RXRγ 激动剂来预防和治疗结肠癌。

https://cdn.ncbi.nlm.nih.gov/pmc/blobs/780b/3832934/57370a9f0114/JEM_20122292R_Fig1.jpg

文献AI研究员

20分钟写一篇综述,助力文献阅读效率提升50倍。

立即体验

用中文搜PubMed

大模型驱动的PubMed中文搜索引擎

马上搜索

文档翻译

学术文献翻译模型,支持多种主流文档格式。

立即体验