Suppr超能文献

增殖细胞和衰老细胞中组蛋白H3.3沉积的动力学揭示了一种依赖DAXX靶向至对着丝粒周围异染色质组织重要的PML核体的机制。

Dynamics of histone H3.3 deposition in proliferating and senescent cells reveals a DAXX-dependent targeting to PML-NBs important for pericentromeric heterochromatin organization.

作者信息

Corpet Armelle, Olbrich Teresa, Gwerder Myriam, Fink Daniel, Stucki Manuel

机构信息

Departement of Gynecology; University Hospital Zürich; Schlieren, Switzerland.

出版信息

Cell Cycle. 2014;13(2):249-67. doi: 10.4161/cc.26988. Epub 2013 Nov 5.

Abstract

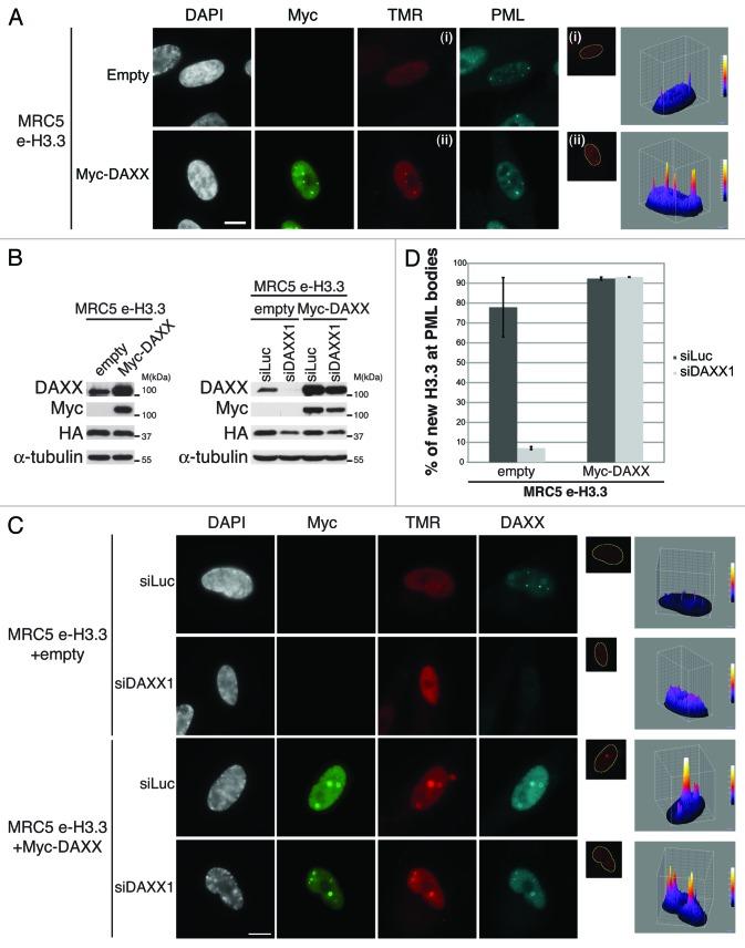
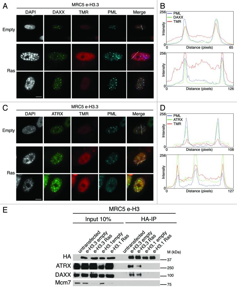
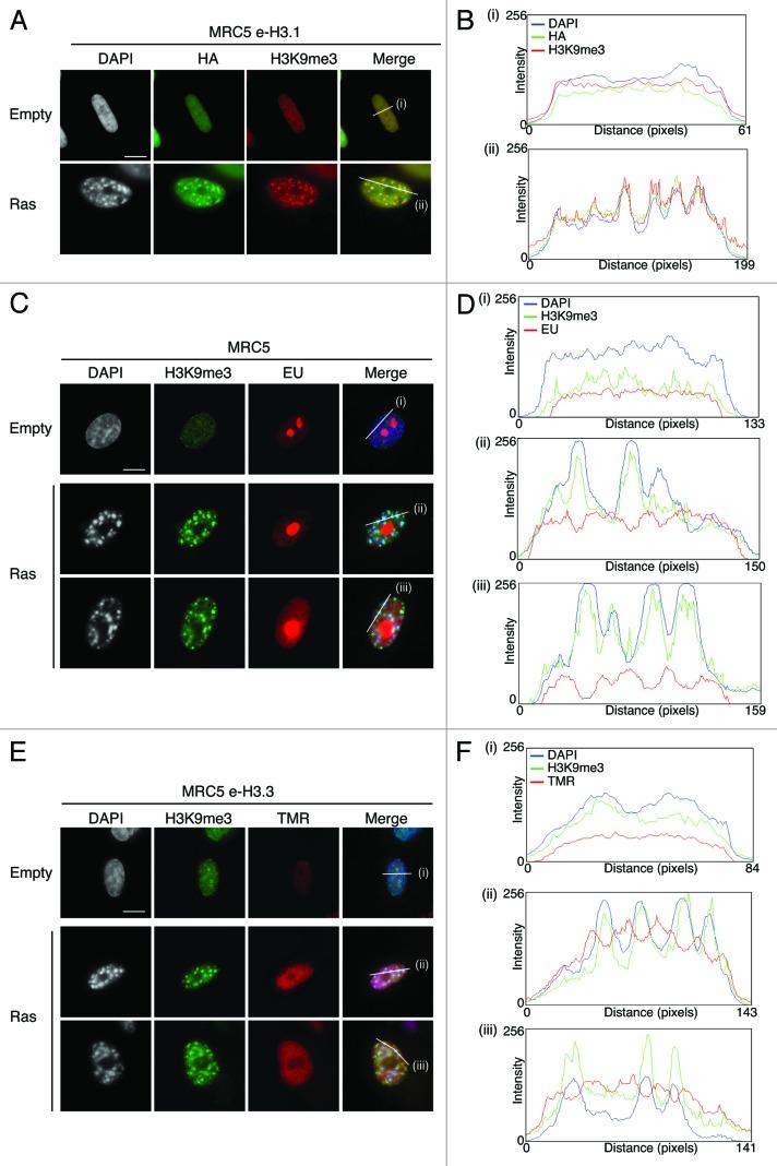
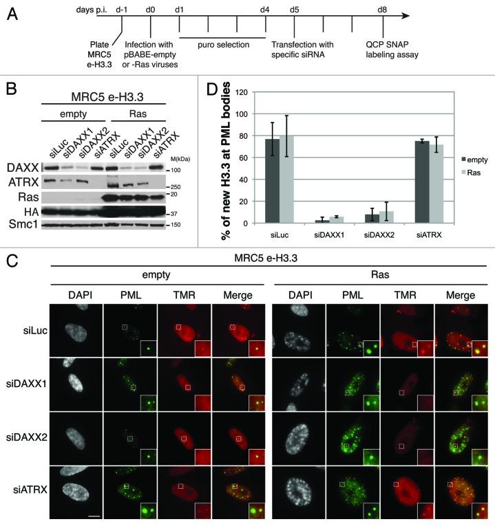
Oncogene-induced senescence is a permanent cell cycle arrest characterized by extensive chromatin reorganization. Here, we investigated the specific targeting and dynamics of histone H3 variants in human primary senescent cells. We show that newly synthesized epitope-tagged H3.3 is incorporated in senescent cells but does not accumulate in senescence-associated heterochromatin foci (SAHF). Instead, we observe that new H3.3 colocalizes with its specific histone chaperones within the promyelocytic leukemia nuclear bodies (PML-NBs) and is targeted to PML-NBs in a DAXX-dependent manner both in proliferating and senescent cells. We further show that overexpression of DAXX enhances targeting of H3.3 in large PML-NBs devoid of transcriptional activity and promotes the accumulation of HP1, independently of H3K9me3. Loss of H3.3 from pericentromeric heterochromatin upon DAXX or PML depletion suggests that the targeting of H3.3 to PML-NBs is implicated in pericentromeric heterochromatin organization. Together, our results underline the importance of the replication-independent chromatin assembly pathway for histone replacement in non-dividing senescent cells and establish PML-NBs as important regulatory sites for the incorporation of new H3.3 into chromatin.

摘要

癌基因诱导的衰老(Oncogene-induced senescence)是一种永久性细胞周期停滞,其特征在于广泛的染色质重组。在此,我们研究了人类原代衰老细胞中组蛋白H3变体的特异性靶向和动力学。我们发现,新合成的表位标记的H3.3被整合到衰老细胞中,但不会在衰老相关异染色质灶(SAHF)中积累。相反,我们观察到新的H3.3与其特定的组蛋白伴侣在早幼粒细胞白血病核体(PML-NBs)中共定位,并且在增殖细胞和衰老细胞中均以DAXX依赖的方式靶向PML-NBs。我们进一步表明,DAXX的过表达增强了H3.3在缺乏转录活性的大型PML-NBs中的靶向作用,并促进了HP1的积累,而与H3K9me3无关。DAXX或PML缺失后,着丝粒周围异染色质中H3.3的丢失表明,H3.3靶向PML-NBs与着丝粒周围异染色质组织有关。总之,我们的结果强调了非复制性染色质组装途径在非分裂衰老细胞中进行组蛋白置换的重要性,并将PML-NBs确立为将新的H3.3整合到染色质中的重要调控位点。

https://cdn.ncbi.nlm.nih.gov/pmc/blobs/1043/3906242/e63ffd3fc352/cc-13-249-g1.jpg

文献AI研究员

20分钟写一篇综述,助力文献阅读效率提升50倍。

立即体验

用中文搜PubMed

大模型驱动的PubMed中文搜索引擎

马上搜索

文档翻译

学术文献翻译模型,支持多种主流文档格式。

立即体验