Suppr超能文献

组蛋白变体 H2A.Z 导致膀胱癌中的基因失调。

Gene dysregulation by histone variant H2A.Z in bladder cancer.

出版信息

Epigenetics Chromatin. 2013 Oct 16;6(1):34. doi: 10.1186/1756-8935-6-34.

Abstract

BACKGROUND

The incorporation of histone variants into nucleosomes is one of the main strategies that the cell uses to regulate the structure and function of chromatin. Histone H2A.Z is an evolutionarily conserved histone H2A variant that is preferentially localized within nucleosomes at the transcriptional start site (TSS). H2A.Z reorganizes the local chromatin structure and recruits the transcriptional machinery for gene activation. High expression of H2A.Z has been reported in several types of cancers and is causally linked to genomic instability and tumorigenesis. However, it is not entirely clear how H2A.Z overexpression in cancer cells establishes aberrant chromatin states and promotes gene expression.

RESULTS

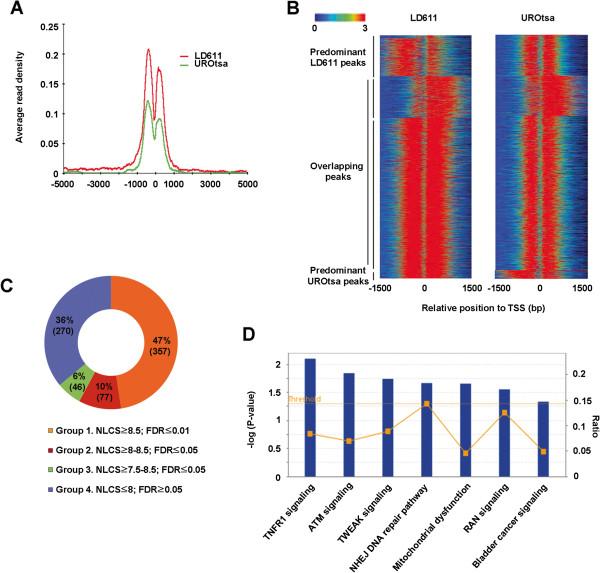
Through integration of genome-wide H2A.Z ChIP-seq data with microarray data, we demonstrate that H2A.Z is enriched around the TSS of cell cycle regulatory genes in bladder cancer cells, and this enrichment is correlated with the elevated expression of cancer-promoting genes. RNAi-mediated knockdown of H2A.Z in the cancer cells causes transcriptional suppression of multiple cell cycle regulatory genes with a distinct decrease in cell proliferation. H2A.Z nucleosomes around the TSS have higher levels of H3K4me2/me3, which coincides with the recruitment of two chromatin factors, WDR5 and BPTF. The observed recruitment is functional, as the active states of H2A.Z target genes are largely erased by suppressing the expression of WDR5 or BPTF, effects resembling H2A.Z knockdown.

CONCLUSIONS

We conclude that H2A.Z is overexpressed in bladder cancer cells and contributes to cancer-related transcription pathways. We also provide evidence in support of the engagement of H3K4me2/me3 and WDR5/BPTF in H2A.Z-induced cancer pathogenesis. Further studies are warranted to understand how H2A.Z overexpression contributes to the recruitment of the full repertoire of transcription machinery to target genes in bladder cancer cells.

摘要

背景

组蛋白变体的掺入核小体是细胞用来调节染色质结构和功能的主要策略之一。H2A.Z 是一种进化上保守的组蛋白 H2A 变体,优先定位于转录起始位点 (TSS) 的核小体中。H2A.Z 重新组织局部染色质结构,并招募转录机制以激活基因。已经报道 H2A.Z 在几种类型的癌症中高表达,并且与基因组不稳定性和肿瘤发生因果相关。然而,H2A.Z 在癌细胞中的过表达如何建立异常染色质状态并促进基因表达尚不完全清楚。

结果

通过将全基因组 H2A.Z ChIP-seq 数据与微阵列数据进行整合,我们证明 H2A.Z 在膀胱癌细胞中富集在细胞周期调节基因的 TSS 周围,这种富集与促进癌症的基因的高表达相关。在癌细胞中通过 RNAi 介导的 H2A.Z 敲低导致多个细胞周期调节基因的转录抑制,细胞增殖明显减少。TSS 周围的 H2A.Z 核小体具有更高水平的 H3K4me2/me3,这与两个染色质因子 WDR5 和 BPTF 的募集相一致。观察到的募集是功能性的,因为通过抑制 WDR5 或 BPTF 的表达,H2A.Z 靶基因的活性状态被大量擦除,其效果类似于 H2A.Z 敲低。

结论

我们得出结论,H2A.Z 在膀胱癌细胞中过表达,并有助于癌症相关的转录途径。我们还提供了证据支持 H3K4me2/me3 和 WDR5/BPTF 参与 H2A.Z 诱导的癌症发病机制。需要进一步研究以了解 H2A.Z 过表达如何有助于招募全套转录机制到膀胱癌细胞中的靶基因。

https://cdn.ncbi.nlm.nih.gov/pmc/blobs/cb73/3853418/64913e900503/1756-8935-6-34-1.jpg

文献AI研究员

20分钟写一篇综述,助力文献阅读效率提升50倍。

立即体验

用中文搜PubMed

大模型驱动的PubMed中文搜索引擎

马上搜索

文档翻译

学术文献翻译模型,支持多种主流文档格式。

立即体验