Suppr超能文献

谷氨酰胺驱动的氧化磷酸化是正常氧和低氧条件下转化的哺乳动物细胞中主要的 ATP 来源。

Glutamine-driven oxidative phosphorylation is a major ATP source in transformed mammalian cells in both normoxia and hypoxia.

机构信息

Department of Chemistry and Lewis-Sigler Institute for Integrative Genomics, Princeton University, Princeton, NJ, USA.

出版信息

Mol Syst Biol. 2013 Dec 3;9:712. doi: 10.1038/msb.2013.65.

Abstract

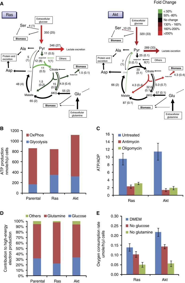
Mammalian cells can generate ATP via glycolysis or mitochondrial respiration. Oncogene activation and hypoxia promote glycolysis and lactate secretion. The significance of these metabolic changes to ATP production remains however ill defined. Here, we integrate LC-MS-based isotope tracer studies with oxygen uptake measurements in a quantitative redox-balanced metabolic flux model of mammalian cellular metabolism. We then apply this approach to assess the impact of Ras and Akt activation and hypoxia on energy metabolism. Both oncogene activation and hypoxia induce roughly a twofold increase in glycolytic flux. Ras activation and hypoxia also strongly decrease glucose oxidation. Oxidative phosphorylation, powered substantially by glutamine-driven TCA turning, however, persists and accounts for the majority of ATP production. Consistent with this, in all cases, pharmacological inhibition of oxidative phosphorylation markedly reduces energy charge, and glutamine but not glucose removal markedly lowers oxygen uptake. Thus, glutamine-driven oxidative phosphorylation is a major means of ATP production even in hypoxic cancer cells.

摘要

哺乳动物细胞可以通过糖酵解或线粒体呼吸产生 ATP。癌基因的激活和缺氧促进糖酵解和乳酸的分泌。然而,这些代谢变化对 ATP 产生的意义仍然不清楚。在这里,我们将基于 LC-MS 的同位素示踪研究与氧摄取测量相结合,在哺乳动物细胞代谢的定量氧化还原平衡代谢通量模型中进行整合。然后,我们应用这种方法来评估 Ras 和 Akt 的激活以及缺氧对能量代谢的影响。癌基因的激活和缺氧都会导致糖酵解通量增加约两倍。Ras 的激活和缺氧也会强烈降低葡萄糖的氧化。然而,氧化磷酸化,主要由谷氨酰胺驱动的 TCA 循环提供动力,仍然存在,并占 ATP 生成的大部分。与此一致的是,在所有情况下,氧化磷酸化的药理学抑制都会显著降低能量电荷,而只有去除谷氨酰胺而不是葡萄糖会显著降低氧摄取。因此,即使在缺氧的癌细胞中,谷氨酰胺驱动的氧化磷酸化也是产生 ATP 的主要方式。

https://cdn.ncbi.nlm.nih.gov/pmc/blobs/be8f/3882799/7796d87f3244/msb201365-f1.jpg

文献AI研究员

20分钟写一篇综述,助力文献阅读效率提升50倍。

立即体验

用中文搜PubMed

大模型驱动的PubMed中文搜索引擎

马上搜索

文档翻译

学术文献翻译模型,支持多种主流文档格式。

立即体验