Suppr超能文献

Wdpcp(微管相关蛋白 PCP)是纤毛发生所必需的一种 PCP 蛋白,通过直接调节肌动蛋白细胞骨架来调节定向细胞迁移和细胞极性。

Wdpcp, a PCP protein required for ciliogenesis, regulates directional cell migration and cell polarity by direct modulation of the actin cytoskeleton.

机构信息

Department of Developmental Biology, University of Pittsburgh School of Medicine, Pittsburgh, Pennsylvania, United States of America ; Laboratory of Developmental Biology, National Heart Lung and Blood Institute, National Institutes of Health, Bethesda, Maryland, United States of America.

出版信息

PLoS Biol. 2013 Nov;11(11):e1001720. doi: 10.1371/journal.pbio.1001720. Epub 2013 Nov 26.

Abstract

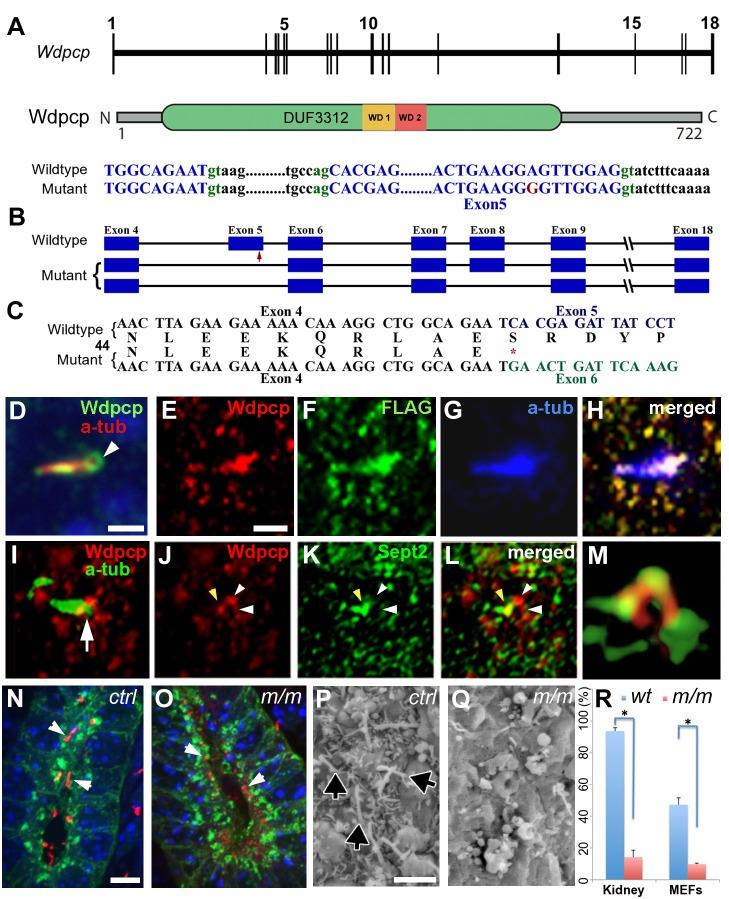
Planar cell polarity (PCP) regulates cell alignment required for collective cell movement during embryonic development. This requires PCP/PCP effector proteins, some of which also play essential roles in ciliogenesis, highlighting the long-standing question of the role of the cilium in PCP. Wdpcp, a PCP effector, was recently shown to regulate both ciliogenesis and collective cell movement, but the underlying mechanism is unknown. Here we show Wdpcp can regulate PCP by direct modulation of the actin cytoskeleton. These studies were made possible by recovery of a Wdpcp mutant mouse model. Wdpcp-deficient mice exhibit phenotypes reminiscent of Bardet-Biedl/Meckel-Gruber ciliopathy syndromes, including cardiac outflow tract and cochlea defects associated with PCP perturbation. We observed Wdpcp is localized to the transition zone, and in Wdpcp-deficient cells, Sept2, Nphp1, and Mks1 were lost from the transition zone, indicating Wdpcp is required for recruitment of proteins essential for ciliogenesis. Wdpcp is also found in the cytoplasm, where it is localized in the actin cytoskeleton and in focal adhesions. Wdpcp interacts with Sept2 and is colocalized with Sept2 in actin filaments, but in Wdpcp-deficient cells, Sept2 was lost from the actin cytoskeleton, suggesting Wdpcp is required for Sept2 recruitment to actin filaments. Significantly, organization of the actin filaments and focal contacts were markedly changed in Wdpcp-deficient cells. This was associated with decreased membrane ruffling, failure to establish cell polarity, and loss of directional cell migration. These results suggest the PCP defects in Wdpcp mutants are not caused by loss of cilia, but by direct disruption of the actin cytoskeleton. Consistent with this, Wdpcp mutant cochlea has normal kinocilia and yet exhibits PCP defects. Together, these findings provide the first evidence, to our knowledge, that a PCP component required for ciliogenesis can directly modulate the actin cytoskeleton to regulate cell polarity and directional cell migration.

摘要

平面细胞极性 (PCP) 调节胚胎发育过程中细胞集体运动所需的细胞排列。这需要 PCP/PCP 效应蛋白,其中一些在纤毛发生中也发挥着重要作用,这凸显了纤毛在 PCP 中的作用这一长期存在的问题。最近的研究表明,PCP 效应蛋白 Wdpcp 可以调节纤毛发生和细胞集体运动,但潜在的机制尚不清楚。在这里,我们显示 Wdpcp 可以通过直接调节肌动蛋白细胞骨架来调节 PCP。这些研究是通过恢复 Wdpcp 突变小鼠模型来实现的。Wdpcp 缺陷小鼠表现出类似于 Bardet-Biedl/Meckel-Gruber 纤毛病综合征的表型,包括与 PCP 扰动相关的心脏流出道和耳蜗缺陷。我们观察到 Wdpcp 定位于过渡区,在 Wdpcp 缺陷细胞中,Sept2、Nphp1 和 Mks1 从过渡区丢失,表明 Wdpcp 是募集纤毛发生所必需的蛋白质所必需的。Wdpcp 也存在于细胞质中,在细胞质中它定位于肌动蛋白细胞骨架和焦点粘连中。Wdpcp 与 Sept2 相互作用,并与 Sept2 共定位于肌动蛋白丝中,但在 Wdpcp 缺陷细胞中,Sept2 从肌动蛋白细胞骨架中丢失,表明 Wdpcp 是募集 Sept2 到肌动蛋白丝所必需的。重要的是,Wdpcp 缺陷细胞中的肌动蛋白丝和焦点接触的组织发生了明显的变化。这与膜皱襞减少、无法建立细胞极性以及丧失定向细胞迁移有关。这些结果表明 Wdpcp 突变体中的 PCP 缺陷不是由纤毛丢失引起的,而是由肌动蛋白细胞骨架的直接破坏引起的。与此一致的是,Wdpcp 突变体耳蜗具有正常的动纤毛,但表现出 PCP 缺陷。总之,这些发现提供了第一个证据,据我们所知,纤毛发生所需的 PCP 成分可以直接调节肌动蛋白细胞骨架来调节细胞极性和定向细胞迁移。

https://cdn.ncbi.nlm.nih.gov/pmc/blobs/b5d1/3841097/9fad9e0d5378/pbio.1001720.g001.jpg

文献AI研究员

20分钟写一篇综述,助力文献阅读效率提升50倍。

立即体验

用中文搜PubMed

大模型驱动的PubMed中文搜索引擎

马上搜索

文档翻译

学术文献翻译模型,支持多种主流文档格式。

立即体验