Suppr超能文献

具有干细胞样特性的 CD4+ T 细胞中的 HIV-1 持续存在。

HIV-1 persistence in CD4+ T cells with stem cell-like properties.

机构信息

1] Division of Infectious Diseases, Massachusetts General Hospital, Boston, Massachusetts, USA. [2] Ragon Institute of MGH, MIT and Harvard, Cambridge, Massachusetts, USA.

1] Ragon Institute of MGH, MIT and Harvard, Cambridge, Massachusetts, USA. [2] Key Laboratory of AIDS Immunology, Department of Laboratory Medicine, The First Affiliated Hospital of China Medical University, Shenyang, Liaoning Province, China.

出版信息

Nat Med. 2014 Feb;20(2):139-42. doi: 10.1038/nm.3445. Epub 2014 Jan 12.

Abstract

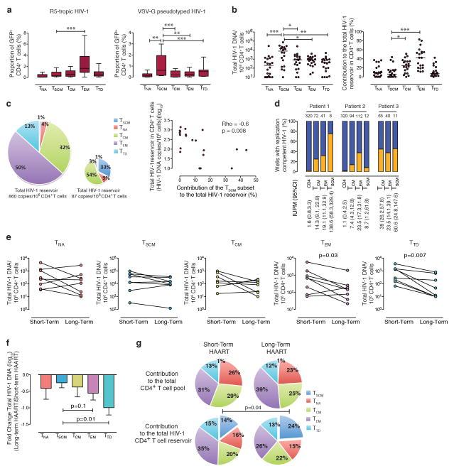
Cellular HIV-1 reservoirs that persist despite antiretroviral treatment are incompletely defined. We show that during suppressive antiretroviral therapy, CD4(+) T memory stem cells (TSCM cells) harbor high per-cell levels of HIV-1 DNA and make increasing contributions to the total viral CD4(+) T cell reservoir over time. Moreover, we conducted phylogenetic studies that suggested long-term persistence of viral quasispecies in CD4(+) TSCM cells. Thus, HIV-1 may exploit the stem cell characteristics of cellular immune memory to promote long-term viral persistence.

摘要

尽管进行了抗逆转录病毒治疗,但仍存在未完全定义的细胞 HIV-1 储库。我们表明,在抑制性抗逆转录病毒治疗期间,CD4(+)T 记忆干细胞(TSCM 细胞)携带高水平的 HIV-1 DNA,并且随着时间的推移,对总病毒 CD4(+)T 细胞储库的贡献不断增加。此外,我们进行了系统发育研究,表明 HIV-1 在 CD4(+)TSCM 细胞中存在长期的病毒准种持久性。因此,HIV-1 可能利用细胞免疫记忆的干细胞特性来促进长期的病毒持久性。

https://cdn.ncbi.nlm.nih.gov/pmc/blobs/d6e7/3959167/b5ab03423b63/nihms547858f1.jpg

文献AI研究员

20分钟写一篇综述,助力文献阅读效率提升50倍。

立即体验

用中文搜PubMed

大模型驱动的PubMed中文搜索引擎

马上搜索

文档翻译

学术文献翻译模型,支持多种主流文档格式。

立即体验