Suppr超能文献

脊髓再生过程中的全基因组表达谱分析揭示了斑马鱼的全面细胞反应。

Genome wide expression profiling during spinal cord regeneration identifies comprehensive cellular responses in zebrafish.

作者信息

Hui Subhra Prakash, Sengupta Dhriti, Lee Serene Gek Ping, Sen Triparna, Kundu Sudip, Mathavan Sinnakaruppan, Ghosh Sukla

机构信息

Department of Biophysics, Molecular Biology and Bioinformatics, University of Calcutta, Kolkata, India.

Genome Institute of Singapore, Singapore, Singapore.

出版信息

PLoS One. 2014 Jan 20;9(1):e84212. doi: 10.1371/journal.pone.0084212. eCollection 2014.

Abstract

BACKGROUND

Among the vertebrates, teleost and urodele amphibians are capable of regenerating their central nervous system. We have used zebrafish as a model to study spinal cord injury and regeneration. Relatively little is known about the molecular mechanisms underlying spinal cord regeneration and information based on high density oligonucleotide microarray was not available. We have used a high density microarray to profile the temporal transcriptome dynamics during the entire phenomenon.

RESULTS

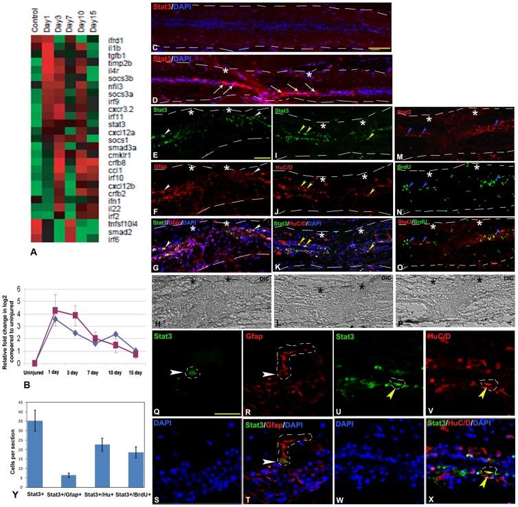
A total of 3842 genes expressed differentially with significant fold changes during spinal cord regeneration. Cluster analysis revealed event specific dynamic expression of genes related to inflammation, cell death, cell migration, cell proliferation, neurogenesis, neural patterning and axonal regrowth. Spatio-temporal analysis of stat3 expression suggested its possible function in controlling inflammation and cell proliferation. Genes involved in neurogenesis and their dorso-ventral patterning (sox2 and dbx2) are differentially expressed. Injury induced cell proliferation is controlled by many cell cycle regulators and some are commonly expressed in regenerating fin, heart and retina. Expression pattern of certain pathway genes are identified for the first time during regeneration of spinal cord. Several genes involved in PNS regeneration in mammals like stat3, socs3, atf3, mmp9 and sox11 are upregulated in zebrafish SCI thus creating PNS like environment after injury.

CONCLUSION

Our study provides a comprehensive genetic blue print of diverse cellular response(s) during regeneration of zebrafish spinal cord. The data highlights the importance of different event specific gene expression that could be better understood and manipulated further to induce successful regeneration in mammals.

摘要

背景

在脊椎动物中,硬骨鱼和有尾两栖动物能够再生其中枢神经系统。我们以斑马鱼为模型研究脊髓损伤与再生。关于脊髓再生的分子机制所知相对较少,且尚无基于高密度寡核苷酸微阵列的信息。我们使用高密度微阵列来描绘整个过程中的时间转录组动态变化。

结果

在脊髓再生过程中,共有3842个基因表达差异显著且倍数变化明显。聚类分析揭示了与炎症、细胞死亡、细胞迁移、细胞增殖、神经发生、神经模式形成和轴突再生相关的基因具有事件特异性动态表达。对stat3表达的时空分析表明其在控制炎症和细胞增殖方面可能具有作用。参与神经发生及其背腹模式形成的基因(sox2和dbx2)表达存在差异。损伤诱导的细胞增殖受许多细胞周期调节因子控制,其中一些在再生的鳍、心脏和视网膜中共同表达。首次在脊髓再生过程中确定了某些信号通路基因的表达模式。在斑马鱼脊髓损伤后,一些参与哺乳动物周围神经再生的基因如stat3、socs3、atf3、mmp9和sox11上调,从而在损伤后营造出类似周围神经的环境。

结论

我们的研究提供了斑马鱼脊髓再生过程中多种细胞反应的全面遗传蓝图。这些数据突出了不同事件特异性基因表达的重要性,有助于更好地理解并进一步操控这些基因表达,以促使哺乳动物成功实现再生。

https://cdn.ncbi.nlm.nih.gov/pmc/blobs/fff8/3896338/d0463f94d2b0/pone.0084212.g001.jpg

文献AI研究员

20分钟写一篇综述,助力文献阅读效率提升50倍。

立即体验

用中文搜PubMed

大模型驱动的PubMed中文搜索引擎

马上搜索

文档翻译

学术文献翻译模型,支持多种主流文档格式。

立即体验