Suppr超能文献

微小RNA-122靶向丙酮酸激酶M2并影响肝细胞癌的代谢。

miR-122 targets pyruvate kinase M2 and affects metabolism of hepatocellular carcinoma.

作者信息

Liu Angela M, Xu Zhi, Shek Felix H, Wong Kwong-Fai, Lee Nikki P, Poon Ronnie T, Chen Jinfei, Luk John M

机构信息

Department of Pharmacology, National University of Singapore, Singapore ; Department of Surgery, The University of Hong Kong, Queen Mary Hospital, Hong Kong.

Department of Oncology, Nanjing First Hospital, Nanjing Medical University, Nanjing, China.

出版信息

PLoS One. 2014 Jan 23;9(1):e86872. doi: 10.1371/journal.pone.0086872. eCollection 2014.

Abstract

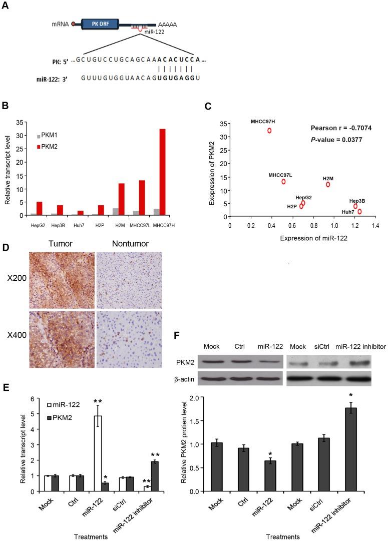
In contrast to normal differentiated cells that depend on mitochondrial oxidative phosphorylation for energy production, cancer cells have evolved to utilize aerobic glycolysis (Warburg's effect), with benefit of providing intermediates for biomass production. MicroRNA-122 (miR-122) is highly expressed in normal liver tissue regulating a wide variety of biological processes including cellular metabolism, but is reduced in hepatocellular carcinoma (HCC). Overexpression of miR-122 was shown to inhibit cancer cell proliferation, metastasis, and increase chemosensitivity, but its functions in cancer metabolism remains unknown. The present study aims to identify the miR-122 targeted genes and to investigate the associated regulatory mechanisms in HCC metabolism. We found the ectopic overexpression of miR-122 affected metabolic activities of HCC cells, evidenced by the reduced lactate production and increased oxygen consumption. Integrated gene expression analysis in a cohort of 94 HCC tissues revealed miR-122 level tightly associated with a battery of glycolytic genes, in which pyruvate kinase (PK) gene showed the strongest anti-correlation coefficient (Pearson r = -0.6938, p = <0.0001). In addition, reduced PK level was significantly associated with poor clinical outcomes of HCC patients. We found isoform M2 (PKM2) is the dominant form highly expressed in HCC and is a direct target of miR-122, as overexpression of miR-122 reduced both the mRNA and protein levels of PKM2, whereas PKM2 re-expression abrogated the miR-122-mediated glycolytic activities. The present study demonstrated the regulatory role of miR-122 on PKM2 in HCC, having an implication of therapeutic intervention targeting cancer metabolic pathways.

摘要

与依赖线粒体氧化磷酸化产生能量的正常分化细胞不同,癌细胞已进化为利用有氧糖酵解(瓦伯格效应),这有利于为生物量产生提供中间产物。微小RNA - 122(miR - 122)在正常肝组织中高度表达,可调节包括细胞代谢在内的多种生物学过程,但在肝细胞癌(HCC)中表达降低。miR - 122的过表达被证明可抑制癌细胞增殖、转移并增加化疗敏感性,但其在癌症代谢中的功能仍不清楚。本研究旨在鉴定miR - 122的靶基因,并研究HCC代谢中的相关调控机制。我们发现miR - 122的异位过表达影响了HCC细胞的代谢活性,乳酸产生减少和氧消耗增加证明了这一点。对94例HCC组织的综合基因表达分析显示,miR - 122水平与一系列糖酵解基因紧密相关,其中丙酮酸激酶(PK)基因显示出最强的负相关系数(Pearson r = -0.6938,p = <0.0001)。此外,PK水平降低与HCC患者的不良临床结局显著相关。我们发现同工型M2(PKM2)是在HCC中高度表达的主要形式,并且是miR - 122的直接靶标,因为miR - 122的过表达降低了PKM2的mRNA和蛋白质水平,而PKM2的重新表达消除了miR - 122介导的糖酵解活性。本研究证明了miR - 122在HCC中对PKM2的调控作用,这对靶向癌症代谢途径的治疗干预具有启示意义。

https://cdn.ncbi.nlm.nih.gov/pmc/blobs/43aa/3900676/bd5cfbcfc0e5/pone.0086872.g001.jpg

文献AI研究员

20分钟写一篇综述,助力文献阅读效率提升50倍。

立即体验

用中文搜PubMed

大模型驱动的PubMed中文搜索引擎

马上搜索

文档翻译

学术文献翻译模型,支持多种主流文档格式。

立即体验