Suppr超能文献

在钙调神经磷酸酶诱导的小鼠心脏肥大中,Cx43和NaV1.5表达的变化先于实质性纤维化的出现。

Changes in Cx43 and NaV1.5 expression precede the occurrence of substantial fibrosis in calcineurin-induced murine cardiac hypertrophy.

作者信息

Fontes Magda S C, Raaijmakers Antonia J A, van Doorn Tessa, Kok Bart, Nieuwenhuis Sylvia, van der Nagel Roel, Vos Marc A, de Boer Teun P, van Rijen Harold V M, Bierhuizen Marti F A

机构信息

Division of Heart & Lungs, Department of Medical Physiology, University Medical Center Utrecht, Utrecht, The Netherlands.

出版信息

PLoS One. 2014 Jan 31;9(1):e87226. doi: 10.1371/journal.pone.0087226. eCollection 2014.

Abstract

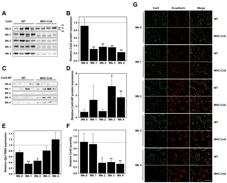
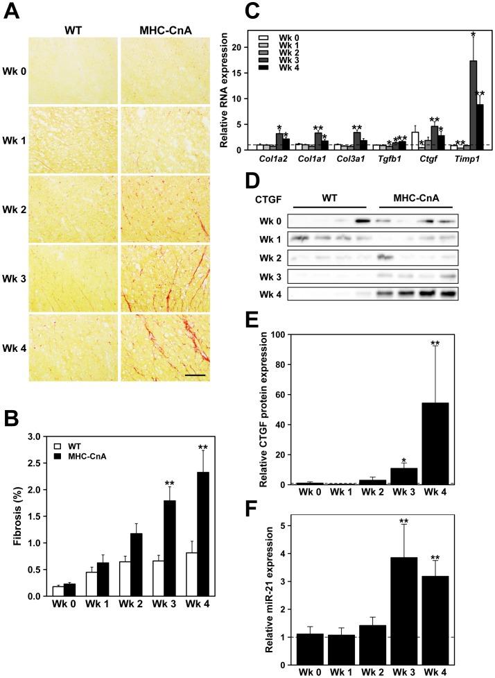
In mice, the calcium-dependent phosphatase calcineurin A (CnA) induces a transcriptional pathway leading to pathological cardiac hypertrophy. Interestingly, induction of CnA has been frequently noticed in human hypertrophic and failing hearts. Independently, the arrhythmia vulnerability of such hearts has been regularly associated with remodeling of parameters determining electrical conduction (expression level of connexin43 (Cx43) and NaV1.5, connective tissue architecture), for which the precise molecular basis and sequence of events is still unknown. Recently, we observed reduced Cx43 and NaV1.5 expression in 4-week old mouse hearts, overexpressing a constitutively active form of CnA (MHC-CnA model), but the order of events is still unknown. Therefore, three key parameters of conduction (Cx43, NaV1.5 and connective tissue expression) were characterized in MHC-CnA ventricles versus wild-type (WT) during postnatal development on a weekly basis. At postnatal week 1, CnA overexpression induced cardiac hypertrophy in MHC-CnA. Moreover, protein and RNA levels of both Cx43 and NaV1.5 were reduced by at least 50% as compared to WT. Cx43 immunoreactive signal was reduced at week 2 in MHC-CnA. At postnatal week 3, Cx43 was less phosphorylated and RNA level of Cx43 normalized to WT values, although the protein level was still reduced. Additionally, MHC-CnA hearts displayed substantial fibrosis relative to WT, which was accompanied by increased RNA levels for genes previously associated with fibrosis such as Col1a1, Col1a2, Col3a1, Tgfb1, Ctgf, Timp1 and microRNA miR-21. In MHC-CnA, reduction in Cx43 and NaV1.5 expression thus coincided with overexpression of CnA and hypertrophy development and preceded significant presence of fibrosis. At postnatal week 4 the alterations in conductional parameters observed in the MHC-CnA model lead to abnormal conduction and arrhythmias, similar to those observed in cardiac remodeling in heart failure patients. The MHC-CnA model, therefore, provides for a unique model to resolve the molecular origin of conductional remodeling in detail.

摘要

在小鼠中,钙依赖性磷酸酶钙调神经磷酸酶A(CnA)可诱导一条导致病理性心脏肥大的转录途径。有趣的是,在人类肥厚性和衰竭心脏中经常发现CnA的诱导。另外,这类心脏的心律失常易感性一直与决定电传导的参数重塑(连接蛋白43(Cx43)和NaV1.5的表达水平、结缔组织结构)相关,而其确切的分子基础和事件顺序仍不清楚。最近,我们观察到在过表达组成型活性形式CnA的4周龄小鼠心脏中,Cx43和NaV1.5的表达降低(MHC-CnA模型),但事件顺序仍不清楚。因此,在出生后发育过程中,每周对MHC-CnA心室与野生型(WT)心室的三个关键传导参数(Cx43、NaV1.5和结缔组织表达)进行表征。在出生后第1周,CnA过表达在MHC-CnA中诱导心脏肥大。此外,与WT相比,Cx43和NaV1.5的蛋白质和RNA水平均降低了至少50%。在MHC-CnA中,第2周时Cx43免疫反应信号降低。在出生后第3周,Cx43磷酸化程度降低,Cx43的RNA水平恢复至WT值,尽管蛋白质水平仍降低。此外,与WT相比,MHC-CnA心脏显示出大量纤维化,同时与纤维化相关的基因如Col1a1、Col1a2、Col3a1、Tgfb1、Ctgf、Timp1和微小RNA miR-21的RNA水平升高。在MHC-CnA中,Cx43和NaV1.5表达的降低与CnA的过表达和肥大发展同时发生,且先于明显的纤维化出现。在出生后第4周,MHC-CnA模型中观察到的传导参数改变导致异常传导和心律失常,类似于心力衰竭患者心脏重塑中观察到的情况。因此,MHC-CnA模型为详细解析传导重塑的分子起源提供了一个独特的模型。

https://cdn.ncbi.nlm.nih.gov/pmc/blobs/1879/3909068/fa15b6582b9b/pone.0087226.g001.jpg

文献AI研究员

20分钟写一篇综述,助力文献阅读效率提升50倍。

立即体验

用中文搜PubMed

大模型驱动的PubMed中文搜索引擎

马上搜索

文档翻译

学术文献翻译模型,支持多种主流文档格式。

立即体验