Suppr超能文献

瘦素通过调节细胞间黏附分子-1 来增强胃癌细胞迁移,该过程依赖 Rho/ROCK 信号通路。

Leptin-mediated regulation of ICAM-1 is Rho/ROCK dependent and enhances gastric cancer cell migration.

机构信息

Department of Clinical Laboratory, Qilu Hospital, Shandong University, 107 Wenhuaxi Road, Jinan 250012, Shandong, China.

Department of Obstetrics and Gynecology, Qilu Hospital, Shandong University, 107 Wenhuaxi Road, Jinan 250012, Shandong, China.

出版信息

Br J Cancer. 2014 Apr 2;110(7):1801-10. doi: 10.1038/bjc.2014.70. Epub 2014 Feb 18.

Abstract

BACKGROUND

Our previous study indicates that leptin enhances gastric cancer (GC) invasion. However, the exact effect of leptin on GC metastasis and its underlying mechanism remain unclear. Intercellular adhesion molecule-1 (ICAM-1), a major molecule in stabilising cell-cell and cell-extracellular matrix interactions, is overexpressed and has crucial roles in tumour metastasis.

METHODS

Here, we investigated leptin and ICAM-1 expression in GC tissues. Furthermore, we characterised the influence of leptin on ICAM-1 expression in GC cells and elucidated the underlying mechanism.

RESULTS

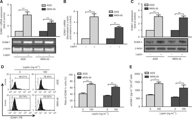
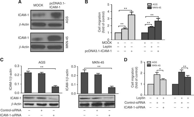
Leptin and ICAM-1 were overexpressed in GC tissues, and a strong positive correlation was observed. They were also related with clinical stage or lymph node metastasis. Furthermore, leptin induced GC cell (AGS and MKN-45) migration by upregulating ICAM-1, and knockdown of ICAM-1 by small interference RNA (siRNA) blocked this process. Cell surface ICAM-1, as well as soluble ICAM-1 (sICAM-1), was also enhanced by leptin. Moreover, leptin increased ICAM-1 expression through Rho/ROCK pathway, which was attenuated by pharmacological inhibition of Rho (C3 transferase) or its downstream effector kinase Rho-associated protein kinase (ROCK) (Y-27632).

CONCLUSIONS

Our findings indicate that leptin enhances GC cell migration by increasing ICAM-1 through Rho/ROCK pathway, which might provide new insight into the significance of leptin in GC.

摘要

背景

我们之前的研究表明瘦素能促进胃癌(GC)的侵袭。然而,瘦素对 GC 转移的确切影响及其潜在机制仍不清楚。细胞间黏附分子-1(ICAM-1)是稳定细胞-细胞和细胞-细胞外基质相互作用的主要分子,其过度表达并在肿瘤转移中起关键作用。

方法

本研究检测了 GC 组织中瘦素和 ICAM-1 的表达。此外,还研究了瘦素对 GC 细胞中 ICAM-1 表达的影响,并阐明了其潜在机制。

结果

瘦素和 ICAM-1 在 GC 组织中过度表达,且两者呈正相关。它们与临床分期或淋巴结转移有关。此外,瘦素通过上调 ICAM-1 诱导 GC 细胞(AGS 和 MKN-45)迁移,而小干扰 RNA(siRNA)敲低 ICAM-1 则阻断了这一过程。瘦素还增强了细胞表面 ICAM-1 和可溶性 ICAM-1(sICAM-1)。此外,瘦素通过 Rho/ROCK 通路增加 ICAM-1 的表达,该通路可被 Rho(C3 转移酶)或其下游效应激酶 Rho 相关蛋白激酶(ROCK)(Y-27632)的药理学抑制所减弱。

结论

本研究结果表明,瘦素通过 Rho/ROCK 通路增加 ICAM-1 从而增强 GC 细胞迁移,这可能为瘦素在 GC 中的意义提供新的见解。

https://cdn.ncbi.nlm.nih.gov/pmc/blobs/8406/3974087/b7c9b0552b63/bjc201470f1.jpg

文献AI研究员

20分钟写一篇综述,助力文献阅读效率提升50倍。

立即体验

用中文搜PubMed

大模型驱动的PubMed中文搜索引擎

马上搜索

文档翻译

学术文献翻译模型,支持多种主流文档格式。

立即体验