Suppr超能文献

中药联合化疗治疗胃癌的分子靶点与机制:一项荟萃分析和多组学方法

Molecular targets and mechanisms of traditional Chinese medicine combined with chemotherapy for gastric cancer: a meta-analysis and multi-omics approach.

作者信息

Lin Jie, Wang Jincheng, Zhao Kai, Li Yongzhi, Zhang Xuewen, Sheng Jiyao

机构信息

Department of General Surgery, The Second Hospital of Jilin University, Changchun, China.

Department of Gastrointestinal Surgery, The Second Hospital of Jilin University, Changchun, China.

出版信息

Ann Med. 2025 Dec;57(1):2494671. doi: 10.1080/07853890.2025.2494671. Epub 2025 May 3.

Abstract

BACKGROUND

The combination of traditional Chinese medicine (TCM) with chemotherapy has been widely applied in the treatment of gastric cancer (GC). However, previous clinical studies have been constrained by small sample sizes and a lack of investigation into the molecular mechanisms of TCM. This study aims to assess the efficacy of TCM in treating GC by leveraging the strengths of meta-analysis and multi-omics approaches while also summarizing the underlying pharmacological mechanisms.

METHODS

A systematic literature review and meta-analysis were conducted using online databases to collect data before May 2024. This was to investigate the association between TCM combined with chemotherapy and the prognosis in GC. The molecular targets between the high-frequency TCMs and GC were identified through network pharmacology. The underlying mechanisms were investigated using multi-omics.

RESULTS

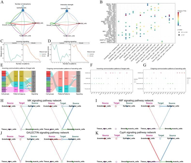
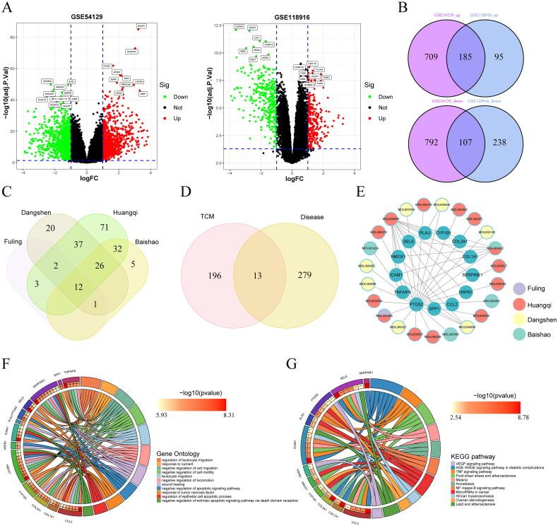
9 studies with 2,158 patients were included. The meta-analysis results demonstrated that the combination of TCM and chemotherapy significantly improved the overall survival (OS) of GC patients (OR = 2.91; 95% CI: 2.70-3.12,  < 0.00001) and enhanced their quality of life (OR = 4.00; 95% CI: 1.99-8.03,  < 0.0001). Network pharmacology analysis identified 13 potential molecular targets of TCM in GC; additionally, multi-omics analysis highlighted the significant roles of MK, MIF, GALECTIN, and CypA signaling pathways in GC.

CONCLUSION

The combination of TCM with chemotherapy significantly improves the prognosis of GC; future research can focus on these key molecular targets and signaling pathways. This supports the application of precision medicine in cancer treatment and suggests the rational use of TCM in managing GC.

摘要

背景

中药与化疗联合应用已广泛用于胃癌(GC)的治疗。然而,以往的临床研究受到样本量小以及缺乏对中药分子机制研究的限制。本研究旨在利用荟萃分析和多组学方法的优势评估中药治疗GC的疗效,同时总结其潜在的药理机制。

方法

利用在线数据库进行系统的文献综述和荟萃分析,以收集2024年5月之前的数据。目的是研究中药联合化疗与GC预后之间的关联。通过网络药理学确定高频中药与GC之间的分子靶点。利用多组学研究潜在机制。

结果

纳入9项研究,共2158例患者。荟萃分析结果表明,中药联合化疗显著改善了GC患者的总生存期(OS)(OR = 2.91;95% CI:2.70 - 3.12,P < 0.00001),并提高了他们的生活质量(OR = 4.00;95% CI:1.99 - 8.03,P < 0.0001)。网络药理学分析确定了中药在GC中的13个潜在分子靶点;此外,多组学分析突出了MK、MIF、半乳糖凝集素和CypA信号通路在GC中的重要作用。

结论

中药与化疗联合应用显著改善了GC的预后;未来的研究可以聚焦于这些关键分子靶点和信号通路。这支持了精准医学在癌症治疗中的应用,并提示了中药在GC治疗中的合理应用。

https://cdn.ncbi.nlm.nih.gov/pmc/blobs/8069/12051567/ee1a7e8b19f0/IANN_A_2494671_F0001_C.jpg

文献AI研究员

20分钟写一篇综述,助力文献阅读效率提升50倍。

立即体验

用中文搜PubMed

大模型驱动的PubMed中文搜索引擎

马上搜索

文档翻译

学术文献翻译模型,支持多种主流文档格式。

立即体验