Suppr超能文献

分子精准医学:基于多组学的急性髓系白血病分层模型

Molecular precision medicine: Multi-omics-based stratification model for acute myeloid leukemia.

作者信息

Wang Teng, Cui Siyuan, Lyu Chunyi, Wang Zhenzhen, Li Zonghong, Han Chen, Liu Weilin, Wang Yan, Xu Ruirong

机构信息

The First Clinical Medical College, Shandong University of Traditional Chinese Medicine, Jinan, China.

Key Laboratory of Integrated Traditional Chinese and Western Medicine for Hematology, Health Commission of Shandong Province, Shandong, 250014, China.

出版信息

Heliyon. 2024 Aug 20;10(17):e36155. doi: 10.1016/j.heliyon.2024.e36155. eCollection 2024 Sep 15.

Abstract

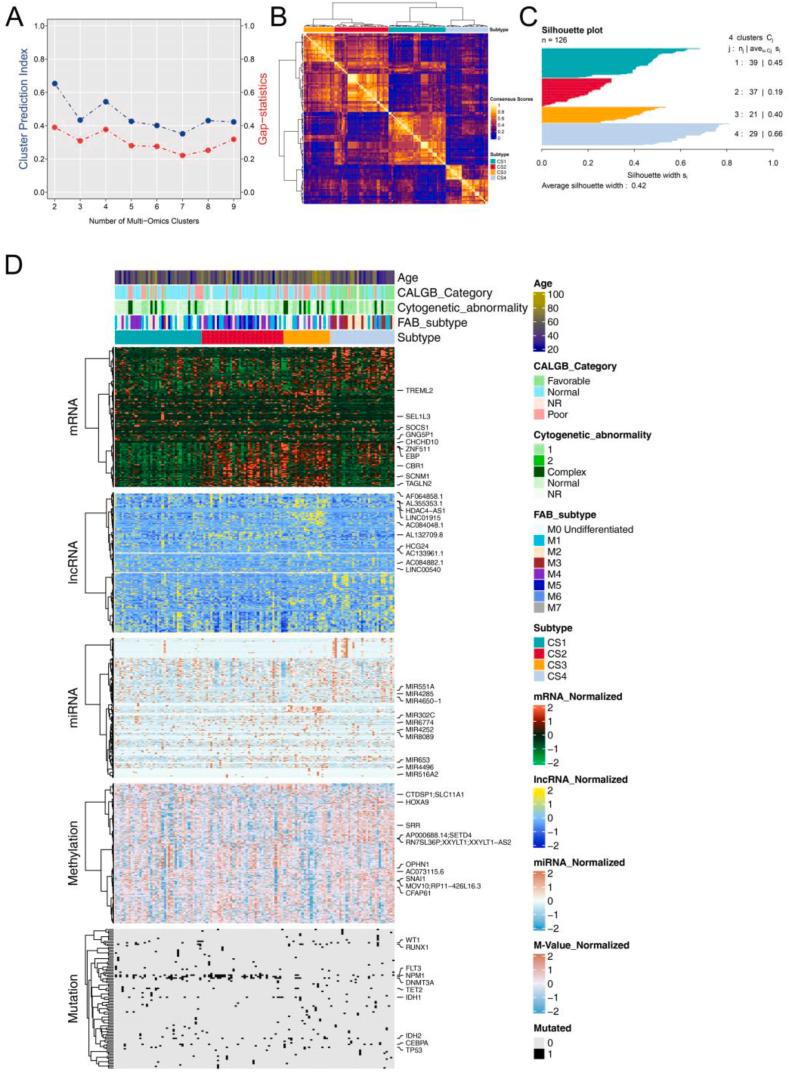
Acute myeloid leukemia (AML), as the most common malignancy of the hematopoietic system, poses challenges in treatment efficacy, relapse, and drug resistance. In this study, we have utilized 151 RNA sequencing datasets, 194 DNA methylation datasets, and 200 somatic mutation datasets from the AML cohort in the TCGA database to develop a multi-omics stratification model. This model enables comparison of prognosis, clinical features, gene mutations, immune microenvironment and drug sensitivity across subgroups. External validation datasets have been sourced from the GEO database, which includes 562 mRNA datasets and 136 miRNA datasets from 984 adult AML patients. Through multi-omics-based stratification model, we classified 126 AML patients into 4 clusters (CS). CS4 had the best prognosis, with the youngest age, highest M3 subtype proportion, fewest copy number alterations, and common mutations in WT1, FLT3, and KIT genes. It showed sensitivity to HDAC inhibitors and BCL-2 inhibitors. Both the M3 subtype and CS4 were identified as independent protective factors for survival. Conversely, CS3 had the worst prognosis due to older age, high copy number alterations, and frequent mutations in RUNX1, DNMT3A, and TP53 genes. Additionally, it showed higher proportions of cytotoxic cells and Tregs, suggesting potential sensitivity to mTOR inhibitors. CS1 had a better prognosis than CS2, with more copy number alterations, while CS2 had higher monocyte proportions. CS1 showed good sensitivity to cytarabine, while CS2 was sensitive to RXR agonists. Both CS1 and CS2, which predominantly featured mutations in FLT3, NPM1, and DNMT3A genes, benefited from FLT3 inhibitors. Using the Kappa test, our stratification model underwent robust validation in the miRNA and mRNA external validation datasets. With advancements in sequencing technology and machine learning algorithms, AML is poised to transition towards multi-omics precision medicine in the future. We aspire for our study to offer new perspectives on multi-drug combination clinical trials and multi-targeted precision medicine for AML.

摘要

急性髓系白血病(AML)是造血系统最常见的恶性肿瘤,在治疗效果、复发和耐药性方面存在挑战。在本研究中,我们利用了TCGA数据库中AML队列的151个RNA测序数据集、194个DNA甲基化数据集和200个体细胞突变数据集来开发一个多组学分层模型。该模型能够比较各亚组之间的预后、临床特征、基因突变、免疫微环境和药物敏感性。外部验证数据集来自GEO数据库,其中包括来自984例成年AML患者的562个mRNA数据集和136个miRNA数据集。通过基于多组学的分层模型,我们将126例AML患者分为4个簇(CS)。CS4预后最佳,年龄最小,M3亚型比例最高,拷贝数改变最少,WT1、FLT3和KIT基因存在常见突变。它对HDAC抑制剂和BCL-2抑制剂敏感。M3亚型和CS4均被确定为生存的独立保护因素。相反,CS3预后最差,因为年龄较大,拷贝数改变较多,RUNX1、DNMT3A和TP53基因频繁突变。此外,它显示出较高比例的细胞毒性细胞和调节性T细胞,提示对mTOR抑制剂可能敏感。CS1的预后优于CS2,拷贝数改变更多,而CS2的单核细胞比例更高。CS1对阿糖胞苷敏感,而CS2对RXR激动剂敏感。主要以FLT3、NPM1和DNMT3A基因突变为主的CS1和CS2均受益于FLT3抑制剂。使用Kappa检验,我们的分层模型在miRNA和mRNA外部验证数据集中得到了有力验证。随着测序技术和机器学习算法的进步,AML有望在未来向多组学精准医学转变。我们希望我们的研究能为AML的多药联合临床试验和多靶点精准医学提供新的视角。

https://cdn.ncbi.nlm.nih.gov/pmc/blobs/b2db/11388765/847e041c425b/gr1.jpg

文献AI研究员

20分钟写一篇综述,助力文献阅读效率提升50倍。

立即体验

用中文搜PubMed

大模型驱动的PubMed中文搜索引擎

马上搜索

文档翻译

学术文献翻译模型,支持多种主流文档格式。

立即体验