Suppr超能文献

墨西哥患者腹水中岩藻糖基化触珠蛋白α亚型的蛋白质组学鉴定及其在卵巢癌组织中的定位

Proteomic identification of fucosylated haptoglobin alpha isoforms in ascitic fluids and its localization in ovarian carcinoma tissues from Mexican patients.

作者信息

Garibay-Cerdenares Olga Lilia, Hernández-Ramírez Verónica Ivonne, Osorio-Trujillo Juan Carlos, Hernández-Ortíz Magdalena, Gallardo-Rincón Dolores, Cantú de León David, Encarnación-Guevara Sergio, Villegas-Pineda Julio César, Talamás-Rohana Patricia

机构信息

Departamento de Infectómica y Patogénesis Molecular, Centro de Investigación y de Estudios Avanzados del Instituto Politécnico Nacional, Av, Instituto Politécnico Nacional 2508, Col, San Pedro Zacatenco, Delegación Gustavo A, Madero, México, D,F, 07360, México.

出版信息

J Ovarian Res. 2014 Feb 27;7:27. doi: 10.1186/1757-2215-7-27.

Abstract

BACKGROUND

Ovarian cancer is the most lethal gynecologic disease due to delayed diagnosis, and ascites production is a characteristic of patients in advanced stages. The aim of this study was to perform the proteomic analysis of ascitic fluids of Mexican patients with ovarian carcinoma, in order to detect proteins with a differential expression pattern in the continuing search to identify biomarkers for this disease.

METHODS

Samples were collected from 50 patients from the Instituto Nacional de Cancerología of México under informed consent and with approval of the bioethics and scientific committees. After elimination of abundant proteins (Albumin/IgGs) samples were processed for 2D electrophoresis and further protein identification by Mass Spectrometry (MALDI-TOF). Molecules of interest were followed by western blot and lectin binding assays, and their tissue location by histo-immunofluorescence and confocal analysis.

RESULTS AND DISCUSSION

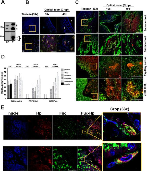
An area with a differential expression pattern among samples was located in the 2D gels. Identified proteins were 6 alpha 1 isoforms and 1 alpha 2 isoform of Haptoglobin, and 2 isoforms of Transthyretin. While Transthyretin isoforms were constitutively expressed in all samples, clear differences in the expression pattern of Haptoglobin alpha isoforms were found. Moreover, increased levels of fucosylation of Haptoglobin alpha isoforms analyzed in 40 samples by Aleuria aurantia lectin binding by 1D overlay assay showed a positive correlation with advanced stages of the disease. Tissue detection of Haptoglobin and its fucosylated form, by histo-immunofluorescence in biopsies of ovarian cancer, also showed a correlation with ovarian cancer progression. Moreover, results show that fucosylated Haptoglobin is produced by tumor cells.

CONCLUSIONS

Increased numbers of highly fucosylated Haptoglobin alpha isoforms in ascitic fluids and the presence of fucosylated Haptoglobin in tumor tissues of ovarian cancer Mexican patients associated with advanced stages of the disease, reinforce the potential of fucosylated Haptoglobin alpha isoforms to be characterized as biomarkers for disease progression.

摘要

背景

由于诊断延迟,卵巢癌是最致命的妇科疾病,腹水产生是晚期患者的一个特征。本研究的目的是对墨西哥卵巢癌患者的腹水进行蛋白质组学分析,以检测具有差异表达模式的蛋白质,继续寻找该疾病的生物标志物。

方法

在获得知情同意并经生物伦理和科学委员会批准后,从墨西哥国家癌症研究所的50名患者中采集样本。在去除丰富蛋白质(白蛋白/免疫球蛋白)后,对样本进行二维电泳处理,并通过质谱(基质辅助激光解吸电离飞行时间质谱)进一步鉴定蛋白质。通过蛋白质免疫印迹和凝集素结合试验追踪感兴趣的分子,并通过组织免疫荧光和共聚焦分析确定其组织定位。

结果与讨论

在二维凝胶中定位到一个样本间具有差异表达模式的区域。鉴定出的蛋白质为触珠蛋白的6种α1亚型和1种α2亚型,以及转甲状腺素蛋白的2种亚型。虽然转甲状腺素蛋白亚型在所有样本中均组成性表达,但触珠蛋白α亚型的表达模式存在明显差异。此外,通过一维叠加试验用橙黄网柄菌凝集素结合分析40个样本中触珠蛋白α亚型的岩藻糖基化水平升高,与疾病晚期呈正相关。通过卵巢癌活检组织的组织免疫荧光检测触珠蛋白及其岩藻糖基化形式,也显示与卵巢癌进展相关。此外,结果表明岩藻糖基化触珠蛋白由肿瘤细胞产生。

结论

墨西哥卵巢癌患者腹水中高岩藻糖基化触珠蛋白α亚型数量增加,且肿瘤组织中存在岩藻糖基化触珠蛋白,这与疾病晚期相关,强化了岩藻糖基化触珠蛋白α亚型作为疾病进展生物标志物的潜力。

https://cdn.ncbi.nlm.nih.gov/pmc/blobs/27ec/3943579/5b8a3140dfe7/1757-2215-7-27-1.jpg

文献AI研究员

20分钟写一篇综述,助力文献阅读效率提升50倍。

立即体验

用中文搜PubMed

大模型驱动的PubMed中文搜索引擎

马上搜索

文档翻译

学术文献翻译模型,支持多种主流文档格式。

立即体验