Suppr超能文献

α-烯醇化酶作为一种潜在的癌症预后标志物,可促进胶质瘤细胞的生长、迁移和侵袭。

Alpha-enolase as a potential cancer prognostic marker promotes cell growth, migration, and invasion in glioma.

作者信息

Song Ye, Luo Qisheng, Long Hao, Hu Zheng, Que Tianshi, Zhang Xi'an, Li Zhiyong, Wang Gang, Yi Liu, Liu Zhen, Fang WeiYi, Qi Songtao

机构信息

Department of Neurosurgery, Nanfang Hospital, Southern Medical University, Guangzhou, Guangdong, PR China.

出版信息

Mol Cancer. 2014 Mar 21;13:65. doi: 10.1186/1476-4598-13-65.

Abstract

BACKGROUND

The success of using glycolytic inhibitors for cancer treatment relies on better understanding the roles of each frequently deregulated glycolytic genes in cancer. This report analyzed the involvement of a key glycolytic enzyme, alpha-enolase (ENO1), in tumor progression and prognosis of human glioma.

METHODS

ENO1 expression levels were examined in glioma tissues and normal brain (NB) tissues. The molecular mechanisms of ENO1 expression and its effects on cell growth, migration and invasion were also explored by 3-[4,5-dimethylthiazol-2-yl]-2,5 diphenyl tetrazolium bromide (MTT) assay, Transwell chamber assay, Boyden chamber assay, Western blot and in vivo tumorigenesis in nude mice.

RESULTS

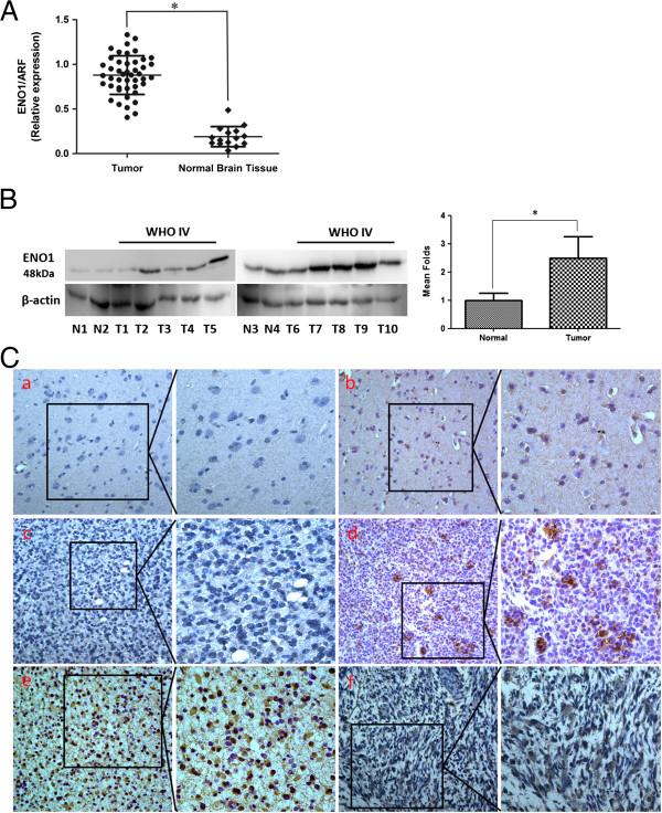
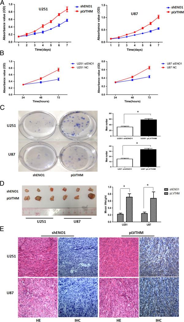
ENO1 mRNA and protein levels were upregulated in glioma tissues compared to NB. In addition, increased ENO1 was associated disease progression in glioma samples. Knocking down ENO1 expression not only significantly decreased cell proliferation, but also markedly inhibited cell migration and invasion as well as in vivo tumorigenesis. Mechanistic analyses revealed that Cyclin D1, Cyclin E1, pRb, and NF-κB were downregulated after stable ENO1 knockdown in glioma U251 and U87 cells. Conversely, knockdown of ENO1 resulted in restoration of E-cadherin expression and suppression of mesenchymal cell markers, such as Vimentin, Snail, N-Cadherin, β-Catenin and Slug. Furthermore, ENO1 suppression inactivated PI3K/Akt pathway regulating the cell growth and epithelial-mesenchymal transition (EMT) progression.

CONCLUSION

Overexpression of ENO1 is associated with glioma progression. Knockdown of ENO1 expression led to suppressed cell growth, migration and invasion progression by inactivating the PI3K/Akt pathway in glioma cells.

摘要

背景

使用糖酵解抑制剂治疗癌症的成功依赖于更好地理解每个经常失调的糖酵解基因在癌症中的作用。本报告分析了关键糖酵解酶α-烯醇化酶(ENO1)在人类胶质瘤肿瘤进展和预后中的作用。

方法

检测胶质瘤组织和正常脑组织(NB)中ENO1的表达水平。还通过3-[4,5-二甲基噻唑-2-基]-2,5-二苯基四氮唑溴盐(MTT)法、Transwell小室法、博伊登小室法、蛋白质印迹法以及裸鼠体内肿瘤发生实验,探讨了ENO1表达的分子机制及其对细胞生长、迁移和侵袭的影响。

结果

与NB相比,胶质瘤组织中ENO1 mRNA和蛋白水平上调。此外,胶质瘤样本中ENO1升高与疾病进展相关。敲低ENO1表达不仅显著降低细胞增殖,还明显抑制细胞迁移和侵袭以及体内肿瘤发生。机制分析显示,在胶质瘤U251和U87细胞中稳定敲低ENO1后,细胞周期蛋白D1、细胞周期蛋白E1、pRb和核因子κB下调。相反,敲低ENO1导致E-钙黏蛋白表达恢复,并抑制间充质细胞标志物波形蛋白、蜗牛蛋白、N-钙黏蛋白、β-连环蛋白和蛞蝓蛋白的表达。此外,ENO1抑制使调节细胞生长和上皮-间质转化(EMT)进程的PI3K/Akt通路失活。

结论

ENO1过表达与胶质瘤进展相关。敲低ENO1表达通过使胶质瘤细胞中的PI3K/Akt通路失活,导致细胞生长、迁移和侵袭进程受到抑制。

https://cdn.ncbi.nlm.nih.gov/pmc/blobs/5178/3994408/c3e1ee48b52b/1476-4598-13-65-1.jpg

文献AI研究员

20分钟写一篇综述,助力文献阅读效率提升50倍。

立即体验

用中文搜PubMed

大模型驱动的PubMed中文搜索引擎

马上搜索

文档翻译

学术文献翻译模型,支持多种主流文档格式。

立即体验