Suppr超能文献

α-烯醇化酶通过FAK介导的PI3K/AKT信号通路促进非小细胞肺癌细胞的糖酵解、生长、迁移和侵袭。

Alpha-enolase promotes cell glycolysis, growth, migration, and invasion in non-small cell lung cancer through FAK-mediated PI3K/AKT pathway.

作者信息

Fu Qiao-Fen, Liu Yan, Fan Yue, Hua Sheng-Ni, Qu Hong-Ying, Dong Su-Wei, Li Rui-Lei, Zhao Meng-Yang, Zhen Yan, Yu Xiao-Li, Chen Yi-Yu, Luo Rong-Cheng, Li Rong, Li Li-Bo, Deng Xiao-Jie, Fang Wei-Yi, Liu Zhen, Song Xin

机构信息

Cancer Center, Traditional Chinese Medicine-Integrated Hospital of Southern Medical University, Guangzhou, Guangdong, People's Republic China.

Cancer Research Institute of Southern Medical University, Guangzhou, Guangdong, People's Republic China.

出版信息

J Hematol Oncol. 2015 Mar 8;8:22. doi: 10.1186/s13045-015-0117-5.

Abstract

BACKGROUND

During tumor formation and expansion, increasing glucose metabolism is necessary for unrestricted growth of tumor cells. Expression of key glycolytic enzyme alpha-enolase (ENO1) is controversial and its modulatory mechanisms are still unclear in non-small cell lung cancer (NSCLC).

METHODS

The expression of ENO1 was examined in NSCLC and non-cancerous lung tissues, NSCLC cell lines, and immortalized human bronchial epithelial cell (HBE) by quantitative real-time reverse transcription PCR (qRT-PCR), immunohistochemistry, and Western blot, respectively. The effects and modulatory mechanisms of ENO1 on cell glycolysis, growth, migration, invasion, and in vivo tumorigenesis and metastasis in nude mice were also analyzed.

RESULTS

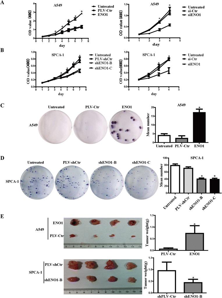
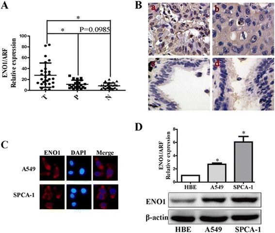
ENO1 expression was increased in NSCLC tissues in comparison to non-cancerous lung tissues. Similarly, NSCLC cell lines A549 and SPCA-1 also express higher ENO1 than HBE cell line in both mRNA and protein levels. Overexpressed ENO1 significantly elevated NSCLC cell glycolysis, proliferation, clone formation, migration, and invasion in vitro, as well as tumorigenesis and metastasis in vivo by regulating the expression of glycolysis, cell cycle, and epithelial-mesenchymal transition (EMT)-associated genes. Conversely, ENO1 knockdown reversed these effects. More importantly, our further study revealed that stably upregulated ENO1 activated FAK/PI3K/AKT and its downstream signals to regulate the glycolysis, cell cycle, and EMT-associated genes.

CONCLUSION

This study showed that ENO1 is responsible for NSCLC proliferation and metastasis; thus, ENO1 might serve as a potential molecular therapeutic target for NSCLC treatment.

摘要

背景

在肿瘤形成和发展过程中,肿瘤细胞的无限制生长需要增加糖代谢。关键糖酵解酶α-烯醇化酶(ENO1)的表达存在争议,其在非小细胞肺癌(NSCLC)中的调节机制仍不清楚。

方法

分别通过定量实时逆转录PCR(qRT-PCR)、免疫组织化学和蛋白质印迹法检测NSCLC组织、非癌肺组织、NSCLC细胞系和永生化人支气管上皮细胞(HBE)中ENO1的表达。还分析了ENO1对细胞糖酵解、生长、迁移、侵袭以及裸鼠体内肿瘤发生和转移的影响及调节机制。

结果

与非癌肺组织相比,NSCLC组织中ENO1表达增加。同样,NSCLC细胞系A549和SPCA-1在mRNA和蛋白质水平上也比HBE细胞系表达更高的ENO1。过表达的ENO1通过调节糖酵解、细胞周期和上皮-间质转化(EMT)相关基因的表达,显著提高了NSCLC细胞的体外糖酵解、增殖、克隆形成、迁移和侵袭能力,以及体内肿瘤发生和转移能力。相反,ENO1敲低逆转了这些作用。更重要的是,我们的进一步研究表明,稳定上调的ENO1激活了FAK/PI3K/AKT及其下游信号,以调节糖酵解、细胞周期和EMT相关基因。

结论

本研究表明ENO1与NSCLC的增殖和转移有关;因此,ENO1可能成为NSCLC治疗的潜在分子治疗靶点。

https://cdn.ncbi.nlm.nih.gov/pmc/blobs/041d/4359783/6dd31c70fa0d/13045_2015_117_Fig1_HTML.jpg

文献AI研究员

20分钟写一篇综述,助力文献阅读效率提升50倍。

立即体验

用中文搜PubMed

大模型驱动的PubMed中文搜索引擎

马上搜索

文档翻译

学术文献翻译模型,支持多种主流文档格式。

立即体验