Suppr超能文献

新型氮杂鬼臼毒素衍生物抑制三阴性乳腺癌生长。

Novel Aza-podophyllotoxin Derivative Inhibits Growth of Triple-Negative Breast Cancer.

作者信息

Dheeraj Arpit, Marques Fernando Jose Garcia, Chennai Blake, Tailor Dhanir, Bermudez Abel, Grau Benedikt, Haley Carrsyn B, Pitteri Sharon, Malhotra Sanjay V

机构信息

Department of Cell, Developmental and Cancer Biology, Oregon Health & Science University, Portland, Oregon 97239, United States.

Center for Experimental Therapeutics, Knight Cancer Institute, Oregon Health & Science University, Portland, Oregon 97239, United States.

出版信息

ACS Omega. 2025 Jul 3;10(33):37004-37012. doi: 10.1021/acsomega.5c00052. eCollection 2025 Aug 26.

Abstract

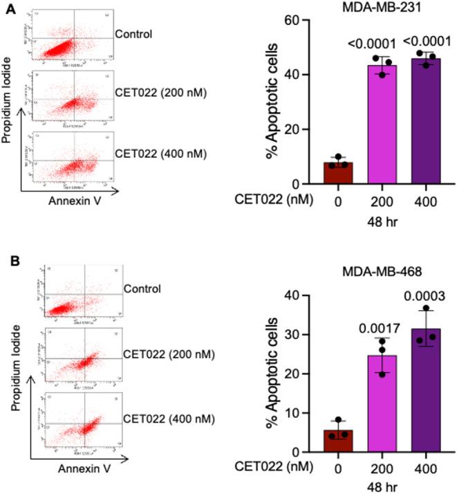
Triple-negative breast cancer (TNBC), the most aggressive type of breast cancer, has high rates of metastasis and recurrence and represents 15-20% of diagnosed breast cancer cases. Most women with TNBC experience recurrence following curative treatment for early-stage breast cancer. We have identified CET022, a novel small molecule, and shown that it inhibits TNBC growth and clonogenic potential in multiple cell lines (MDA-MB-231, MDA-MB-468, 4T1, and EMT6). Further, CET022 treatment results in G2/M phase cell-cycle arrest and apoptosis. The proteomic analysis has identified metabolic pathways as the key target of CET022 and the reduction of metabolic enzyme Enolase-3, which is a crucial regulator in the second half of the glycolysis pathway and is responsible for the conversion of 2-phosphoglycerate to phosphoenolpyruvate. Overall, our study provides the foundation for the further development of CET022 as a potential therapeutic candidate to treat patients with TNBCs.

摘要

三阴性乳腺癌(TNBC)是最具侵袭性的乳腺癌类型,转移和复发率高,占确诊乳腺癌病例的15 - 20%。大多数TNBC女性在早期乳腺癌的根治性治疗后会复发。我们已鉴定出一种新型小分子CET022,并表明它在多种细胞系(MDA - MB - 231、MDA - MB - 468、4T1和EMT6)中抑制TNBC生长和克隆形成潜力。此外,CET022处理导致G2/M期细胞周期停滞和凋亡。蛋白质组学分析已确定代谢途径是CET022的关键靶点,且代谢酶烯醇化酶 - 3减少,该酶是糖酵解途径后半段的关键调节因子,负责将2 - 磷酸甘油酸转化为磷酸烯醇丙酮酸。总体而言,我们的研究为进一步开发CET022作为治疗TNBC患者的潜在治疗候选药物奠定了基础。

https://cdn.ncbi.nlm.nih.gov/pmc/blobs/f277/12391947/b73219fc41da/ao5c00052_0001.jpg

文献AI研究员

20分钟写一篇综述,助力文献阅读效率提升50倍。

立即体验

用中文搜PubMed

大模型驱动的PubMed中文搜索引擎

马上搜索

文档翻译

学术文献翻译模型,支持多种主流文档格式。

立即体验