Suppr超能文献

LINC00174 通过靶向 microRNA-2467-3p/烯醇酶 3 轴调控炎症和糖酵解促进结肠癌进展。

LINC00174 Promotes Colon Cancer Progression by Regulating Inflammation and Glycolysis by Targeting the MicroRNA-2467-3p/Enolase 3 Axis.

机构信息

Department of General Surgery, People's Hospital of Guangxi Zhuang Autonomous Region, 530021 Nanning, China.

Oncology Department, General Hospital of Central Theater Command, Wuluo 627, Wuhan, 430070 Hubei Province, China.

出版信息

Mediators Inflamm. 2023 Jul 5;2023:8052579. doi: 10.1155/2023/8052579. eCollection 2023.

Abstract

OBJECTIVE

To elucidate the mechanism by which LINC00174 promotes colon cancer progression by targeting the microRNA-2467-3p (miR-2467-3p)/enolase 3 (ENO3) axis to regulate inflammation and glycolysis.

METHODS

The expression of LINC00174 and ENO3 in colon cancer tissues, its relationship with survival rate, and correlation were analyzed using bioinformatic analysis. The effects of LINC00174 overexpression and silencing on the biological behavior of and inflammation in colon cancer cells were analyzed via transfection experiments. The target relationships between miR-2467-3p or LINC00174 and ENO3 were verified using sequence prediction and the dual-luciferase reporter assay, respectively. Furthermore, LINC00174- and/or miR-2467-3p-overexpressing cells were prepared to determine the effects on ENO3 protein levels and glycolysis. Finally, the effects of LINC00174 and/or miR-2467-3p overexpression on colon cancer, ENO3 protein levels, and inflammation were analyzed using a tumor-bearing mice model.

RESULTS

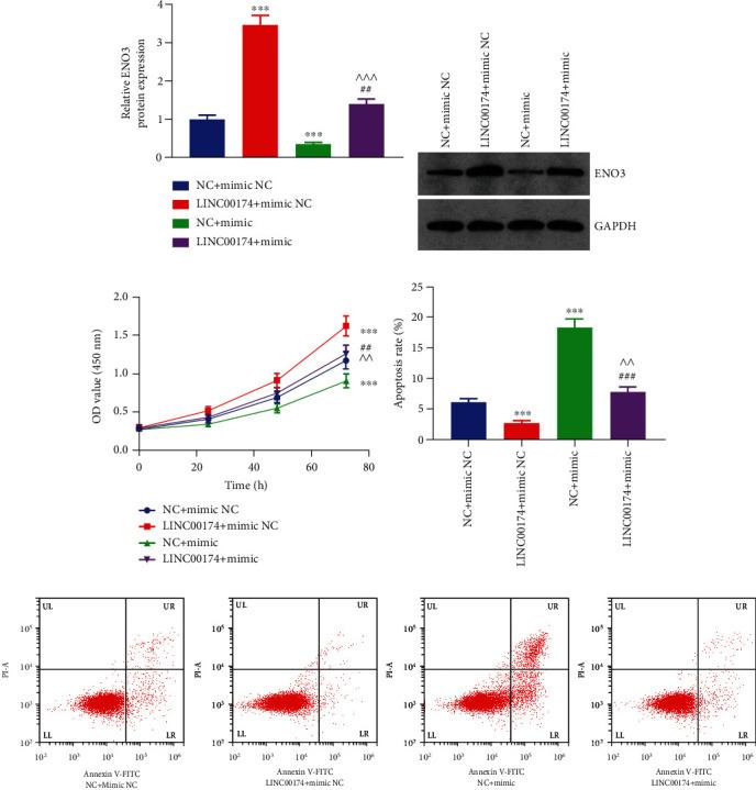
LINC00174 and ENO3 were overexpressed and associated with a lower survival rate. LINC00174 was positively correlated with ENO3 in colon cancer tissues. Furthermore, the overexpression of LINC00174 in colon cancer cell lines promoted the proliferation, migration, and invasion of colon cancer cells and inflammation but inhibited apoptosis. The overexpression of miR-2467-3p inhibited ENO3 protein levels, which was attenuated via LINC00174 overexpression. Furthermore, it inhibited the biological behavior of and inflammation and glycolysis in colon cancer cells and blocked their LINC00174-induced promotion. Moreover, using animal experiments, the regulatory effects of LINC00174 on tumor growth, ENO3 protein levels, and inflammation via miR-2467-3p were confirmed.

CONCLUSION

LINC00174 promotes the glycolysis, inflammation, proliferation, migration, and invasion of colon cancer cells and inhibits apoptosis. The cancer-promoting mechanism of LINC00174 is related to targeting miR-2467-3p to promote ENO3 protein levels.

摘要

目的

通过靶向 microRNA-2467-3p (miR-2467-3p)/烯醇酶 3 (ENO3) 轴来调节炎症和糖酵解,阐明 LINC00174 促进结肠癌进展的机制。

方法

利用生物信息学分析,分析 LINC00174 和 ENO3 在结肠癌组织中的表达、与生存率的关系及其相关性。通过转染实验分析 LINC00174 过表达和沉默对结肠癌细胞生物学行为和炎症的影响。通过序列预测和双荧光素酶报告基因实验分别验证 miR-2467-3p 或 LINC00174 与 ENO3 的靶标关系。此外,制备 LINC00174 和/或 miR-2467-3p 过表达细胞,以确定对 ENO3 蛋白水平和糖酵解的影响。最后,通过建立荷瘤小鼠模型,分析 LINC00174 和/或 miR-2467-3p 过表达对结肠癌、ENO3 蛋白水平和炎症的影响。

结果

LINC00174 和 ENO3 表达上调且与生存率降低相关。LINC00174 在结肠癌组织中与 ENO3 呈正相关。此外,LINC00174 在结肠癌细胞系中的过表达促进了结肠癌细胞的增殖、迁移和侵袭以及炎症,但抑制了凋亡。miR-2467-3p 的过表达抑制了 ENO3 蛋白水平,而 LINC00174 的过表达则减弱了这一作用。此外,它抑制了结肠癌细胞的生物学行为和炎症以及糖酵解,并阻断了它们由 LINC00174 诱导的促进作用。此外,通过动物实验证实了 LINC00174 通过 miR-2467-3p 对肿瘤生长、ENO3 蛋白水平和炎症的调节作用。

结论

LINC00174 促进了结肠癌的糖酵解、炎症、增殖、迁移和侵袭,抑制了凋亡。LINC00174 的致癌机制与靶向 miR-2467-3p 促进 ENO3 蛋白水平有关。

https://cdn.ncbi.nlm.nih.gov/pmc/blobs/8cc8/10338131/f0e5da161ebb/MI2023-8052579.001.jpg

文献AI研究员

20分钟写一篇综述,助力文献阅读效率提升50倍。

立即体验

用中文搜PubMed

大模型驱动的PubMed中文搜索引擎

马上搜索

文档翻译

学术文献翻译模型,支持多种主流文档格式。

立即体验