Suppr超能文献

环状 RNA 0008039 通过调控 miR-140-3p/SKA2 轴促进乳腺癌细胞的增殖、迁移、侵袭和糖酵解。

Circ_0008039 supports breast cancer cell proliferation, migration, invasion, and glycolysis by regulating the miR-140-3p/SKA2 axis.

机构信息

Department of Breast Surgery, The First Affiliated Hospital of Zhengzhou University, China.

Department of Information, The First Affiliated Hospital of Zhengzhou University, China.

出版信息

Mol Oncol. 2021 Feb;15(2):697-709. doi: 10.1002/1878-0261.12862. Epub 2020 Dec 7.

Abstract

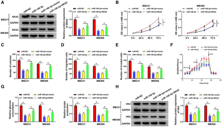
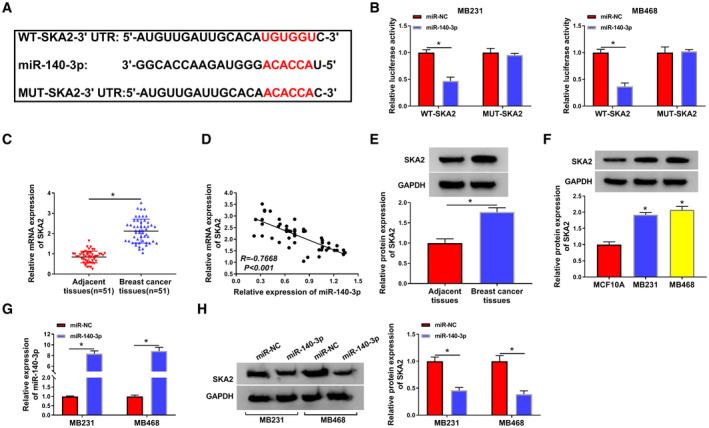
Circular RNAs (circRNAs) have been shown to modulate gene expression and participate in the development of multiple malignancies. The purpose of this study was to investigate the role of circ_0008039 in breast cancer (BC). The expression of circ_0008039, miR-140-3p, and spindle and kinetochore-associated protein 2 (SKA2) was detected by qRT-PCR. Cell viability, colony formation, migration, and invasion were evaluated using methylthiazolyldiphenyl-tetrazolium bromide (MTT) assay, colony formation assay, and transwell assay, respectively. Glucose consumption and lactate production were measured using commercial kits. Protein levels of hexokinase II (HK2) and SKA2 were determined by western blot. The interaction between miR-140-3p and circ_0008039 or SKA2 was verified by dual-luciferase reporter assay. Finally, a mouse xenograft model was established to investigate the roles of circ_0008039 in BC in vivo. We found that circ_0008039 and SKA2 were upregulated in BC tissues and cells, while miR-140-3p was downregulated. Knockdown of circ_0008039 suppressed BC cell proliferation, migration, invasion, and glycolysis. Moreover, miR-140-3p could bind to circ_0008039 and its inhibition reversed the inhibitory effect of circ_0008039 interference on proliferation, migration, invasion, and glycolysis in BC cells. SKA2 was verified as a direct target of miR-140-3p and its overexpression partially inhibited the suppressive effect of miR-140-3p restoration in BC cells. Additionally, circ_0008039 positively regulated SKA2 expression by sponging miR-140-3p. Consistently, silencing circ_0008039 restrained tumor growth via increasing miR-140-3p and decreasing SKA2. In conclusion, circ_0008039 downregulation suppressed BC cell proliferation, migration, invasion, and glycolysis partially through regulating the miR-140-3p/SKA2 axis, providing an important theoretical basis for treatment of BC.

摘要

环状 RNA(circRNAs)已被证明可以调节基因表达并参与多种恶性肿瘤的发生。本研究旨在探讨 circ_0008039 在乳腺癌(BC)中的作用。通过 qRT-PCR 检测 circ_0008039、miR-140-3p 和纺锤体和动粒相关蛋白 2(SKA2)的表达。使用噻唑蓝(MTT)测定法、集落形成测定法和 Transwell 测定法分别评估细胞活力、集落形成、迁移和侵袭。使用商业试剂盒测量葡萄糖消耗和乳酸生成。通过 Western blot 测定己糖激酶 II(HK2)和 SKA2 的蛋白水平。通过双荧光素酶报告基因测定验证 miR-140-3p 与 circ_0008039 或 SKA2 之间的相互作用。最后,建立了小鼠异种移植模型以在体内研究 circ_0008039 在 BC 中的作用。我们发现 circ_0008039 和 SKA2 在 BC 组织和细胞中上调,而 miR-140-3p 下调。circ_0008039 敲低抑制 BC 细胞增殖、迁移、侵袭和糖酵解。此外,miR-140-3p 可以与 circ_0008039 结合,其抑制逆转了 circ_0008039 干扰对 BC 细胞增殖、迁移、侵袭和糖酵解的抑制作用。SKA2 被验证为 miR-140-3p 的直接靶标,其过表达部分抑制了 miR-140-3p 恢复在 BC 细胞中的抑制作用。此外,circ_0008039 通过海绵 miR-140-3p 正向调节 SKA2 表达。一致地,沉默 circ_0008039 通过增加 miR-140-3p 和减少 SKA2 来抑制肿瘤生长。总之,circ_0008039 的下调通过调节 miR-140-3p/SKA2 轴部分抑制 BC 细胞的增殖、迁移、侵袭和糖酵解,为 BC 的治疗提供了重要的理论基础。

https://cdn.ncbi.nlm.nih.gov/pmc/blobs/ba0b/7858101/b04409117c26/MOL2-15-697-g001.jpg

文献AI研究员

20分钟写一篇综述,助力文献阅读效率提升50倍。

立即体验

用中文搜PubMed

大模型驱动的PubMed中文搜索引擎

马上搜索

文档翻译

学术文献翻译模型,支持多种主流文档格式。

立即体验