Suppr超能文献

Hsa_circ_0101050通过靶向miR-140-3p/MELK轴加速结肠癌进展。

Hsa_circ_0101050 accelerates the progression of Colon cancer by targeting the miR-140-3 p/MELK axis.

作者信息

Cheng Kuoju, Chen Hao, Chen Bin, Li Jing, Fan Caibo, Yan Huan, Huang Wei, Zhao Ting, Luo Yun, Peng Lei

机构信息

Department of Clinical Pharmacy, Dazhou integrated TCM & Western Medicine Hospital, Dazhou 635000, Sichuan, PR China.

Department of Gastroenterology, Dazhou integrated TCM & Western Medicine Hospital, Dazhou 635000, Sichuan, PR China.

出版信息

Transl Oncol. 2024 Jun;44:101890. doi: 10.1016/j.tranon.2024.101890. Epub 2024 Apr 4.

Abstract

BACKGROUND

Circular RNAs (circRNAs) are involved in the progression of colon cancer (CC). This study aimed to examine the role of a new circRNA circ_0101050 in CC.

METHODS

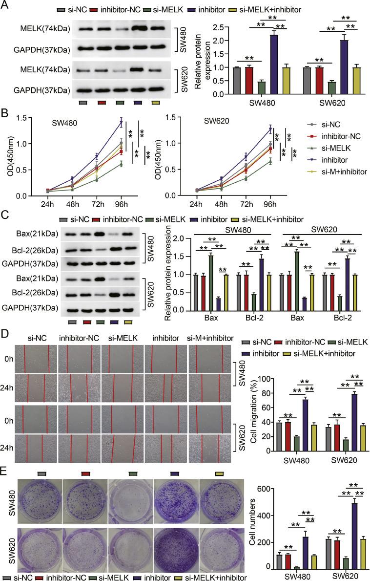
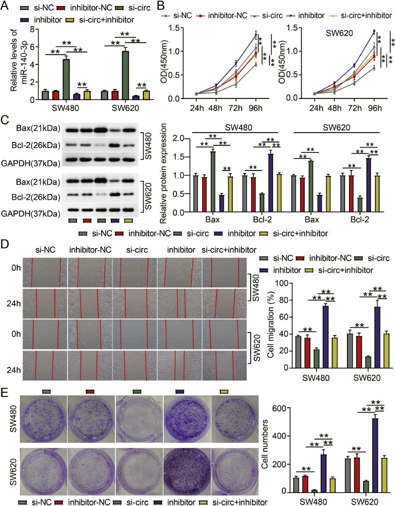
Dual-luciferase reporter and RNA immunoprecipitation analyses were performed to validate the target relationships among maternal embryonic leucine zipper kinase (MELK), microRNA (miR)-140-3 p, and circ_0101050. Expression levels were calculated using western blotting and/or quantitative reverse transcription-polymerase chain reaction (qRT-PCR). Western blotting was performed to evaluate the relative expression of Bcl-2 and Bax proteins to determine cell death. Cell Counting Kit-8 (CCK-8) and colony formation assays were performed to determine the proliferative potential of CC cells. The migration rate of CC cells was evaluated using wound healing assays. Tumor formation tests were performed to determine the effect of circ_0101050 on tumor development in vivo.

RESULTS

Elevated levels of circ_0101050 and MELK were observed in CC. By inhibiting circ 0,101,050 or MELK, CC cell proliferation and migration were inhibited, but CC cell apoptosis was promoted. Silencing circ_0101050 also inhibited CC growth in vivo. We also found that miR-140-3 p was downregulated, which alleviated the repressive effects of circ_0101050 knockdown on proliferating and migrating CC cells, as well as the stimulating effect on apoptosis. In addition, the absence of MELK alleviated the effects of miR-140-3 p downregulation, which enhanced CC cell malignancy.

CONCLUSIONS

Circ_0101050 exacerbates malignant phenotypes in CC by targeting the miR-140-3 p/MELK axis. These findings suggested that the circ_0101050/miR-140-3 p/MELK network may be a prospective target for CC treatment.

摘要

背景

环状RNA(circRNAs)参与结肠癌(CC)的进展。本研究旨在探讨一种新的环状RNA circ_0101050在CC中的作用。

方法

进行双荧光素酶报告基因和RNA免疫沉淀分析,以验证母源胚胎亮氨酸拉链激酶(MELK)、微小RNA(miR)-140-3p和circ_0101050之间的靶向关系。使用蛋白质免疫印迹法和/或定量逆转录-聚合酶链反应(qRT-PCR)计算表达水平。进行蛋白质免疫印迹法以评估Bcl-2和Bax蛋白的相对表达,以确定细胞死亡情况。使用细胞计数试剂盒-8(CCK-8)和集落形成试验来确定CC细胞的增殖潜力。使用伤口愈合试验评估CC细胞的迁移率。进行肿瘤形成试验以确定circ_0101050对体内肿瘤发展的影响。

结果

在CC中观察到circ_0101050和MELK水平升高。通过抑制circ_0101050或MELK,CC细胞增殖和迁移受到抑制,但CC细胞凋亡得到促进。沉默circ_0101050也抑制了体内CC的生长。我们还发现miR-140-3p下调,这减轻了circ_0101050敲低对CC增殖和迁移细胞的抑制作用,以及对凋亡的刺激作用。此外,MELK的缺失减轻了miR-140-3p下调的影响,这增强了CC细胞的恶性程度。

结论

Circ_0101050通过靶向miR-140-3p/MELK轴加剧了CC的恶性表型。这些发现表明,circ_0101050/miR-140-3p/MELK网络可能是CC治疗的一个潜在靶点。

https://cdn.ncbi.nlm.nih.gov/pmc/blobs/8dee/11004704/88b5846ecb05/gr1.jpg

文献AI研究员

20分钟写一篇综述,助力文献阅读效率提升50倍。

立即体验

用中文搜PubMed

大模型驱动的PubMed中文搜索引擎

马上搜索

文档翻译

学术文献翻译模型,支持多种主流文档格式。

立即体验