Suppr超能文献

环状RNA circ_0087378的敲低通过调控miR-140-3p/E2F3轴抑制食管鳞状细胞癌的肿瘤发生和进展。

Knockdown of circRNA circ_0087378 Represses the Tumorigenesis and Progression of Esophageal Squamous Cell Carcinoma Through Modulating the miR-140-3p/E2F3 Axis.

作者信息

Wang Jing, Wang Qiushuang, Gong Yi, Hu Qiu, Zhang Haoliang, Ke Shaobo, Chen Yongshun

机构信息

Department of Clinical Oncology, Renmin Hospital of Wuhan University, The First Clinical College of Wuhan University, Wuhan, China.

Department of Gastrointestinal Surgery, Renmin Hospital of Wuhan University, The First Clinical College of Wuhan University, Wuhan, China.

出版信息

Front Oncol. 2021 Feb 12;10:607231. doi: 10.3389/fonc.2020.607231. eCollection 2020.

Abstract

BACKGROUND

We aimed to investigate the function and underlying mechanisms of circ_0087378 in esophageal squamous cell carcinoma (ESCC).

METHODS

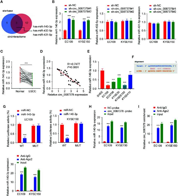
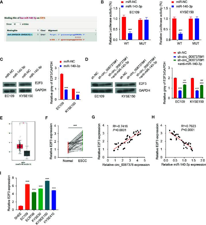
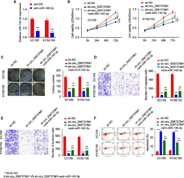
We verified higher circ_0087378 expression in ESCC tissues by performing qRT-PCR assays. We further confirmed the oncogenic roles of circ_0087378 in ESCC cells through a series of biological function assays. Then, we used an RNA pull-down assay and luciferase reporter assay to identify miR-140-3p that directly interacts with circ_0087378. Subsequent studies were performed to demonstrate that the circ_0087378/miR-140-3p/E2F3 axis promotes ESCC development.

RESULTS

We demonstrated that upregulated circ_0087378 expression was positively associated with tumor size, histological grade, tumor stage, the presence of metastasis, and worse survival in patients with ESCC. Our results further revealed that knockdown of circ_0087378 suppressed the proliferation, migration, and invasion of ESCC cells and reduced tumor growth . Mechanistically, we showed that circ_0087378 could directly bind to miR-miR-140-3p and relieve the suppression for target E2F3, which accelerated cell proliferation, migration, and invasion. Correlation analysis in ESCC specimens supported the involvement of the circ_0087378/miR-140-3p/E2F3 axis in ESCC progression.

CONCLUSIONS

This study demonstrated that circ_0087378 might act as a competing endogenous RNA for miR-140-3p, which could inhibit the tumorigenesis and progression of ESCC through upregulating E2F3 expression.

摘要

背景

我们旨在研究环状RNA_0087378在食管鳞状细胞癌(ESCC)中的功能及潜在机制。

方法

我们通过实时定量逆转录聚合酶链反应(qRT-PCR)实验验证了ESCC组织中环状RNA_0087378的高表达。我们通过一系列生物学功能实验进一步证实了环状RNA_0087378在ESCC细胞中的致癌作用。然后,我们采用RNA下拉实验和荧光素酶报告基因实验来鉴定与环状RNA_0087378直接相互作用的微小RNA-140-3p(miR-140-3p)。后续研究证实环状RNA_0087378/miR-140-3p/E2F3轴促进ESCC的发展。

结果

我们证明,环状RNA_0087378表达上调与ESCC患者的肿瘤大小、组织学分级、肿瘤分期、转移情况及较差的生存率呈正相关。我们的结果进一步表明,敲低环状RNA_0087378可抑制ESCC细胞的增殖、迁移和侵袭,并减少肿瘤生长。机制上,我们发现环状RNA_0087378可直接与miR-140-3p结合,解除对靶标E2F3的抑制,从而加速细胞增殖、迁移和侵袭。ESCC标本中的相关性分析支持环状RNA_0087378/miR-140-3p/E2F3轴参与ESCC进展。

结论

本研究表明,环状RNA_0087378可能作为miR-140-3p的竞争性内源性RNA,通过上调E2F3表达抑制ESCC的发生和发展。

https://cdn.ncbi.nlm.nih.gov/pmc/blobs/76d5/7928419/c3d3a3d2f3d8/fonc-10-607231-g001.jpg

文献AI研究员

20分钟写一篇综述,助力文献阅读效率提升50倍。

立即体验

用中文搜PubMed

大模型驱动的PubMed中文搜索引擎

马上搜索

文档翻译

学术文献翻译模型,支持多种主流文档格式。

立即体验