Suppr超能文献

miR-152-3p 通过 KLF4/IFITM3 轴影响结肠癌的进展。

miR-152-3p Affects the Progression of Colon Cancer via the KLF4/IFITM3 Axis.

机构信息

Department of Colorectal Surgery, Shulan (Hangzhou) Hospital, Hangzhou 310000, China.

Department of Plastic Surgery, Shulan (Hangzhou) Hospital, Hangzhou 310000, China.

出版信息

Comput Math Methods Med. 2020 Sep 1;2020:8209504. doi: 10.1155/2020/8209504. eCollection 2020.

Abstract

OBJECTIVE

The purpose of this study was to investigate the relationship between miR-152-3p and the KLF4/IFITM3 axis, thereby revealing the mechanism underlying colon cancer occurrence and development, consequently providing a promising target for colon cancer treatment.

METHODS

Bioinformatics methods were implemented to analyze the differential expression of miRNAs and mRNAs in colon cancer, confirm the target miRNA, and predict the downstream targeted mRNAs. qRT-PCR and Western blot were performed to detect the expression of miR-152-3p, KLF4, and IFITM3. CCK-8 and colony formation assays were conducted for the assessment of cell proliferation, and flow cytometry was carried out for the detection of cell apoptosis. Finally, dual-luciferase reporter gene assay was employed to verify the targeting relationship between miR-152-3p and KLF4.

RESULTS

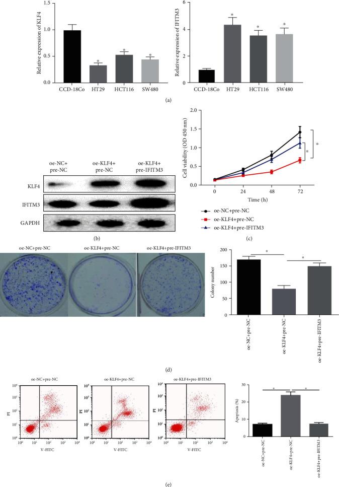
miR-152-3p was highly expressed in colon cancer cells, whereas KLF4 was poorly expressed. Dual-luciferase assay verified that miR-152-3p targeted to bind to KLF4 and suppressed its expression. Moreover, silencing miR-152-3p or overexpressing KLF4 was found to downregulate IFITM3, thereby inhibiting cell proliferation and potentiating cell apoptosis. In rescue experiments, we found that miR-152-3p deficiency decreased the expression of IFITM3 and weakened cancer cell proliferation, and such effects were restored when miR-152-3p and KLF4 were silenced simultaneously.

CONCLUSION

In sum, we discovered that miR-152-3p can affect the pathogenesis of colon cancer via the KLF4/IFITM3 axis.

摘要

目的

本研究旨在探讨 miR-152-3p 与 KLF4/IFITM3 轴之间的关系,从而揭示结肠癌发生和发展的机制,为结肠癌的治疗提供有前途的靶点。

方法

采用生物信息学方法分析结肠癌中 miRNAs 和 mRNAs 的差异表达,验证靶 miRNAs,并预测下游靶 mRNAs。采用 qRT-PCR 和 Western blot 检测 miR-152-3p、KLF4 和 IFITM3 的表达。采用 CCK-8 和集落形成实验评估细胞增殖,采用流式细胞术检测细胞凋亡。最后,采用双荧光素酶报告基因实验验证 miR-152-3p 与 KLF4 之间的靶向关系。

结果

miR-152-3p 在结肠癌细胞中高表达,而 KLF4 表达水平较低。双荧光素酶报告基因实验验证了 miR-152-3p 靶向结合 KLF4 并抑制其表达。此外,沉默 miR-152-3p 或过表达 KLF4 可下调 IFITM3,从而抑制细胞增殖并促进细胞凋亡。在挽救实验中,我们发现 miR-152-3p 缺陷降低了 IFITM3 的表达并减弱了癌细胞的增殖,而当同时沉默 miR-152-3p 和 KLF4 时,这种作用得到恢复。

结论

综上所述,我们发现 miR-152-3p 可以通过 KLF4/IFITM3 轴影响结肠癌的发病机制。

https://cdn.ncbi.nlm.nih.gov/pmc/blobs/9e98/7481932/8e3ff98a55bc/CMMM2020-8209504.003.jpg

文献AI研究员

20分钟写一篇综述,助力文献阅读效率提升50倍。

立即体验

用中文搜PubMed

大模型驱动的PubMed中文搜索引擎

马上搜索

文档翻译

学术文献翻译模型,支持多种主流文档格式。

立即体验