Suppr超能文献

神经元特异性烯醇化酶通过下调NBL1并激活BMP2/Smad/ID1信号通路促进小细胞肺癌的干细胞样特性。

Neuron-specific enolase promotes stem cell-like characteristics of small-cell lung cancer by downregulating NBL1 and activating the BMP2/Smad/ID1 pathway.

作者信息

Lu Lin, Zha Zhiqiang, Zhang Peiling, Wang Peipei, Liu Xia, Fang Xisheng, Weng Chengyin, Li Baoxiu, Mao Haibo, Wang Lina, Guan Mingmei, Wu Yong, Xu Zhixiang, Liu Zhongqiu, Liu Guolong

机构信息

Department of Medical Oncology, Guangzhou First People's Hospital, School of Medicine, South China University of Technology, 510180, Guangzhou, Guangdong, China.

Department of Medical Oncology, Guangzhou First People's Hospital, Guangzhou Medical University, 510180, Guangzhou, Guangdong, China.

出版信息

Oncogenesis. 2022 Apr 29;11(1):21. doi: 10.1038/s41389-022-00396-5.

Abstract

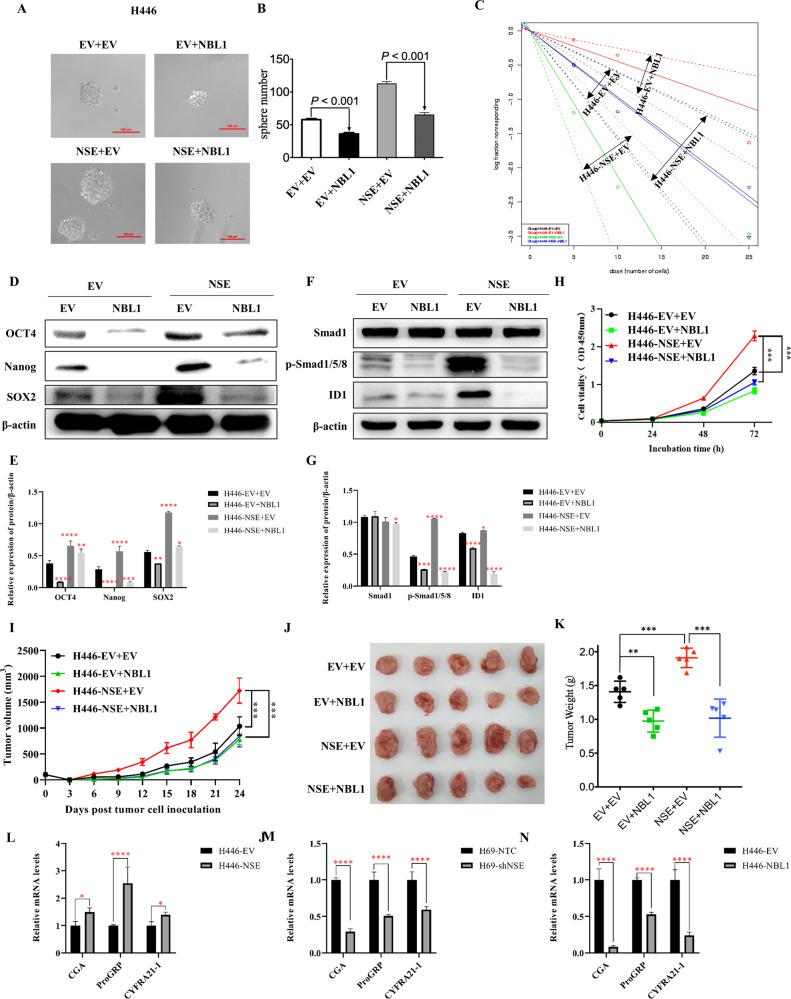
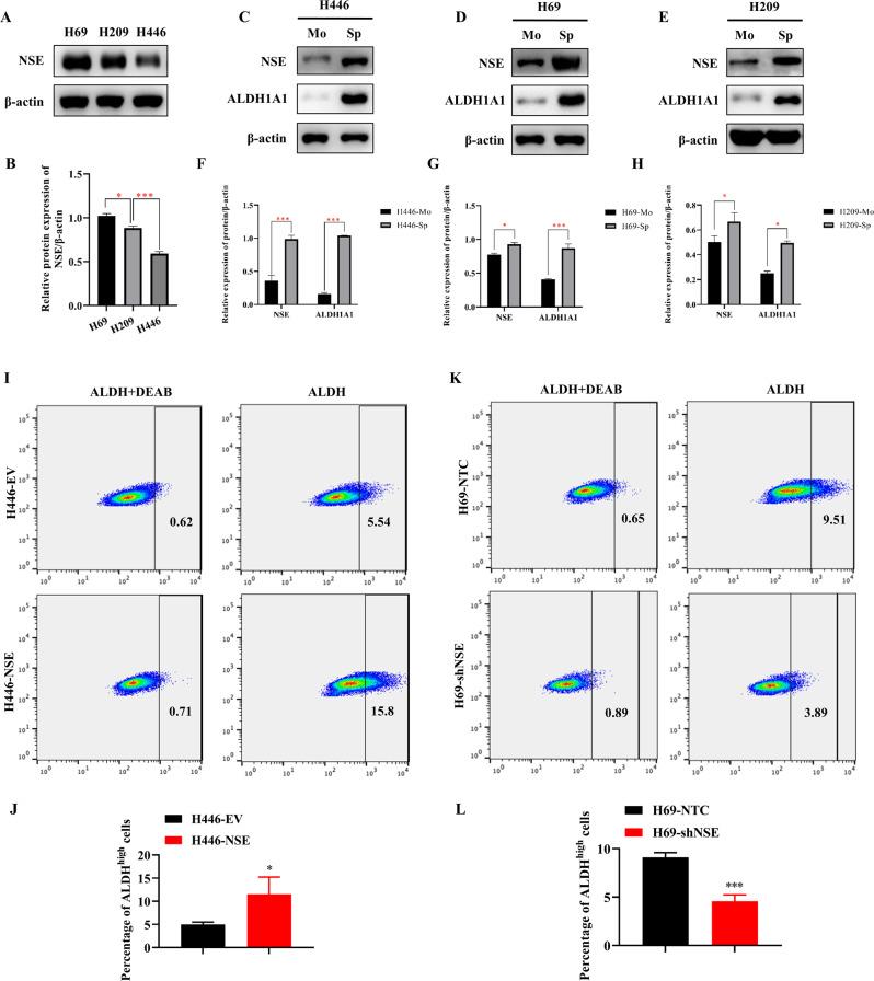
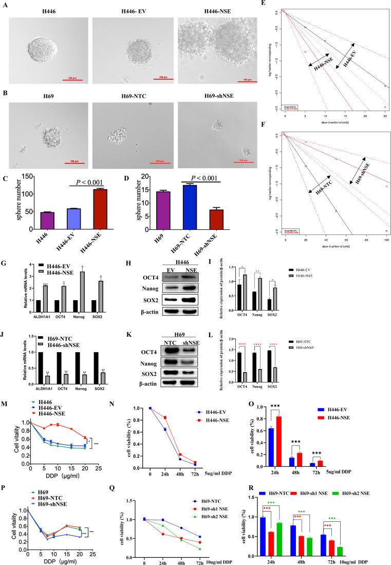
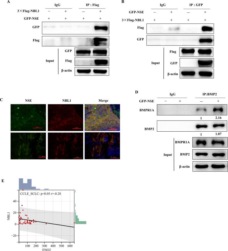
Little is known about the biological functions of neuron-specific enolase (NSE) as a specific biomarker for small-cell lung cancer (SCLC). Herein, we elucidate the effect and mechanism of NSE on SCLC stem cell-like characteristics. Upregulated NSE expression was observed in spheroid cells. The gain-of-function and loss-of-function approaches demonstrated that modulation of NSE positively regulated cell proliferation, drug resistance, spherical clone formation, tumor growth, and stem cell-like characteristics of SCLC cells. Mechanistic studies revealed that NSE might downregulate the expression of neuroblastoma suppressor of tumorigenicity 1 (NBL1) by interacting with NBL1, thereby attenuating the competitive inhibitory effect of NBL1 on BMP2 and enhancing the interaction between BMP2 and BMPR1A; this, in turn, may activate the BMP2/Smad/ID1 pathway and promote SCLC stem cell-like characteristics. Moreover, overexpression of NBL1or knockdown of BMP2 rescued the NSE-induced stem cell-like characteristics. In clinical specimens, NSE expression was positively associated with ALDH1A1 expression and negatively correlated with NBL1 expression. High NSE and ALDH1A1 expressions and low NBL1 expression were correlated with poor prognosis in patients with SCLC. In summary, our study demonstrated that NSE promoted stem cell-like characteristics of SCLC via NBL1 and the activation of the BMP2/Smad/ID1 pathway.

摘要

关于神经元特异性烯醇化酶(NSE)作为小细胞肺癌(SCLC)的一种特异性生物标志物的生物学功能,目前所知甚少。在此,我们阐明了NSE对SCLC干细胞样特性的影响及机制。在球体细胞中观察到NSE表达上调。功能获得和功能丧失方法表明,NSE的调节正向调控SCLC细胞的增殖、耐药性、球形克隆形成、肿瘤生长及干细胞样特性。机制研究显示,NSE可能通过与致瘤性神经母细胞瘤抑制因子1(NBL1)相互作用来下调NBL1的表达,从而减弱NBL1对BMP2的竞争性抑制作用,并增强BMP2与BMPR1A之间的相互作用;这进而可能激活BMP2/Smad/ID1通路并促进SCLC干细胞样特性。此外,NBL1的过表达或BMP2的敲低挽救了NSE诱导的干细胞样特性。在临床标本中,NSE表达与ALDH1A1表达呈正相关,与NBL1表达呈负相关。NSE和ALDH1A1的高表达以及NBL1的低表达与SCLC患者的不良预后相关。总之,我们的研究表明,NSE通过NBL1和BMP2/Smad/ID1通路的激活促进了SCLC的干细胞样特性。

https://cdn.ncbi.nlm.nih.gov/pmc/blobs/d8fa/9054797/d7322b5d50fb/41389_2022_396_Fig1_HTML.jpg

文献AI研究员

20分钟写一篇综述,助力文献阅读效率提升50倍。

立即体验

用中文搜PubMed

大模型驱动的PubMed中文搜索引擎

马上搜索

文档翻译

学术文献翻译模型,支持多种主流文档格式。

立即体验