Suppr超能文献

ATM 改变了人细胞中 DNA 双链断裂 (DSBs) 部位原本稳定的染色质流动性。

ATM alters the otherwise robust chromatin mobility at sites of DNA double-strand breaks (DSBs) in human cells.

机构信息

GSI, Helmholtzzentrum für Schwerionenforschung GmbH, Darmstadt, Germany.

GSI, Helmholtzzentrum für Schwerionenforschung GmbH, Darmstadt, Germany; Technical University of Darmstadt, Darmstadt, Germany.

出版信息

PLoS One. 2014 Mar 20;9(3):e92640. doi: 10.1371/journal.pone.0092640. eCollection 2014.

Abstract

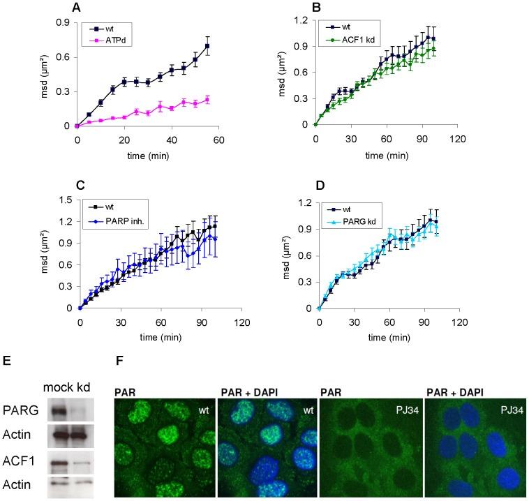
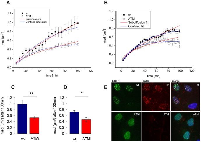
Ionizing radiation induces DNA double strand breaks (DSBs) which can lead to the formation of chromosome rearrangements through error prone repair. In mammalian cells the positional stability of chromatin contributes to the maintenance of genome integrity. DSBs exhibit only a small, submicron scale diffusive mobility, but a slight increase in the mobility of chromatin domains by the induction of DSBs might influence repair fidelity and the formation of translocations. The radiation-induced local DNA decondensation in the vicinity of DSBs is one factor potentially enhancing the mobility of DSB-containing chromatin domains. Therefore in this study we focus on the influence of different chromatin modifying proteins, known to be activated by the DNA damage response, on the mobility of DSBs. IRIF (ionizing radiation induced foci) in U2OS cells stably expressing 53BP1-GFP were used as a surrogate marker of DSBs. Low angle charged particle irradiation, known to trigger a pronounced DNA decondensation, was used for the defined induction of linear tracks of IRIF. Our results show that movement of IRIF is independent of the investigated chromatin modifying proteins like ACF1 or PARP1 and PARG. Also depletion of proteins that tether DNA strands like MRE11 and cohesin did not alter IRIF dynamics significantly. Inhibition of ATM, a key component of DNA damage response signaling, resulted in a pronounced confinement of DSB mobility, which might be attributed to a diminished radiation induced decondensation. This confinement following ATM inhibition was confirmed using X-rays, proving that this effect is not restricted to densely ionizing radiation. In conclusion, repair sites of DSBs exhibit a limited mobility on a small spatial scale that is mainly unaffected by depletion of single remodeling or DNA tethering proteins. However, it relies on functional ATM kinase which is considered to influence the chromatin structure after irradiation.

摘要

电离辐射会导致 DNA 双链断裂 (DSBs),这些断裂可能会通过易错修复导致染色体重排的形成。在哺乳动物细胞中,染色质的位置稳定性有助于维持基因组的完整性。DSBs 仅表现出微小的亚微米级扩散运动,但通过诱导 DSBs 稍微增加染色质域的流动性可能会影响修复保真度和易位的形成。DSBs 附近局部 DNA 去凝聚是一种潜在的增强含 DSB 染色质域流动性的因素。因此,在这项研究中,我们专注于不同的染色质修饰蛋白对 DSBs 流动性的影响,这些蛋白已知可被 DNA 损伤反应激活。U2OS 细胞中稳定表达 53BP1-GFP 的 IRIF(电离辐射诱导焦点)被用作 DSB 的替代标记。低角度带电粒子照射,已知可引发明显的 DNA 去凝聚,用于定义诱导线性 IRIF 轨迹。我们的结果表明,IRIF 的运动与所研究的染色质修饰蛋白(如 ACF1 或 PARP1 和 PARG)无关。此外,像 MRE11 和黏连蛋白这样束缚 DNA 链的蛋白质的耗竭也没有显著改变 IRIF 的动力学。ATM 的抑制,DNA 损伤反应信号的关键组成部分,导致 DSB 流动性明显受限,这可能归因于辐射诱导的去凝聚减少。使用 X 射线抑制 ATM 后,这种限制得到了证实,证明这种效应不仅限于密集电离辐射。总之,DSBs 的修复位点在小的空间尺度上表现出有限的流动性,主要不受单个重塑或 DNA 束缚蛋白耗竭的影响。然而,它依赖于功能正常的 ATM 激酶,该激酶被认为会在照射后影响染色质结构。

https://cdn.ncbi.nlm.nih.gov/pmc/blobs/ee77/3961414/eb95d4075315/pone.0092640.g001.jpg

文献AI研究员

20分钟写一篇综述,助力文献阅读效率提升50倍。

立即体验

用中文搜PubMed

大模型驱动的PubMed中文搜索引擎

马上搜索

文档翻译

学术文献翻译模型,支持多种主流文档格式。

立即体验