Suppr超能文献

LSD1(KDM1A)拮抗剂与泛组蛋白去乙酰化酶抑制剂联合使用对人急性髓系白血病细胞具有高效作用。

Highly effective combination of LSD1 (KDM1A) antagonist and pan-histone deacetylase inhibitor against human AML cells.

作者信息

Fiskus W, Sharma S, Shah B, Portier B P, Devaraj S G T, Liu K, Iyer S P, Bearss D, Bhalla K N

机构信息

Cancer Center, Houston Methodist Research Institute, Houston, TX, USA.

Huntsman Cancer Institute, University of Utah, UT, Salt Lake City, USA.

出版信息

Leukemia. 2014 Nov;28(11):2155-64. doi: 10.1038/leu.2014.119. Epub 2014 Apr 4.

Abstract

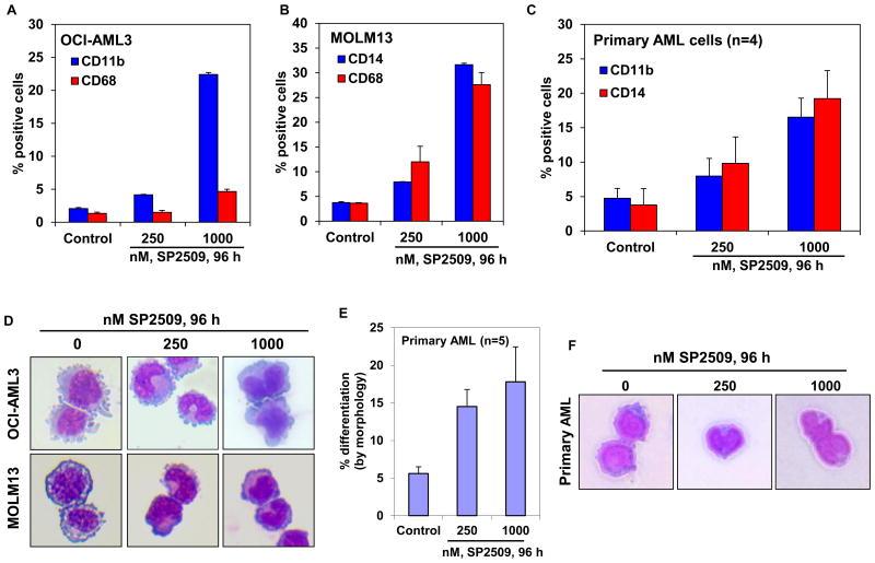
The histone demethylase LSD1 (KDM1A) demethylates mono- and di-methylated (Me2) lysine (K) 4 on histone H3. High LSD1 expression blocks differentiation and confers a poor prognosis in acute myeloid leukemia (AML). Here, treatment with the novel LSD1 antagonist SP2509 attenuated the binding of LSD1 with the corepressor CoREST, increased the permissive H3K4Me3 mark on the target gene promoters, and increased the levels of p21, p27 and CCAAT/enhancer binding protein α in cultured AML cells. In addition, SP2509 treatment or LSD1 shRNA inhibited the colony growth of AML cells. SP2509 also induced morphological features of differentiation in the cultured and primary AML blasts. SP2509 induced more apoptosis of AML cells expressing mutant NPM1 than mixed-lineage leukemia fusion oncoproteins. Treatment with SP2509 alone significantly improved the survival of immune-depleted mice following tail-vein infusion and engraftment of cultured or primary human AML cells. Co-treatment with pan-HDAC inhibitor (HDI) panobinostat (PS) and SP2509 was synergistically lethal against cultured and primary AML blasts. Compared with each agent alone, co-treatment with SP2509 and PS significantly improved the survival of the mice engrafted with the human AML cells, without exhibiting any toxicity. Collectively, these findings show that the combination of LSD1 antagonist and pan-HDI is a promising therapy warranting further testing against AML.

摘要

组蛋白去甲基化酶LSD1(KDM1A)可使组蛋白H3上的单甲基化和二甲基化(Me2)赖氨酸(K)4去甲基化。LSD1高表达会阻碍急性髓系白血病(AML)细胞的分化,并预示不良预后。在此,新型LSD1拮抗剂SP2509处理可减弱LSD1与共抑制因子CoREST的结合,增加靶基因启动子上的允许性H3K4Me3标记,并提高培养的AML细胞中p21、p27和CCAAT/增强子结合蛋白α的水平。此外,SP2509处理或LSD1短发夹RNA(shRNA)可抑制AML细胞的集落生长。SP2509还可诱导培养的和原发性AML原始细胞出现分化的形态学特征。与混合谱系白血病融合癌蛋白相比,SP2509诱导表达突变型NPM1的AML细胞发生更多凋亡。单独使用SP2509处理可显著提高经尾静脉输注并移植培养的或原发性人AML细胞的免疫缺陷小鼠的存活率。泛组蛋白去乙酰化酶抑制剂(HDI)帕比司他(PS)与SP2509联合处理对培养的和原发性AML原始细胞具有协同致死作用。与单独使用每种药物相比,SP2509与PS联合处理可显著提高移植人AML细胞的小鼠的存活率,且未表现出任何毒性。总的来说,这些发现表明LSD1拮抗剂与泛HDI联合是一种有前景的治疗方法,值得针对AML进行进一步测试。

https://cdn.ncbi.nlm.nih.gov/pmc/blobs/4436/4739780/b32cd3069987/nihms579146f1.jpg

文献AI研究员

20分钟写一篇综述,助力文献阅读效率提升50倍。

立即体验

用中文搜PubMed

大模型驱动的PubMed中文搜索引擎

马上搜索

文档翻译

学术文献翻译模型,支持多种主流文档格式。

立即体验