Suppr超能文献

铁(Fe3+)依赖性端粒酶再激活驱动结直肠癌。

Iron-(Fe3+)-Dependent Reactivation of Telomerase Drives Colorectal Cancers.

机构信息

Laboratory of NFκB Signalling, Institute of Molecular and Cell Biology (IMCB), Agency for Science, Technology and Research (A*STAR), Singapore, Republic of Singapore.

Genome Institute of Singapore, Agency for Science, Technology, and Research (A*STAR), Singapore, Republic of Singapore.

出版信息

Cancer Discov. 2024 Oct 4;14(10):1940-1963. doi: 10.1158/2159-8290.CD-23-1379.

Abstract

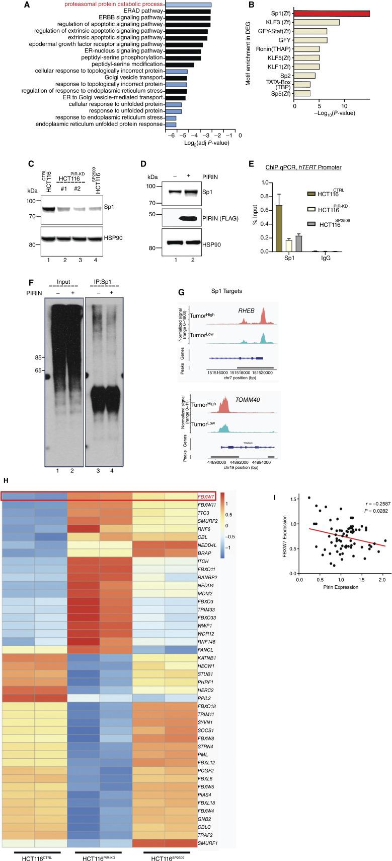
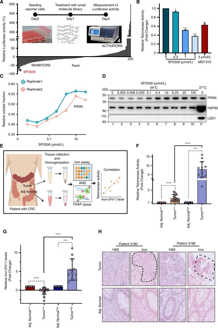
Over-consumption of iron-rich red meat and hereditary or genetic iron overload are associated with an increased risk of colorectal carcinogenesis, yet the mechanistic basis of how metal-mediated signaling leads to oncogenesis remains enigmatic. Using fresh colorectal cancer samples we identify Pirin, an iron sensor, that overcomes a rate-limiting step in oncogenesis, by reactivating the dormant human telomerase reverse transcriptase (hTERT) subunit of the telomerase holoenzyme in an iron-(Fe3+)-dependent manner and thereby drives colorectal cancers. Chemical genetic screens combined with isothermal dose-response fingerprinting and mass spectrometry identified a small molecule SP2509 that specifically inhibits Pirin-mediated hTERT reactivation in colorectal cancers by competing with iron-(Fe3+) binding. Our findings, first to document how metal ions reactivate telomerase, provide a molecular mechanism for the well-known association between red meat and increased incidence of colorectal cancers. Small molecules like SP2509 represent a novel modality to target telomerase that acts as a driver of 90% of human cancers and is yet to be targeted in clinic. Significance: We show how iron-(Fe3+) in collusion with genetic factors reactivates telomerase, providing a molecular mechanism for the association between iron overload and increased incidence of colorectal cancers. Although no enzymatic inhibitors of telomerase have entered the clinic, we identify SP2509, a small molecule that targets telomerase reactivation and function in colorectal cancers.

摘要

过量摄入富含铁的红色肉类和遗传性或遗传性铁过载与结直肠癌发生风险增加有关,但金属介导的信号如何导致肿瘤发生的机制基础仍然神秘。使用新鲜的结直肠癌样本,我们确定了铁传感器 Pirin,它通过以铁(Fe3+)依赖性方式重新激活端粒酶全酶的休眠人端粒酶逆转录酶(hTERT)亚基,克服了致癌作用中的限速步骤,从而驱动结直肠癌。化学遗传筛选与等温剂量反应指纹图谱和质谱相结合,鉴定出一种小分子 SP2509,它通过与铁(Fe3+)结合竞争,特异性抑制 Pirin 介导的 hTERT 在结直肠癌中的重新激活。我们的研究结果首次证明了金属离子如何重新激活端粒酶,为众所周知的红肉与结直肠癌发病率增加之间的关联提供了分子机制。小分子如 SP2509 代表了一种靶向端粒酶的新方法,端粒酶是 90%的人类癌症的驱动因素,尚未在临床上靶向。意义:我们展示了铁(Fe3+)与遗传因素协同如何重新激活端粒酶,为铁过载与结直肠癌发病率增加之间的关联提供了分子机制。尽管没有进入临床的端粒酶酶抑制剂,但我们确定了 SP2509,这是一种靶向结直肠癌中端粒酶重新激活和功能的小分子。

https://cdn.ncbi.nlm.nih.gov/pmc/blobs/a904/11450372/6cbd9e29f1d5/cd-23-1379fig1.jpg

文献AI研究员

20分钟写一篇综述,助力文献阅读效率提升50倍。

立即体验

用中文搜PubMed

大模型驱动的PubMed中文搜索引擎

马上搜索

文档翻译

学术文献翻译模型,支持多种主流文档格式。

立即体验