Suppr超能文献

在体外和体内,通过TrxR1的天然抑制剂硒代胱氨酸增强金诺芬诱导的肺癌细胞凋亡。

Enhancement of auranofin-induced lung cancer cell apoptosis by selenocystine, a natural inhibitor of TrxR1 in vitro and in vivo.

作者信息

Fan C, Zheng W, Fu X, Li X, Wong Y-S, Chen T

机构信息

Department of Chemistry, Jinan University, Guangzhou, China.

School of Life Sciences and State Key Laboratory of Agrobiotechnology, Chinese University of Hong Kong, Hong Kong, China.

出版信息

Cell Death Dis. 2014 Apr 24;5(4):e1191. doi: 10.1038/cddis.2014.132.

Abstract

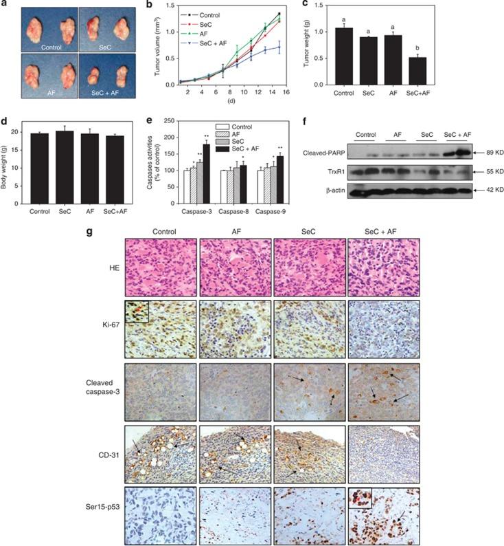
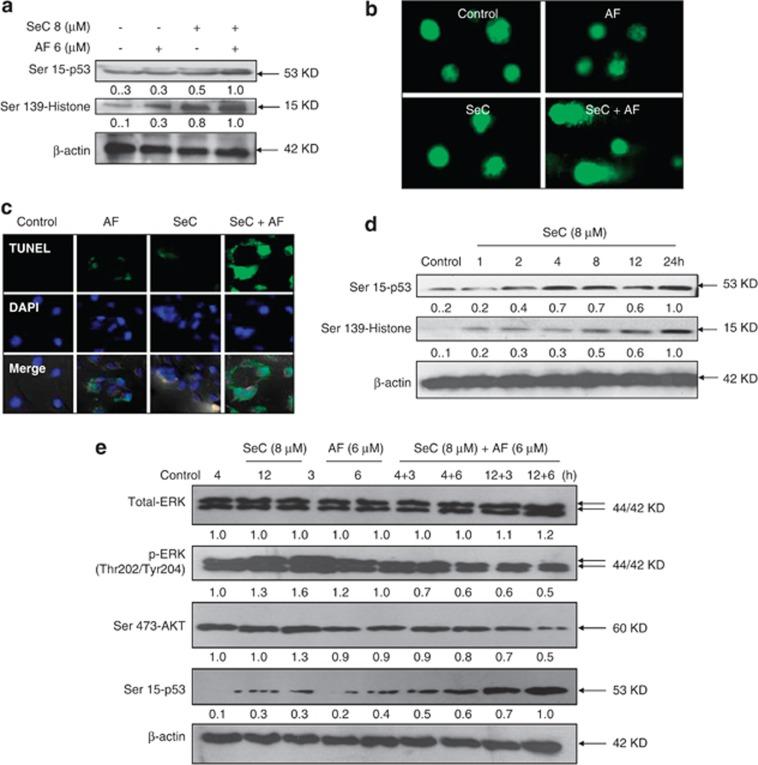
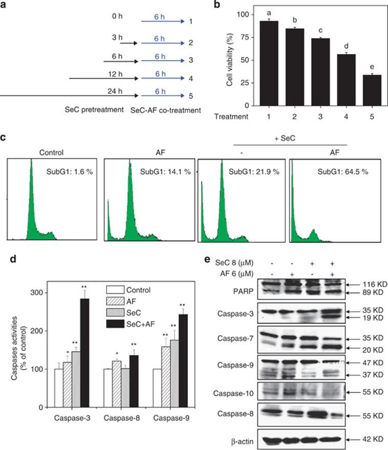
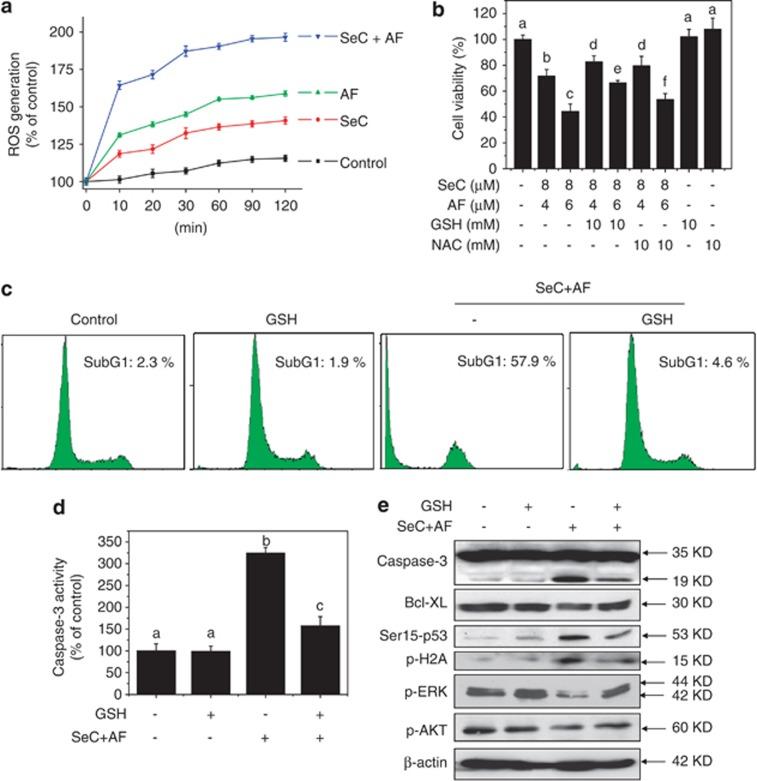
Thioredoxin reductase (TrxR) is overexpressed in many human tumors and has a key role in regulating intracellular redox balance. Recently, thioredoxin system has emerged as a valuable target for anticancer drug development. Herein we demonstrate that selenocystine (SeC) could enhance auranofin (AF)-induced A549 human lung adenocarcinoma cell apoptosis in vitro and in vivo through synergetic inhibition of TrxR1. SeC pretreatment significantly enhanced AF-induced loss of mitochondrial membrane potential (Δψm) by regulating Bcl-2 family proteins. The combined treatment with SeC and AF also resulted in enhanced intracellular reactive oxygen species (ROS) accumulation, DNA damage, and inactivation of ERK and AKT. Inhibitors of ERK and AKT effectively enhanced combined treatment-induced apoptotic cell death. However, inhibition of ROS reversed the apoptosis induced by SeC and AF, and recovered the inactivation of ERK and AKT, which revealed the importance of ROS in cell apoptosis and regulation of ERK and AKT pathways. Moreover, xenograft lung tumor growth in nude mice was more effectively inhibited by combined treatment with SeC and AF by induction of apoptosis through targeting TrxR1 in vivo. Taken together, our results suggest the strategy to use SeC and AF in combination could be a highly efficient way to achieve anticancer synergism by targeting TrxR1.

摘要

硫氧还蛋白还原酶(TrxR)在许多人类肿瘤中过表达,在调节细胞内氧化还原平衡中起关键作用。最近,硫氧还蛋白系统已成为抗癌药物开发的一个有价值的靶点。在此我们证明,硒代胱氨酸(SeC)可通过协同抑制TrxR1在体外和体内增强金诺芬(AF)诱导的A549人肺腺癌细胞凋亡。SeC预处理通过调节Bcl-2家族蛋白显著增强AF诱导的线粒体膜电位(Δψm)丧失。SeC与AF联合处理还导致细胞内活性氧(ROS)积累增加、DNA损伤以及ERK和AKT失活。ERK和AKT抑制剂有效增强联合处理诱导的凋亡细胞死亡。然而,抑制ROS可逆转SeC和AF诱导的凋亡,并恢复ERK和AKT的失活,这揭示了ROS在细胞凋亡以及ERK和AKT信号通路调节中的重要性。此外,在裸鼠体内,通过靶向TrxR1诱导凋亡,SeC与AF联合处理能更有效地抑制异种移植肺肿瘤生长。综上所述,我们的结果表明,联合使用SeC和AF可能是一种通过靶向TrxR1实现抗癌协同作用的高效方法。

https://cdn.ncbi.nlm.nih.gov/pmc/blobs/17c0/4001298/e016bdc29e6e/cddis2014132f1.jpg

文献AI研究员

20分钟写一篇综述,助力文献阅读效率提升50倍。

立即体验

用中文搜PubMed

大模型驱动的PubMed中文搜索引擎

马上搜索

文档翻译

学术文献翻译模型,支持多种主流文档格式。

立即体验