Suppr超能文献

神经生长因子受体 CD271 对维持黑色素瘤细胞的致瘤性和干细胞样特性至关重要。

The nerve growth factor receptor CD271 is crucial to maintain tumorigenicity and stem-like properties of melanoma cells.

机构信息

Institute for Pathology, Charité - Universitätsmedizin Berlin, Berlin, Germany.

Institute of Pathology - University Hospital Berlin, Berlin, Germany.

出版信息

PLoS One. 2014 May 5;9(5):e92596. doi: 10.1371/journal.pone.0092596. eCollection 2014.

Abstract

BACKGROUND

Large-scale genomic analyses of patient cohorts have revealed extensive heterogeneity between individual tumors, contributing to treatment failure and drug resistance. In malignant melanoma, heterogeneity is thought to arise as a consequence of the differentiation of melanoma-initiating cells that are defined by cell-surface markers like CD271 or CD133.

RESULTS

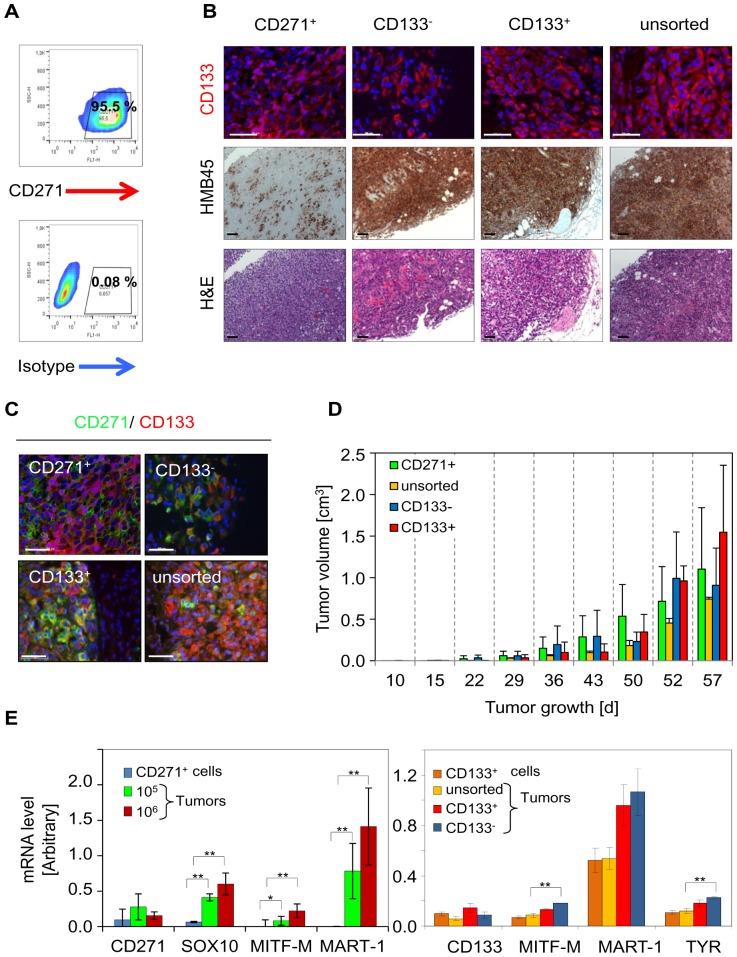
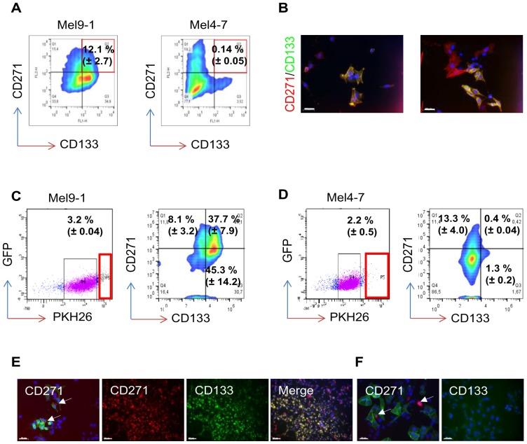
Here we confirmed that the nerve growth factor receptor (CD271) is a crucial determinant of tumorigenicity, stem-like properties, heterogeneity and plasticity in melanoma cells. Stable shRNA mediated knock-down of CD271 in patient-derived melanoma cells abrogated their tumor-initiating and colony-forming capacity. A genome-wide expression profiling and gene-set enrichment analysis revealed novel connections of CD271 with melanoma-associated genes like CD133 and points to a neural crest stem cell (NCSC) signature lost upon CD271 knock-down. In a meta-analysis we have determined a shared set of 271 differentially regulated genes, linking CD271 to SOX10, a marker that specifies the neural crest. To dissect the connection of CD271 and CD133 we have analyzed 10 patient-derived melanoma-cell strains for cell-surface expression of both markers compared to established cell lines MeWo and A375. We found CD271+ cells in the majority of cell strains analyzed as well as in a set of 16 different patient-derived melanoma metastases. Strikingly, only 2/12 cell strains harbored a CD133+ sub-set that in addition comprised a fraction of cells of a CD271+/CD133+ phenotype. Those cells were found in the label-retaining fraction and in vitro deduced from CD271+ but not CD271 knock-down cells.

CONCLUSIONS

Our present study provides a deeper insight into the regulation of melanoma cell properties and points CD271 out as a regulator of several melanoma-associated genes. Further, our data strongly suggest that CD271 is a crucial determinant of stem-like properties of melanoma cells like colony-formation and tumorigenicity.

摘要

背景

对患者队列的大规模基因组分析揭示了个体肿瘤之间的广泛异质性,导致治疗失败和耐药性。在恶性黑色素瘤中,异质性被认为是由黑色素瘤起始细胞的分化引起的,这些细胞由 CD271 或 CD133 等细胞表面标志物定义。

结果

在这里,我们证实神经生长因子受体(CD271)是黑色素瘤细胞肿瘤发生、干细胞样特性、异质性和可塑性的关键决定因素。在患者来源的黑色素瘤细胞中,稳定的 shRNA 介导的 CD271 敲低消除了它们的肿瘤起始和集落形成能力。全基因组表达谱分析和基因集富集分析揭示了 CD271 与黑色素瘤相关基因(如 CD133)的新联系,并指出 CD271 敲低后丧失了神经嵴干细胞(NCSC)特征。在一项荟萃分析中,我们确定了一组 271 个差异调节基因,将 CD271 与 Sox10 联系起来,Sox10 是指定神经嵴的标记物。为了剖析 CD271 和 CD133 的联系,我们分析了 10 株患者来源的黑色素瘤细胞株,比较了这两种标记物的细胞表面表达,以及 MeWo 和 A375 两个已建立的细胞系。我们发现,在所分析的大多数细胞株中都存在 CD271+细胞,以及一组 16 个不同的患者来源的黑色素瘤转移灶。引人注目的是,只有 2/12 株细胞株含有 CD133+亚群,该亚群还包含一部分 CD271+/CD133+表型的细胞。这些细胞存在于标记保留部分,并且可以从 CD271+但不是 CD271 敲低的细胞中推断出来。

结论

本研究深入了解了黑色素瘤细胞特性的调节,并指出 CD271 是几个黑色素瘤相关基因的调节剂。此外,我们的数据强烈表明,CD271 是黑色素瘤细胞如集落形成和肿瘤发生的干细胞样特性的关键决定因素。

https://cdn.ncbi.nlm.nih.gov/pmc/blobs/731b/4010406/1c2265f6fb86/pone.0092596.g001.jpg

文献AI研究员

20分钟写一篇综述,助力文献阅读效率提升50倍。

立即体验

用中文搜PubMed

大模型驱动的PubMed中文搜索引擎

马上搜索

文档翻译

学术文献翻译模型,支持多种主流文档格式。

立即体验