Suppr超能文献

RNA 结合蛋白 ELAV 在果蝇神经系统中调节 Hox RNA 的加工、表达和功能。

The RNA-binding protein ELAV regulates Hox RNA processing, expression and function within the Drosophila nervous system.

机构信息

Institute of Genetics, University of Mainz, Mainz D-55099, Germany.

出版信息

Development. 2014 May;141(10):2046-56. doi: 10.1242/dev.101519.

Abstract

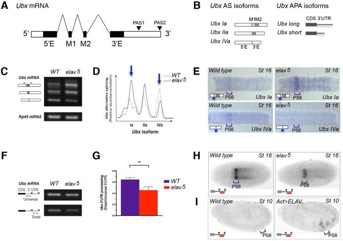
The regulated head-to-tail expression of Hox genes provides a coordinate system for the activation of specific programmes of cell differentiation according to axial level. Recent work indicates that Hox expression can be regulated via RNA processing but the underlying mechanisms and biological significance of this form of regulation remain poorly understood. Here we explore these issues within the developing Drosophila central nervous system (CNS). We show that the pan-neural RNA-binding protein (RBP) ELAV (Hu antigen) regulates the RNA processing patterns of the Hox gene Ultrabithorax (Ubx) within the embryonic CNS. Using a combination of biochemical, genetic and imaging approaches we demonstrate that ELAV binds to discrete elements within Ubx RNAs and that its genetic removal reduces Ubx protein expression in the CNS leading to the respecification of cellular subroutines under Ubx control, thus defining for the first time a specific cellular role of ELAV within the developing CNS. Artificial provision of ELAV in glial cells (a cell type that lacks ELAV) promotes Ubx expression, suggesting that ELAV-dependent regulation might contribute to cell type-specific Hox expression patterns within the CNS. Finally, we note that expression of abdominal A and Abdominal B is reduced in elav mutant embryos, whereas other Hox genes (Antennapedia) are not affected. Based on these results and the evolutionary conservation of ELAV and Hox genes we propose that the modulation of Hox RNA processing by ELAV serves to adapt the morphogenesis of the CNS to axial level by regulating Hox expression and consequently activating local programmes of neural differentiation.

摘要

Hox 基因的调节性头尾表达为根据轴向水平激活特定细胞分化程序提供了一个坐标系统。最近的工作表明,Hox 表达可以通过 RNA 加工来调节,但这种调节形式的潜在机制和生物学意义仍知之甚少。在这里,我们在发育中的果蝇中枢神经系统 (CNS) 中探讨了这些问题。我们表明,泛神经 RNA 结合蛋白 (RBP) ELAV(Hu 抗原)调节胚胎 CNS 中 Hox 基因 Ultrabithorax (Ubx) 的 RNA 加工模式。我们使用生化、遗传和成像方法的组合证明,ELAV 结合到 Ubx RNA 中的离散元件上,其遗传去除会降低 CNS 中的 Ubx 蛋白表达,导致 Ubx 控制下的细胞子程序重新指定,从而首次定义了 ELAV 在发育中的 CNS 中的特定细胞作用。在神经胶质细胞(缺乏 ELAV 的细胞类型)中人工提供 ELAV 会促进 Ubx 表达,这表明 ELAV 依赖性调节可能有助于 CNS 内特定细胞类型的 Hox 表达模式。最后,我们注意到,elav 突变体胚胎中腹部 A 和腹部 B 的表达减少,而其他 Hox 基因(触角基因)不受影响。基于这些结果以及 ELAV 和 Hox 基因的进化保守性,我们提出 ELAV 对 Hox RNA 加工的调节通过调节 Hox 表达并因此激活局部神经分化程序来适应 CNS 的形态发生。

https://cdn.ncbi.nlm.nih.gov/pmc/blobs/6947/4132933/e5611c0e49de/DEV10151901.jpg

文献AI研究员

20分钟写一篇综述,助力文献阅读效率提升50倍。

立即体验

用中文搜PubMed

大模型驱动的PubMed中文搜索引擎

马上搜索

文档翻译

学术文献翻译模型,支持多种主流文档格式。

立即体验