Suppr超能文献

miR-190 及其靶基因对 VEGF 介导的血管生成的协同调控作用。

The synergistic regulation of VEGF-mediated angiogenesis through miR-190 and target genes.

机构信息

Biomedical Engineering Department, College of Engineering, Peking University, Beijing 100871, China.

Peking University School of Oncology, Beijing Cancer Hospital, Beijing 100142, China.

出版信息

RNA. 2014 Aug;20(8):1328-36. doi: 10.1261/rna.044651.114. Epub 2014 Jun 24.

Abstract

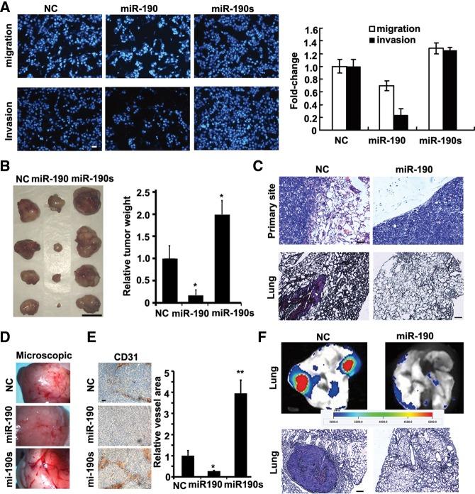
VEGF is a major contributor to angiogenesis, a vital process in normal growth and development and tumor transition. However, the current clinical efficacy of VEGF inhibitors is limited, and the molecular mechanism underlying VEGF regulation remains to be elucidated. Here we show that miR-190 directly targets a group of angiogenic effectors besides VEGF per se. Noted, these effectors can transcriptionally regulate VEGF expression in an intracellular or intercellular manner, thus demonstrating that miR-190 modulates the VEGF-mediated tumor angiogenesis at three levels. The synergistic effect of miR-190 and its target genes demonstrates a complex but apparently more stable system, allowing for the tight control of the level of VEGF. Finally, we showed that miR-190 significantly suppresses tumor metastasis, especially angiogenesis. Together, these results indicate that miR-190 is a promising antitumor target in clinical applications.

摘要

VEGF 是血管生成的主要贡献者,血管生成是正常生长发育和肿瘤转化的重要过程。然而,目前 VEGF 抑制剂的临床疗效有限,VEGF 调节的分子机制仍有待阐明。在这里,我们表明 miR-190 除了 VEGF 本身之外,还直接靶向一组血管生成效应物。值得注意的是,这些效应物可以通过细胞内或细胞间的方式转录调节 VEGF 的表达,从而表明 miR-190 在三个水平上调节 VEGF 介导的肿瘤血管生成。miR-190 及其靶基因的协同作用表明了一个复杂但显然更稳定的系统,能够对 VEGF 的水平进行严格控制。最后,我们表明 miR-190 显著抑制肿瘤转移,特别是血管生成。总之,这些结果表明 miR-190 是临床应用中很有前途的抗肿瘤靶标。

https://cdn.ncbi.nlm.nih.gov/pmc/blobs/7a84/4105756/631f81c71ef9/1328f01.jpg

文献AI研究员

20分钟写一篇综述,助力文献阅读效率提升50倍。

立即体验

用中文搜PubMed

大模型驱动的PubMed中文搜索引擎

马上搜索

文档翻译

学术文献翻译模型,支持多种主流文档格式。

立即体验