Suppr超能文献

1型强直性肌营养不良中的突触蛋白失调:超越剪接异常的疾病神经发病机制

Synaptic protein dysregulation in myotonic dystrophy type 1: Disease neuropathogenesis beyond missplicing.

作者信息

Hernández-Hernández Oscar, Sicot Géraldine, Dinca Diana M, Huguet Aline, Nicole Annie, Buée Luc, Munnich Arnold, Sergeant Nicolas, Gourdon Geneviève, Gomes-Pereira Mário

机构信息

Inserm U781; Hôpital Necker Enfants Malades; Paris, France ; Laboratorio de Medicina Genómica; Departamento de Genética; Instituto Nacional de Rehabilitación; Calzada México Xochimilco, México.

Inserm U781; Hôpital Necker Enfants Malades; Paris, France ; Université Paris Descartes-Sorbonne Paris Cité; Institut Imagine; Paris, France.

出版信息

Rare Dis. 2013 Jun 26;1:e25553. doi: 10.4161/rdis.25553. eCollection 2013.

Abstract

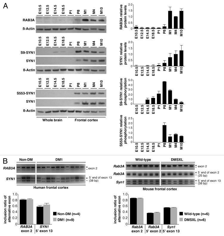
The toxicity of expanded transcripts in myotonic dystrophy type 1 (DM1) is mainly mediated by the disruption of alternative splicing. However, the detailed disease mechanisms in the central nervous system (CNS) have not been fully elucidated. In our recent study, we demonstrated that the accumulation of mutant transcripts in the CNS of a mouse model of DM1 disturbs splicing in a region-specific manner. We now discuss that the spatial- and temporal-regulated expression of splicing factors may contribute to the region-specific spliceopathy in DM1 brains. In the search for disease mechanisms operating in the CNS, we found that the expression of expanded CUG-containing RNA affects the expression and phosphorylation of synaptic vesicle proteins, possibly contributing to DM1 neurological phenotypes. Although mediated by splicing regulators with a described role in DM1, the misregulation of synaptic proteins was not associated with missplicing of their coding transcripts, supporting the view that DM1 mechanisms in the CNS have also far-reaching implications beyond the disruption of a splicing program.

摘要

1型强直性肌营养不良(DM1)中扩增转录本的毒性主要由可变剪接的破坏介导。然而,中枢神经系统(CNS)中详细的疾病机制尚未完全阐明。在我们最近的研究中,我们证明了DM1小鼠模型中枢神经系统中突变转录本的积累以区域特异性方式干扰剪接。我们现在讨论剪接因子的时空调节表达可能导致DM1大脑中的区域特异性剪接病。在寻找中枢神经系统中起作用的疾病机制时,我们发现含有CUG扩增的RNA的表达会影响突触小泡蛋白的表达和磷酸化,这可能导致DM1神经表型。尽管由在DM1中具有所述作用的剪接调节因子介导,但突触蛋白的失调与其编码转录本的错配剪接无关,这支持了中枢神经系统中DM1机制在剪接程序破坏之外也具有深远影响的观点。

https://cdn.ncbi.nlm.nih.gov/pmc/blobs/e1f4/3927487/44942c05d008/rdis-1-e25553-g1.jpg

文献AI研究员

20分钟写一篇综述,助力文献阅读效率提升50倍。

立即体验

用中文搜PubMed

大模型驱动的PubMed中文搜索引擎

马上搜索

文档翻译

学术文献翻译模型,支持多种主流文档格式。

立即体验