Suppr超能文献

c-FLIP在人T辅助细胞分化中的调控及作用

The regulation and role of c-FLIP in human Th cell differentiation.

作者信息

Kyläniemi Minna K, Kaukonen Riina, Myllyviita Johanna, Rasool Omid, Lahesmaa Riitta

机构信息

Turku Centre for Biotechnology, University of Turku and Åbo Akademi University, Turku, Finland; National Doctoral Programme in Informational and Structural Biology, Åbo Akademi University, Turku, Finland.

Turku Centre for Biotechnology, University of Turku and Åbo Akademi University, Turku, Finland.

出版信息

PLoS One. 2014 Jul 14;9(7):e102022. doi: 10.1371/journal.pone.0102022. eCollection 2014.

Abstract

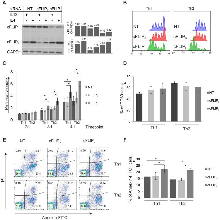
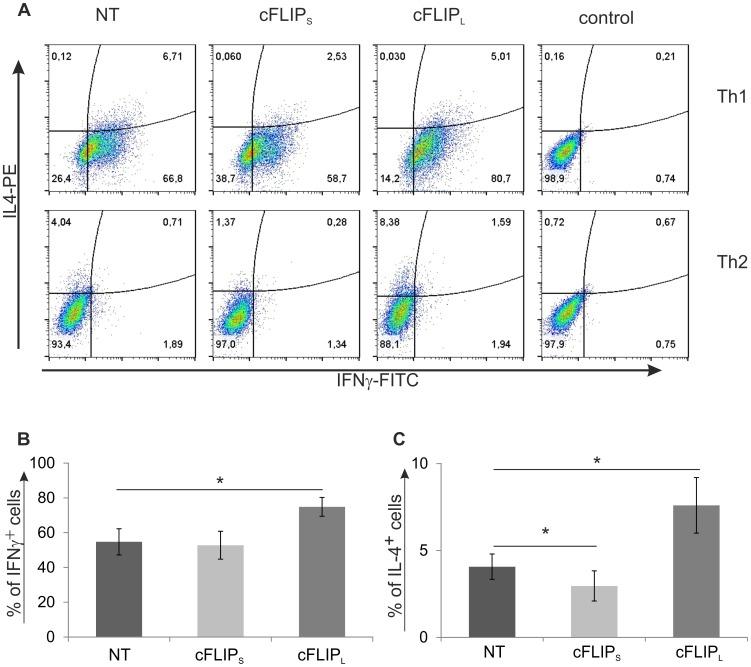
The early differentiation of T helper (Th) cells is a tightly controlled and finely balanced process, which involves several factors including cytokines, transcription factors and co-stimulatory molecules. Recent studies have shown that in addition to the regulation of apoptosis, caspase activity is also needed for Th cell proliferation and activation and it might play a role in Th cell differentiation. The isoforms of the cellular FLICE inhibitory protein (c-FLIP) are regulators of CASPASE-8 activity and the short isoform, c-FLIPS, has been shown to be up-regulated by IL-4, the Th2 driving cytokine. In this work, we have studied the expression and functional role of three c-FLIP isoforms during the early Th cell differentiation. Only two of the isoforms, c-FLIPS and c-FLIPL, were detected at the protein level although c-FLIPR was expressed at the mRNA level. The knockdown of c-FLIPL led to enhanced Th1 differentiation and elevated IL-4 production by Th2 cells, whereas the knockdown of c-FLIPS diminished GATA3 expression and IL-4 production by Th2 cells. In summary, our results provide new insight into the role of c-FLIP proteins in the early differentiation of human Th cells.

摘要

辅助性T(Th)细胞的早期分化是一个受到严格控制且精细平衡的过程,涉及多种因素,包括细胞因子、转录因子和共刺激分子。最近的研究表明,半胱天冬酶活性除了参与细胞凋亡的调控外,对Th细胞的增殖和激活也很必要,并且可能在Th细胞分化中发挥作用。细胞FLICE抑制蛋白(c-FLIP)的亚型是CASPASE-8活性的调节因子,短亚型c-FLIPS已被证明可被Th2驱动细胞因子IL-4上调。在这项研究中,我们研究了三种c-FLIP亚型在Th细胞早期分化过程中的表达及功能作用。尽管c-FLIPR在mRNA水平表达,但在蛋白质水平仅检测到两种亚型,即c-FLIPS和c-FLIPL。敲低c-FLIPL会导致Th1分化增强以及Th2细胞产生的IL-4增加,而敲低c-FLIPS则会减少Th2细胞中GATA3的表达和IL-4的产生。总之,我们的结果为c-FLIP蛋白在人Th细胞早期分化中的作用提供了新的见解。

https://cdn.ncbi.nlm.nih.gov/pmc/blobs/0743/4096760/e33f0a1573e2/pone.0102022.g001.jpg

文献AI研究员

20分钟写一篇综述,助力文献阅读效率提升50倍。

立即体验

用中文搜PubMed

大模型驱动的PubMed中文搜索引擎

马上搜索

文档翻译

学术文献翻译模型,支持多种主流文档格式。

立即体验